
Dive into the heart of technological advancement, where intricacies merge with possibilities, igniting the realms of innovation. Within this realm lies a comprehensive document, a guiding beacon shedding light on the essence of groundbreaking development. Delve into the blueprint of ingenuity, where every line unveils a pathway towards endless potential.
Uncover the intricate tapestry of electronic marvels, where circuits intertwine, birthing the foundation of modernity. This repository of knowledge encapsulates the essence of progress, offering a roadmap for the inquisitive minds ready to traverse the landscape of discovery.
Embark on a journey through the labyrinth of technological evolution, where every symbol holds significance, and every notation serves as a gateway to enlightenment. Let curiosity be your compass as you navigate through the realms of possibility, guided by the silent whispers of innovation.
Understanding the STM32F070 Documentation

Embarking on the journey of comprehending the intricacies encapsulated within the documentation of the STM32F070 microcontroller entails a voyage into the core essence of its functionalities and specifications. Delving beyond the surface, this exploration aims to unravel the underlying principles governing the operation and utilization of this microcontroller.
- Familiarization with Specifications: To navigate through the labyrinth of technical information, one must first acquaint oneself with the array of specifications delineated within the documentation. These specifications serve as the blueprint for understanding the capabilities and limitations of the STM32F070.
- Deciphering Functionalities: Beyond the numerical figures lie the operational functionalities of the microcontroller. Deciphering these functionalities involves dissecting the language of registers, peripherals, and operational modes. Each section of the documentation unveils a piece of the puzzle, contributing to a holistic understanding of its operational paradigm.
- Exploring Application Notes: Supplementing the core documentation are the application notes, serving as practical guides for leveraging the STM32F070 in diverse applications. These notes provide insights into implementation strategies, optimization techniques, and best practices, enriching the understanding garnered from the datasheet.
- Unraveling Configuration Options: Central to harnessing the full potential of the microcontroller is the mastery of configuration options. Navigating through the myriad of configuration registers and parameters demands meticulous attention to detail, ensuring optimal performance and functionality in diverse application scenarios.
- Grasping Programming Considerations: Assembling the building blocks of software development necessitates a nuanced comprehension of programming considerations embedded within the documentation. From memory management to interrupt handling, each aspect plays a pivotal role in crafting robust and efficient firmware for the STM32F070.
In essence, unraveling the STM32F070 documentation transcends mere acquaintance with technical specifications; it embodies a journey of enlightenment, enabling engineers and enthusiasts to harness the full potential of this versatile microcontroller.
Key Features and Specifications Overview

In this section, we delve into the fundamental attributes and technical specifications encapsulated within the robust framework of the microcontroller. Discover a comprehensive overview highlighting its distinctive functionalities and performance metrics.
Core Features

Unveil the core functionalities that define the essence of this microcontroller, encompassing its pivotal roles in diverse applications. Explore its innate capabilities, intricately engineered to empower innovation and efficiency.
Technical Specifications

Delve into the technical intricacies that underpin the performance prowess of this cutting-edge microcontroller. From clock speeds to memory configurations, unravel the specifications meticulously tailored to meet the demands of modern embedded systems.
| Feature | Description |
|---|---|
| Processor | Embark on a journey through the heart of the microcontroller, where a powerful processor orchestrates intricate operations with precision. |
| Connectivity | Forge connections seamlessly with a versatile array of communication interfaces, enabling seamless interaction with peripheral devices. |
| Peripherals | Experience a plethora of peripheral features meticulously integrated to augment functionality and flexibility in diverse applications. |
| Power Efficiency | Optimize energy consumption with advanced power management techniques, ensuring prolonged operation in resource-constrained environments. |
| Memory | Empower your applications with ample memory resources, facilitating efficient data storage and manipulation for enhanced performance. |
Exploring Peripheral Functions and Interfaces

In this section, we delve into the myriad of peripheral functions and interfaces offered by the STM32F070 microcontroller series. From communication protocols to input/output operations, these functionalities enable seamless interaction with external devices and systems.
Understanding Peripheral Functions

Peripheral functions encompass a diverse set of capabilities that extend beyond the core processing tasks of the microcontroller. These functions facilitate tasks such as data transfer, timing control, and communication with external components. By exploring the intricacies of each peripheral function, developers gain insight into optimizing system performance and resource utilization.
Exploring Interface Options

Interfaces serve as the bridge between the microcontroller and the external environment, enabling communication and data exchange. Whether through UART, SPI, I2C, or other interfaces, the STM32F070 series offers versatile options to accommodate various connectivity requirements. By examining the characteristics and capabilities of each interface, designers can make informed decisions to meet the specific needs of their applications.
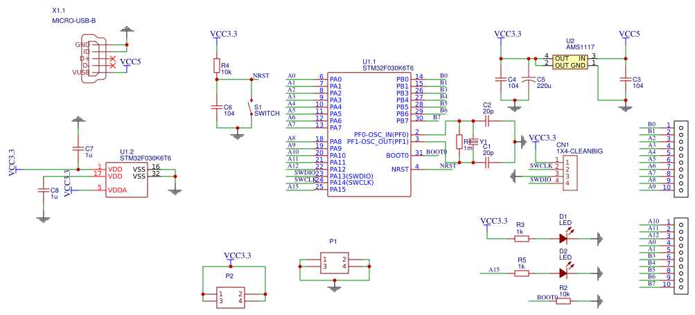
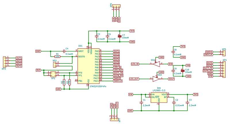
Diving into GPIO, USART, and SPI

Exploring the intricacies of interfacing with hardware
Delve into the fundamental aspects of hardware interaction on the STM32F070 microcontroller series through an exploration of General Purpose Input/Output (GPIO), Universal Synchronous Asynchronous Receiver Transmitter (USART), and Serial Peripheral Interface (SPI) functionalities. Unravel the mechanisms underlying GPIO configurations, understanding how they facilitate input and output operations, while delving into the versatility they offer in controlling various peripherals.
Mastering USART Communication
Embark on a journey into the realm of USART communication, where bidirectional serial communication takes precedence. Discover the intricacies of USART configuration, from baud rate settings to parity checks, and uncover how it facilitates seamless data exchange between the microcontroller and external devices. Unlock the potential of USART in enabling reliable and efficient communication protocols, essential for a myriad of applications.
Unleashing the Power of SPI
Unlock the potential of the Serial Peripheral Interface (SPI) protocol, a cornerstone of inter-device communication in embedded systems. Explore the nuances of SPI configuration, including clock polarity and phase settings, as well as master and slave configurations. Delve into the versatility of SPI in facilitating high-speed, full-duplex communication, and its role in interfacing with a plethora of peripheral devices, ranging from sensors to display modules.
Optimizing Performance and Power Consumption

Enhancing Efficiency and Energy Management
In this section, we delve into strategies aimed at maximizing the efficiency and minimizing the energy consumption of embedded systems. By fine-tuning various parameters and employing intelligent algorithms, developers can achieve optimal performance while keeping power usage at an absolute minimum.
Algorithmic Optimization Techniques
We explore innovative approaches to algorithm design that prioritize computational speed and energy efficiency. Through the utilization of advanced algorithms and data structures, developers can streamline operations and reduce the computational load on the system, ultimately leading to enhanced performance and reduced power consumption.
Hardware Configuration and Resource Utilization
Efficient utilization of hardware resources is crucial for achieving optimal performance and minimizing power consumption. We discuss techniques for configuring hardware peripherals and utilizing available resources effectively, ensuring that every component operates at its maximum potential while consuming minimal power.
Low-Power Design Methodologies
Developers can significantly reduce power consumption by adopting low-power design methodologies. By leveraging features such as sleep modes, clock gating, and voltage scaling, systems can enter low-power states when idle or performing non-critical tasks, thereby conserving energy without sacrificing performance.
Real-Time Performance Optimization
In real-time embedded systems, meeting strict timing requirements is essential. We explore techniques for optimizing real-time performance by minimizing interrupt latency, prioritizing critical tasks, and implementing efficient scheduling algorithms. These strategies ensure that the system responds promptly to external stimuli while operating within predefined power constraints.