
Embark on a journey into the intricate labyrinth of electronic components, where every connection pulsates with potential and every node harbors secrets waiting to be deciphered. In this realm, information isn’t merely presented; it’s encoded within the fabric of technical documentation, waiting for those with the keen eye to unravel its mysteries.
Delve deeper into the heart of this digital enigma, where symbols and diagrams serve as the language of innovation. Within these pages lie blueprints for creativity, empowering engineers and enthusiasts alike to harness the power of technology.
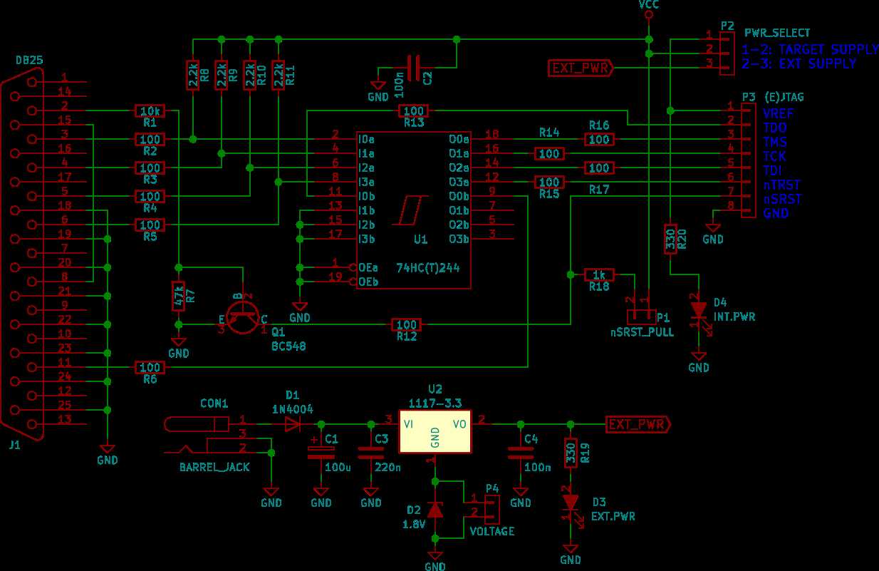
Discover the essence of electronic alchemy as we navigate through the veiled corridors of understanding, shedding light on the enigmatic HC244. Though shrouded in technical jargon, its significance reverberates through circuits and systems, beckoning curious minds to unlock its full potential.
Deciphering the Pin Configuration and Functions of a Key Integrated Circuit

Exploring the intricacies of a pivotal electronic component unveils a wealth of insights into its operational dynamics. In this section, we delve into the structural blueprint and operational roles intrinsic to a fundamental component, shedding light on its pivotal functions within electronic circuits.
Unveiling the Pin Configuration

Within the realm of electronic circuits, understanding the layout of pins within an integrated circuit constitutes a fundamental aspect of design and implementation. By comprehending the spatial arrangement and connectivity of pins, engineers navigate the intricate pathways that dictate the flow of electrical signals.
Decoding Functional Attributes
Beyond mere physical arrangement, each pin embodies a distinct functional role, orchestrating the exchange of signals and enabling seamless interaction within electronic systems. By deciphering the nuanced functions inherent to each pin, engineers harness the full potential of the integrated circuit, optimizing its performance within diverse applications.
In summary, delving into the pin configuration and functional attributes of this integral electronic component unveils a deeper understanding of its operational essence, empowering engineers to navigate the intricacies of circuit design with precision and efficacy.
Exploring the Pin Configuration of Hc244 Integrated Circuit

In this section, we delve into the intricate layout of connections and functionalities within the integrated circuit denoted by the designation Hc244. Through a detailed examination of its pin configuration, we aim to unravel the complexities inherent in its design and operation.
Understanding the arrangement of pins is crucial for comprehending how this integrated circuit interacts with external components and systems. Each pin serves a specific purpose, contributing to the overall functionality of the device. By dissecting the pin configuration, we gain insights into the input and output mechanisms, signal flow, and potential applications of the Hc244 IC.
| Pin Number | Pin Name | Description |
|---|---|---|
| 1 | A1 | Input or output terminal associated with the first buffer. |
| 2 | B1 | Input or output terminal linked to the second buffer. |
| 3 | A2 | Input or output terminal corresponding to the third buffer. |
| 4 | B2 | Input or output terminal associated with the fourth buffer. |
| 5 | A3 | Input or output terminal related to the fifth buffer. |
| 6 | B3 | Input or output terminal connected to the sixth buffer. |
| 7 | A4 | Input or output terminal associated with the seventh buffer. |
| 8 | GND | Ground connection for the integrated circuit, providing a reference voltage. |
The aforementioned pins form the core of the Hc244 IC, facilitating the transmission, reception, and manipulation of signals within electronic circuits. By examining their interconnections and functionalities, engineers and enthusiasts alike can unlock the full potential of this versatile component.
Key Functions and Features of Buffer IC Hc244
In the realm of electronic components, the Buffer IC Hc244 stands as a pivotal element, embodying a suite of essential functions and features vital for various circuit applications. This section delineates the fundamental attributes and operational capabilities intrinsic to this versatile integrated circuit.
Buffering Capabilities
- Amplification of input signals while preserving their integrity.
- Isolation of input and output circuits, preventing signal distortion or interference.
- Enhancement of signal strength, facilitating reliable transmission across interconnected components.
Functional Flexibility

- Configurable as either a buffer or a line driver, adapting to diverse circuit requirements.
- Compatible with various logic families, including TTL and CMOS, ensuring broad applicability.
- Operational across a wide range of voltages and temperatures, catering to diverse environmental conditions.
Through its buffering prowess and functional adaptability, the Buffer IC Hc244 emerges as an indispensable component in modern electronic systems, facilitating signal amplification, isolation, and transmission with precision and reliability.
Unlocking Performance: Exploring the Potential of the Hc244 Integrated Circuit
In this segment, we delve into an in-depth analysis of a versatile electronic component, aiming to unveil its latent capabilities for optimal performance. By dissecting its specifications and functionalities, we aim to illuminate pathways to enhance operational efficiency and maximize utility.
Understanding the Core Functions

To embark on this journey of unlocking performance, it is imperative to comprehend the fundamental operations of the subject matter. By elucidating the core functions and operational principles, we can lay a solid foundation for subsequent analysis and optimization.
| Aspect | Key Insights |
|---|---|
| Input/Output Configuration | Examining the interface between external devices and internal circuitry to optimize signal transmission. |
| Signal Propagation | Analyzing signal propagation delays and pathways to streamline data flow and minimize latency. |
| Power Consumption | Evaluating power consumption patterns to identify opportunities for energy efficiency enhancements. |
Exploring Performance Enhancements
Building upon the foundational understanding, we venture into exploring strategies for augmenting the performance metrics of the integrated circuit. By scrutinizing datasheet parameters and employing innovative methodologies, we aim to unlock the full potential of this component.
Signal Propagation Characteristics in Hc244 Buffer IC
Within the domain of integrated circuits designed to bolster signal integrity, exploring the transmission attributes of a certain buffering component unveils insights critical for robust signal processing. This section delves into the nuanced behaviors governing signal propagation within a specific buffer IC, elucidating its dynamic characteristics and performance benchmarks.
| Aspect | Description |
|---|---|
| Propagation Delay | The time taken for a signal to traverse through the buffer, indicating the speed at which information propagates within the IC. |
| Rise and Fall Times | Measurements of the transition duration from low to high and high to low states respectively, crucial for assessing the signal’s switching efficiency. |
| Output Drive Strength | Quantifies the buffer’s capability to deliver sufficient current to drive downstream components without signal degradation. |
| Input and Output Capacitance | Reflects the IC’s capacitive load at both input and output terminals, influencing signal integrity and impedance matching. |
| Skew and Jitter | Indicators of temporal distortion and variation in signal arrival times, crucial for applications requiring precise timing synchronization. |
Understanding these characteristics aids in optimizing circuit designs, mitigating signal distortion, and ensuring reliable performance in diverse electronic applications.