
Exploring the intricacies of a pivotal electronic component, this article delves into the multifaceted realm of RF modules. From their pivotal role in modern communication systems to their diverse applications in IoT devices and remote control systems, RF components serve as the backbone of wireless connectivity. Through a detailed examination of their functionalities, protocols, and capabilities, this piece aims to shed light on the fundamental aspects that make RF modules indispensable in the realm of electronics.
As we embark on this exploration, we unravel the innovative technologies that drive RF modules, deciphering their inner workings and the principles governing their operation. Delving beyond the surface, we uncover the nuances of RF communication protocols, highlighting the intricate dance between transmitters and receivers in establishing seamless wireless connections.
Furthermore, we venture into the myriad applications of RF components across industries, from enabling remote monitoring in industrial automation to facilitating data transmission in smart home systems. Through real-world examples and case studies, we illustrate the versatility of RF modules and their transformative impact on modern society.
Rfm69w Datasheet Overview

In this section, we’ll delve into an insightful examination of the fundamental features and specifications encapsulated within the documentation for the Rfm69w module. Through this exploration, we aim to furnish readers with a comprehensive understanding of the capabilities and nuances inherent to this device, shedding light on its operational parameters, functionality, and potential applications.
Functional Overview

The Rfm69w module embodies a sophisticated array of functionalities tailored to meet the diverse needs of modern communication systems. It operates within the realm of wireless communication, facilitating seamless data transmission over designated frequencies. Through a nuanced interplay of modulation techniques and signal processing algorithms, this module endeavors to ensure robust and reliable communication channels across various environments and scenarios.
Key Specifications

| Parameter | Description | 
| Frequency Range | Specifies the range of frequencies over which the module can operate, dictating its compatibility with different regulatory domains and applications. | 
| Modulation Scheme | Defines the modulation scheme employed by the module to encode and decode information, influencing factors such as data rate, spectral efficiency, and susceptibility to noise. | 
| Output Power | Quantifies the module’s ability to transmit signals at specified power levels, impacting communication range and reliability. | 
| Receiver Sensitivity | Reflects the minimum input signal strength required for the module to reliably detect and demodulate incoming data, influencing the operational range and performance in challenging environments. | 
| Interface | Details the communication interfaces supported by the module, facilitating seamless integration with host systems and peripherals. | 
By scrutinizing these key specifications alongside supplementary details provided within the datasheet, stakeholders can make informed decisions regarding the deployment and utilization of the Rfm69w module, harnessing its capabilities to address diverse communication requirements with efficacy and precision.
Exploring Key Features and Specifications

In this section, we delve into the fundamental characteristics and technical details that define the capabilities and functionality of the RFM69W module. By examining its core attributes, we aim to uncover the essential aspects that contribute to its performance and versatility in various applications.
Wireless Communication Capabilities

The RFM69W module facilitates seamless wireless communication through its advanced transmission and reception capabilities. It employs robust protocols and modulation techniques to ensure reliable data transfer over considerable distances, enabling efficient connectivity in diverse environments.
Power Management and Efficiency

Efficient power management is integral to the RFM69W’s design, optimizing energy consumption without compromising performance. Through innovative power-saving mechanisms and low-power modes, the module maximizes battery life and prolongs operational duration, making it suitable for battery-powered applications requiring extended usage periods.
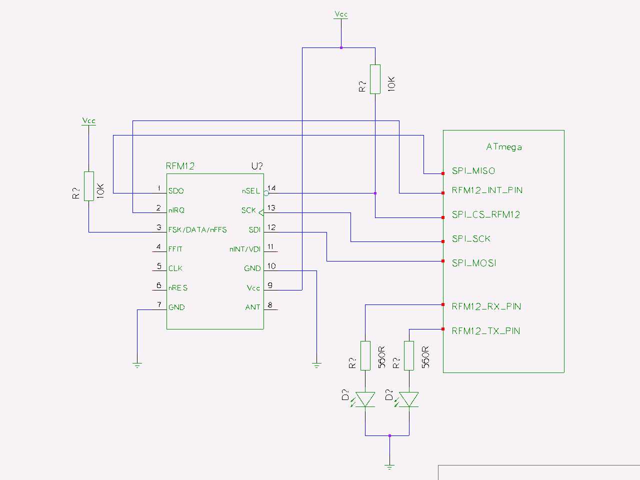
Understanding Rfm69w Functionality

In this section, we delve into the intricacies of comprehending the operational essence of the RFM69W module. Rather than mere technical specifications, we aim to illuminate the core functionalities and operational principles underlying this wireless communication device. By unraveling its operational dynamics, one can grasp its functionality in diverse contexts, enabling informed decision-making and effective utilization.
| Wireless Communication At the heart of RFM69W lies its capability to facilitate wireless communication, enabling seamless data exchange over specified frequency bands. This fundamental functionality empowers various applications ranging from remote sensing to IoT deployments, fostering connectivity without the constraints of physical wires. | Data Modulation Understanding the nuances of data modulation is pivotal in comprehending RFM69W’s functionality. Through modulation schemes such as FSK (Frequency Shift Keying) or OOK (On-Off Keying), data is encoded and transmitted, ensuring reliable communication while adapting to diverse environmental conditions. | 
| Range and Power Management Efficient power management and optimal range are key considerations in RFM69W’s functionality. By balancing transmission power and energy consumption, the module achieves a delicate equilibrium, extending the reach of communication while conserving energy resources. | Protocol Implementation Embedded within RFM69W is the implementation of communication protocols, dictating the structure and behavior of data transmission. Understanding these protocols, whether it be the widely used SPI (Serial Peripheral Interface) or custom protocols, is essential for seamless integration and interoperability. | 
| Signal Processing and Filtering Signal processing capabilities within RFM69W contribute significantly to its functionality, enabling tasks such as signal demodulation and noise filtering. Through sophisticated algorithms, the module enhances signal integrity and reception quality, ensuring robust communication in challenging environments. | |
By elucidating these fundamental aspects of RFM69W’s functionality, we pave the way for a deeper comprehension of its capabilities and applications. Through this understanding, users can harness the full potential of this versatile wireless module, driving innovation and connectivity across various domains.
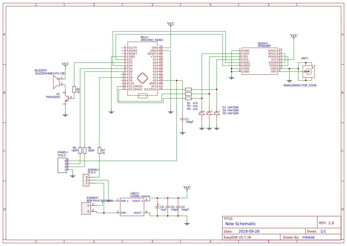
Application Scenarios and Integration Tips

Exploring the versatility of RF communication modules like the RFM69W entails delving into a myriad of potential applications and the nuances of seamlessly integrating such technology. This section aims to elucidate various scenarios where RF modules can be employed effectively, accompanied by integration insights to optimize performance and functionality.
Industrial Automation

In industrial settings, the demand for reliable wireless communication is paramount, facilitating real-time monitoring, control, and data acquisition across sprawling infrastructures. RF modules offer a robust solution for establishing seamless connectivity between sensors, actuators, and central control systems, enabling streamlined operations, predictive maintenance, and enhanced efficiency.
Smart Home Systems

Within the realm of smart homes, RF modules serve as the backbone of interconnected devices, enabling homeowners to remotely manage lighting, HVAC systems, security cameras, and more. Integration of RF technology empowers homeowners with greater flexibility, energy savings, and peace of mind, fostering a truly interconnected living environment.
Effective integration of RF modules hinges on meticulous attention to antenna design, power management, and data protocols. By optimizing these facets, developers can mitigate interference, extend battery life, and enhance overall system reliability, ensuring seamless operation across diverse applications.
Optimizing Performance with RF Module

Enhancing the efficiency and efficacy of your RF module involves a strategic approach that delves into its operational intricacies. By fine-tuning various parameters and configurations, you can unlock the full potential of your RF module, elevating its performance to new heights.
1. Signal Optimization

- Maximizing signal strength and clarity is paramount for optimal performance.
- Explore techniques to mitigate interference and noise, ensuring seamless communication.
- Fine-tune antenna placement and orientation for enhanced reception and transmission.
2. Power Management

- Efficient power utilization prolongs battery life and reduces overall energy consumption.
- Implement power-saving modes and protocols to minimize power drain during idle periods.
- Strike a balance between performance and power consumption through careful parameter adjustment.
By implementing these strategies and continually refining your approach based on real-world performance metrics, you can unleash the true potential of your RF module, optimizing its performance for a diverse range of applications.