
Embark on a journey through the intricacies of an electronic marvel that orchestrates the passage of time with precision and finesse. Delve into the labyrinth of components and functionalities that constitute this enigmatic timekeeper. Explore the labyrinthine pathways of its design and unravel the secrets concealed within its circuits.
Discover the inner workings of this chronometric guardian as it orchestrates the symphony of time, synchronizing the rhythm of existence with unparalleled accuracy. Traverse the landscapes of innovation and ingenuity that have birthed this temporal sentinel, casting light on the mechanisms that govern its operation.
Prepare to plunge into the depths of technical prowess, where every resistor, capacitor, and conductor plays a vital role in preserving the sanctity of time. Uncover the nuances of its functionality, deciphering the cryptic language of datasheets and blueprints that lay bare the essence of its being.
Understanding the DS3231 Chronometer: An In-Depth Exploration

In this comprehensive overview, we delve into the intricacies of one of the most precise timekeeping components available. Our exploration navigates through the functionality, features, and significance of the DS3231 Chronometer, shedding light on its pivotal role in various applications.
The Essence of Precision Timekeeping
At the core of modern technology lies the necessity for precise timekeeping mechanisms that synchronize and orchestrate various operations seamlessly. The DS3231 Chronometer stands as a beacon of accuracy, offering a myriad of functionalities beyond its fundamental timekeeping role.
Unveiling the layers of its architecture reveals a tapestry of sophisticated circuitry and algorithms meticulously crafted to ensure unparalleled precision. This exploration not only elucidates the technical prowess encapsulated within the DS3231 but also underscores its profound impact on diverse domains.
Unlocking Versatility: Beyond the Ticks and Tocks

While the essence of the DS3231 lies in its ability to keep time with unparalleled accuracy, its versatility extends far beyond mere temporal tracking. From temperature monitoring to alarm functionalities, each feature serves as a testament to its adaptability in a spectrum of applications.
Furthermore, understanding the nuances of interfacing and configuring the DS3231 unveils a realm of possibilities for developers and enthusiasts alike. Through this exploration, we aim to provide not just a superficial glance but a profound understanding of the DS3231 and its potential to revolutionize timekeeping in myriad contexts.
Exploring the Technical Specifications and Features
Delving into the intricacies of the device’s technical intricacies and its array of functionalities is essential for a comprehensive understanding of its capabilities. This section embarks on a journey through the diverse specifications and features that define the prowess of this innovative component.
Performance Metrics
- Accuracy levels that ensure precise timekeeping and scheduling.
- Frequency stability, pivotal for maintaining consistent performance over time.
- Temperature range tolerance, indicating operational reliability across varying environmental conditions.
Functionalities and Capabilities

- Integrated alarms for timely notifications and event triggering.
- Calibration options to fine-tune performance according to specific requirements.
- Power management features optimizing energy consumption and extending battery life.
- Compatibility with diverse communication protocols, facilitating seamless integration into existing systems.
Exploring these technical intricacies not only unveils the device’s capabilities but also underscores its potential applications in a myriad of contexts, from precision timekeeping in industrial settings to synchronization in IoT deployments.
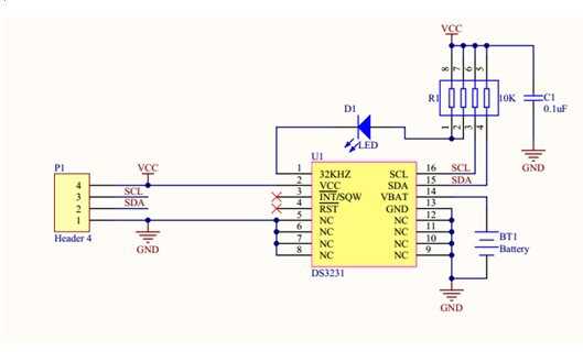
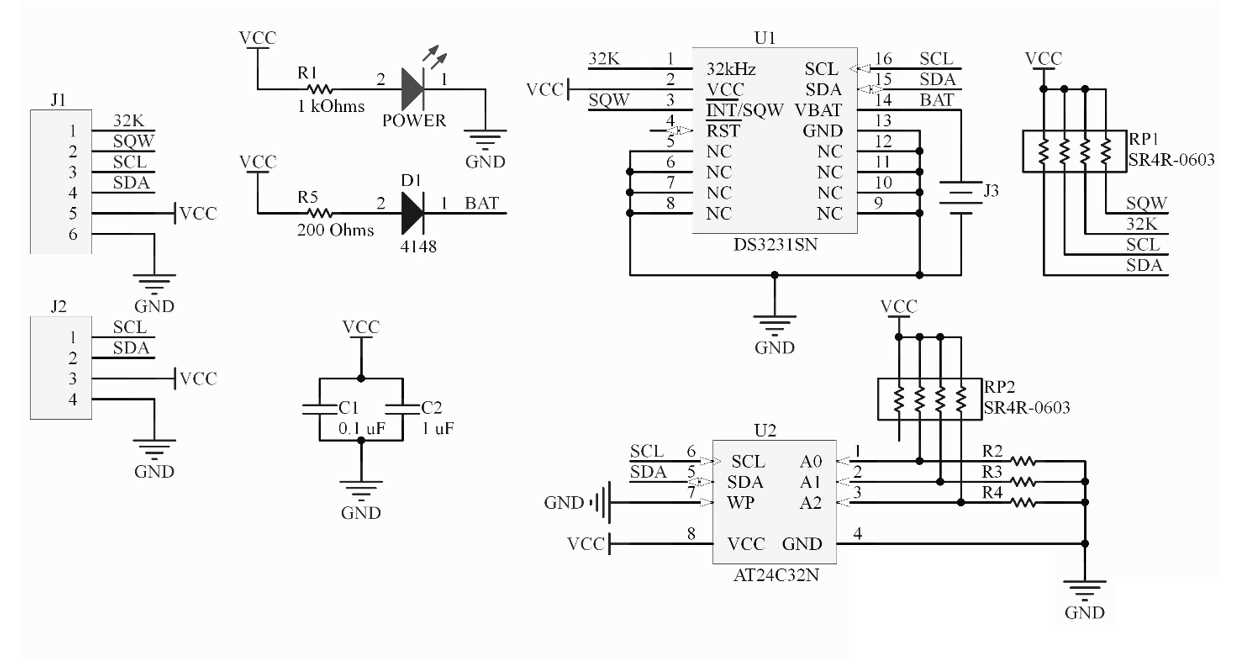
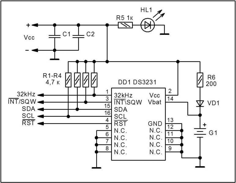
Utilizing the DS3231 Module for Precision Timekeeping

Enhancing timekeeping accuracy demands reliable components beyond the confines of ordinary clocks. In the realm of precise time management, a cornerstone lies in harnessing the capabilities of a distinguished timekeeping apparatus. This segment delves into the art of leveraging a sophisticated timekeeping module, empowering meticulous chronology without compromise.
|
Optimized Chronological Precision Unlocking the essence of meticulous timekeeping hinges upon the utilization of cutting-edge chronometric technologies. By integrating advanced mechanisms engineered for precision, temporal accuracy reaches unprecedented heights. |
Seamless Integration Effortlessly incorporating the quintessential timekeeping module seamlessly intertwines with existing frameworks, fostering a cohesive temporal infrastructure. This seamless integration ensures harmonious synchronization across diverse operational domains. |
|
Reliability Beyond Expectations Dependability forms the bedrock of any robust timekeeping endeavor. Through the adept utilization of the DS3231 module, reliability transcends conventional boundaries, instilling unwavering trust in temporal fidelity. |
Empowering Precision Applications The versatile nature of precision timekeeping extends far beyond conventional boundaries, empowering a myriad of applications. From scientific research to industrial automation, the DS3231 module unlocks a realm of possibilities driven by exactitude. |
Integration Tips and Best Practices for Seamless Implementation
Embarking on the journey of incorporating cutting-edge electronic components into your projects demands more than just technical know-how; it requires finesse in integration and adherence to best practices. In this section, we delve into a comprehensive guide to seamlessly integrate and optimize the functionality of advanced hardware components.
- Understand Compatibility: Prior to integration, meticulously assess the compatibility of the chosen component with the existing system architecture. Delve into the intricacies of interoperability to ensure smooth integration without compromising functionality.
- Embrace Protocols: Familiarize yourself with industry-standard communication protocols that facilitate seamless interaction between diverse hardware components. Whether it’s I2C, SPI, or UART, mastering these protocols empowers efficient data exchange and system synchronization.
- Optimize Power Management: Implement robust power management strategies to maximize the efficiency and longevity of integrated components. From voltage regulation to standby modes, optimizing power consumption minimizes the risk of overheating and enhances overall system stability.
- Implement Error Handling: Anticipate potential pitfalls by incorporating comprehensive error handling mechanisms. From error detection to graceful recovery, proactive error management mitigates risks and ensures uninterrupted operation in the face of unforeseen challenges.
- Utilize Interrupts Wisely: Harness the power of interrupts to streamline event-driven processes and optimize system responsiveness. Strategically implement interrupt-driven routines to handle time-sensitive tasks without compromising overall system performance.
- Document Extensively: Cultivate a habit of meticulous documentation to facilitate seamless integration and future troubleshooting. From wiring diagrams to function libraries, comprehensive documentation serves as a invaluable resource for both present integration and future maintenance.
By adhering to these integration tips and best practices, you pave the way for a smoother, more efficient implementation of advanced hardware components, ensuring optimal performance and functionality in your projects.