
Imagine a world where technology is constantly evolving, pushing boundaries, and ushering us into new frontiers. In this digital age, it is crucial to stay up-to-date with the latest advancements in electronic components that power our devices. Today, we delve into a game-changing innovation that holds the potential to revolutionize the way we interact with technology.
Introducing the enigmatic and versatile 7377, an electronic component that is redefining the realm of possibilities. This remarkable device is a treasure trove of features that are bound to leave tech enthusiasts and professionals mesmerized. With its unparalleled capabilities, the 7377 component promises to elevate the performance and efficiency of a wide range of electronic applications.
At first glance, the 7377 component may appear to be just a seemingly small and insignificant piece of the puzzle. However, do not let its modest physical appearance deceive you. This compact powerhouse boasts an array of impressive specifications that make it an essential element in an ever-expanding array of electronic devices.
The 7377 component enchants with its exceptional power transmission capabilities, seamlessly translating electrical signals with remarkable precision. With its deft touch, it is able to channel an immense amount of energy, effortlessly fueling the operation of various electronic systems. Furthermore, its robust design ensures stability and durability, even under the most demanding conditions.
Key Features of the 7377 Datasheet: An Overview

In this section, we will explore the fundamental aspects that set the 7377 datasheet apart from others, providing you with a comprehensive overview of its core features. By understanding these key attributes, you will gain insight into the remarkable capabilities of the device, making it easier to evaluate its suitability for your specific requirements.
Performance Excellence: The 7377 datasheet offers exceptional performance levels, showcasing its outstanding competence in various applications. With its powerful functionality, it enables efficient and reliable operations, ensuring optimum performance in diverse scenarios.
Advanced Technology: The 7377 datasheet incorporates cutting-edge technology, resulting in a state-of-the-art device that delivers superior performance and functionality. Its implementation of advanced features guarantees enhanced efficiency, accuracy, and versatility, making it an ideal choice for technologically demanding projects.
Robust Design: Built to withstand rigorous conditions, the 7377 datasheet boasts a robust design that ensures durability and long-lasting performance. Its sturdy construction and reliable components enable it to withstand various environmental factors, making it suitable for both indoor and outdoor applications.
User-Friendly Interface: The 7377 datasheet is equipped with a user-friendly interface, making it convenient and intuitive to operate. Its intuitive controls and accessible features simplify the user experience, allowing for effortless navigation and seamless integration into existing systems.
Flexibility and Customization: The 7377 datasheet offers a high degree of flexibility and customization options, allowing users to tailor the device to their specific needs. Its versatile design accommodates various configurations and adaptations, ensuring adaptability to different project requirements.
Reliability and Accuracy: The 7377 datasheet guarantees utmost reliability and accuracy in its performance, enabling precise and dependable results. Through its stringent quality assurance measures and meticulous testing processes, it ensures consistent and error-free operations.
Comprehensive Documentation: The 7377 datasheet comes with comprehensive documentation, providing detailed information and guidance on its functionalities and specifications. This extensive documentation supports users in maximizing the potential of the device, facilitating smooth implementation and troubleshooting processes.
Wide Range of Applications: With its versatile capabilities, the 7377 datasheet finds applications in various industries and sectors. Its broad compatibility and adaptability enable it to be employed in diverse environments, catering to the unique needs of different projects.
By grasping the fundamental features of the 7377 datasheet outlined in this overview, you can make informed decisions and leverage its remarkable capabilities to achieve success in your specific endeavors.
Specifications and Performance Characteristics

The section on Specifications and Performance Characteristics aims to provide a comprehensive overview of the key features and performance metrics of a particular electronic component, without directly referring to the specific model number or the document that contains technical information.
Within this section, you can expect to find detailed information about the various specifications and performance characteristics of the component in focus. These details encompass a wide range of factors that determine the functionality, capabilities, and performance of the electronic device, including but not limited to the input and output characteristics, power consumption, operating temperature range, and signal processing capabilities.
To ensure transparency, the section highlights the critical parameters that electronic engineers and designers often consider when selecting a suitable component for their projects. It covers aspects such as voltage, current, frequency range, operating conditions, and signal-to-noise ratios.
Moreover, the section delves into performance characteristics that impact the usability of the component. This includes details on the speed, accuracy, resolution, and response time of the device. By providing these insights, this section empowers engineers and designers to make informed decisions based on their specific application requirements.
Throughout the section, the use of emphasis with the strong and em tags aids in highlighting the importance of different specifications and performance characteristics. This helps readers to focus on the essential details that may influence their decision-making process.
Application Areas and Compatibility
The following section provides an overview of the various application areas where the highly versatile 7377 can be utilized. Additionally, it explores the compatibility of this advanced component with various devices and systems.
Key Application Areas

The 7377 offers a wide range of potential application areas due to its exceptional functionality and performance. This component can be effectively employed in industries such as telecommunications, automation, automotive, and consumer electronics. Its versatile nature ensures compatibility with diverse systems and enables seamless integration across various industries.
Compatibility with Devices and Systems

The 7377 boasts impressive compatibility with a plethora of devices and systems, making it a highly sought-after component in the market. Whether it is compatible with microcontrollers, sensor modules, or communication devices, this component delivers consistent and reliable performance. With its ability to seamlessly integrate into existing setups, the 7377 offers a great advantage to engineers and manufacturers seeking a flexible solution for their projects.
| Device/ System | Compatibility |
|---|---|
| Microcontrollers | Highly compatible |
| Sensor modules | Easy integration |
| Communication devices | Seamless performance |
| Industrial automation systems | Efficient operation |
| Automotive applications | Reliable performance |
| Consumer electronics | Robust compatibility |
Overall, the 7377’s remarkable versatility and broad compatibility make it an ideal choice for a wide array of application areas. Whether it is used in telecommunications, automation, automotive, or consumer electronics, this component will consistently deliver the required performance and reliability. Its compatibility with various devices and systems ensures seamless integration into existing setups, allowing engineers and manufacturers to achieve their project goals efficiently.
Benefits and Advantages of the 7377 Datasheet

When it comes to exploring the features and capabilities of an electronic component, having access to a comprehensive documentation is vital. In this context, the 7377 datasheet serves as a valuable resource that offers a wide range of benefits and advantages for engineers, designers, and enthusiasts in the field.
1. Comprehensive Technical Information

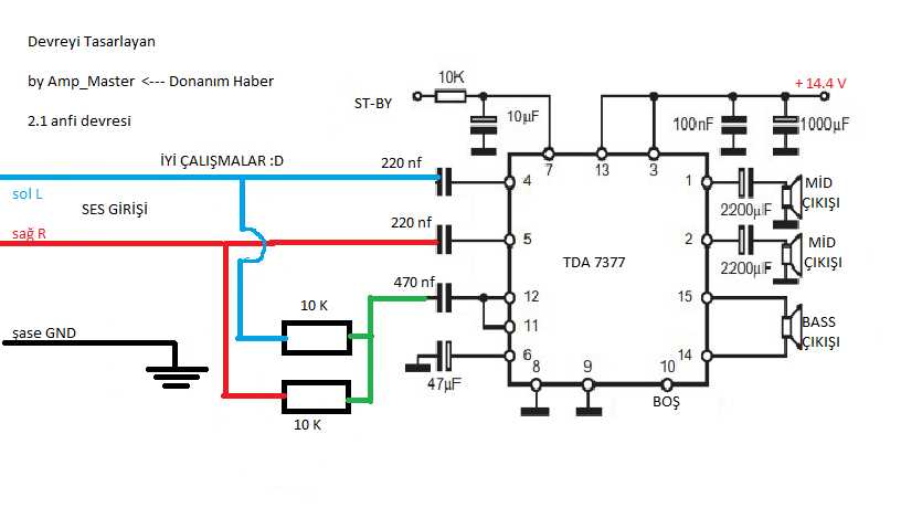
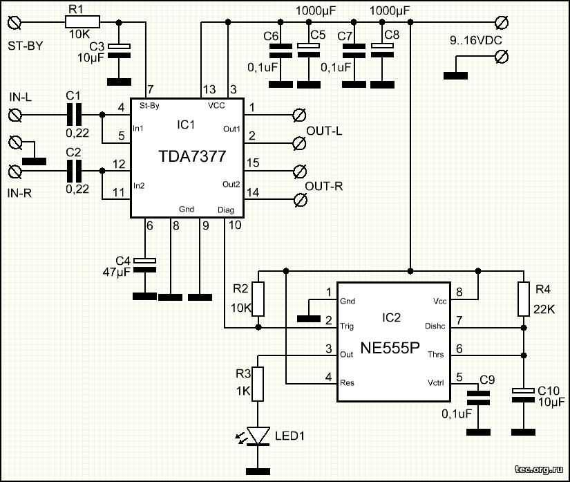
One of the key advantages of the 7377 datasheet is its provision of comprehensive technical information. This documentation not only provides detailed specifications and performance data of the component but also includes circuit diagrams, pinouts, and operating characteristics. Engineers can rely on this detailed information to ensure seamless integration of the 7377 into their projects, optimizing its performance for specific applications.
2. Enhanced Design Flexibility

The 7377 datasheet empowers designers with enhanced flexibility in their electronic circuit designs. By understanding the capabilities of the component and its various parameters, engineers can explore different design possibilities and evaluate the suitability of the 7377 for their specific requirements. This flexibility enables them to make informed decisions and create innovative solutions that meet the unique challenges of their projects.
In addition to technical information, the 7377 datasheet may also include application notes, offering valuable insights and practical guidance on how to use the component effectively. These application notes can serve as a source of inspiration, helping engineers envision new applications or optimize existing ones.
Overall, the 7377 datasheet plays a crucial role in the successful utilization of this electronic component. It equips engineers and designers with the necessary information and flexibility to maximize the potential of the 7377 for their projects, ensuring efficient and reliable performance.