
In the realm of electronic devices, there exists a remarkable component that has revolutionized countless industries. This enigmatic entity, known by various synonyms, possesses the power to transform ideas into realities and propel technology into the future. In this article, we delve into the depths of this mystical device, exploring its functionalities, applications, and the boundless possibilities it presents.
Crafted with meticulous precision, this marvel of engineering exhibits a myriad of extraordinary characteristics that have sparked the imaginations of innovators worldwide. Its versatility is unparalleled, allowing it to seamlessly integrate into diverse systems, unlocking a vast array of functionalities. With its capacity to amplify, modulate, and control signals, the component serves as a catalyst for advancements in telecommunications, automation, and numerous other domains.
What sets this extraordinary phenomenon apart is not only its physical attributes but the immense impact it has had on the world as we know it. Its ability to transmit data, connect devices, and facilitate communication has ushered in an era of interconnectedness, fostering collaboration on a global scale. The component has become a cornerstone of modern technology, permeating every aspect of our lives, from our homes to our workplaces, from our communication devices to our vehicles, and everything in between.
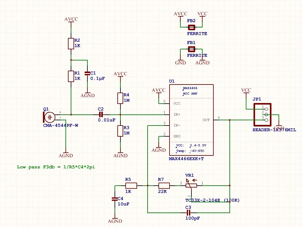
Understanding the 4466 Datasheet: A Comprehensive Guide

In this section, we will delve into a comprehensive guide to help you gain a deep understanding of the technical specifications and critical details provided in the datasheet for the 4466 component. By exploring this guide, you will become well-versed in the intricate nuances of the datasheet, allowing you to effectively interpret and utilize the information it contains.
Within the datasheet, you will find a wealth of valuable information that goes beyond simple numerical values and specifications. This comprehensive guide aims to bridge the gap between the technical jargon and your understanding, providing clear explanations and insights into the various sections and parameters outlined in the datasheet without directly referencing the terms “4466” or “datasheet.”
The guide will explore the key features and capabilities of the component, highlighting its performance characteristics and application possibilities. By carefully examining the information provided in the datasheet and its accompanying diagrams, charts, and figures, you will be equipped with the knowledge to make informed decisions and optimize your utilization of the 4466 component.
Additionally, this guide will elucidate the significance of various sections within the datasheet, such as electrical characteristics, mechanical specifications, and operating conditions. By understanding the purpose and implications of each section, you will be able to determine the suitability of the 4466 component for your specific project requirements.
Throughout this comprehensive guide, we will also discuss practical tips for effectively navigating and interpreting the datasheet, including how to identify important parameters, calculate performance metrics, and evaluate the component’s compatibility with other devices in your circuit design. By applying these insights, you will be able to optimize your usage of the 4466 component and maximize its potential in your applications.
Ultimately, this guide aims to empower you with the knowledge and understanding necessary to make informed decisions and effectively utilize the 4466 component. By comprehensively exploring the datasheet and understanding its contents, you will be equipped to confidently integrate the 4466 into your designs, ensuring optimal performance and functionality.
Key Specifications and Features of the 4466 Datasheet

In this section, we will explore the essential specifications and features offered by the 4466 datasheet, which is a comprehensive document providing detailed information about a particular electronic component. By understanding these key aspects, users can gain valuable insights into the performance capabilities and functional attributes of the component, facilitating informed decision-making and efficient integration into various applications.
1. Electrical Specifications

- Operating voltage range: The permissible range of voltages within which the 4466 component can function reliably.
- Current consumption: The amount of current required by the component to operate correctly.
- Power dissipation: The rate at which the component releases heat energy when powered on.
- Operating frequency: The range of frequencies at which the component can operate effectively.
- Signal-to-noise ratio: The ratio of the desired signal to unwanted noise, indicating the component’s ability to accurately transmit or receive signals.
2. Mechanical Specifications

- Package type: The physical housing or enclosure in which the component is contained, determining its shape, size, and connections.
- Weight: The mass of the component, which can be a crucial consideration in applications with weight limitations.
- Dimensions: The physical size of the component, including length, width, and height.
- Pin configuration: The arrangement and labeling of the component’s pins or connectors, facilitating proper connections.
- Environmental compatibility: The component’s ability to withstand specific environmental conditions, such as temperature, humidity, and vibration.
3. Functional Features

- Operating modes: The different modes or settings available for the component, enabling versatility in various applications.
- Interface compatibility: The ability of the component to communicate and interact with other devices or systems through standard interfaces.
- Functionality enhancements: Additional features or capabilities incorporated in the component to improve performance or ease of use.
- Error handling and correction: The methods employed by the component to detect and rectify errors or anomalies in data processing.
- Reliability and durability: The level of performance consistency and resilience exhibited by the component over its operational lifetime.
By paying attention to these key specifications and features provided by the 4466 datasheet, engineers, technicians, and enthusiasts can confidently evaluate the suitability of the component for their specific requirements, ensuring optimal performance and functionality.
Practical Applications and Implementations of the 4466 Datasheet

In this section, we will explore the practical applications and real-world uses of the comprehensive technical document known as the 4466 datasheet. This valuable resource offers a wealth of information and details about a certain electronic component, providing engineers and developers with the necessary specifications, features, and guidelines for its integration into various systems.
By delving into the practical applications of the 4466 datasheet, we gain insights into the diverse industries and domains where this electronic component finds utility. From telecommunications and consumer electronics to industrial automation and automotive systems, the 4466 datasheet serves as a crucial reference for designing, prototyping, and manufacturing cutting-edge products and solutions.
The implementation of the 4466 datasheet’s guidelines and specifications enables engineers to optimize the performance, reliability, and interoperability of their designs. It empowers them to make informed decisions on component selection, wiring configurations, and circuit board layout to ensure efficient utilization of the 4466’s capabilities.
Furthermore, the 4466 datasheet’s accompanying diagrams, pin descriptions, and application notes assist engineers in understanding the integration possibilities within complex systems. By leveraging this detailed information, they can effectively interface the 4466 component with other electrical and electronic components, enabling seamless interaction and functionality.
By employing the 4466 datasheet effectively, engineers and developers can streamline their product development cycles, reduce time-to-market, and enhance overall product quality. Additionally, it facilitates troubleshooting and maintenance activities by providing clear guidelines for testing, debugging, and performance optimization of the integrated 4466 component.
In conclusion, the practical applications and implementations of the 4466 datasheet extend across various industries and play a significant role in enabling engineers and developers to create innovative and reliable solutions. By harnessing the wealth of information it provides, professionals can overcome technical challenges, achieve their design objectives, and contribute to advancements in technology.