
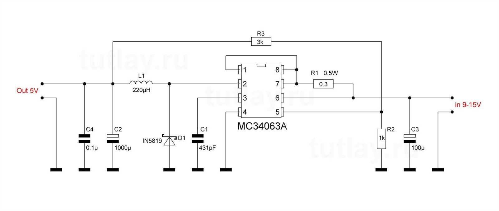
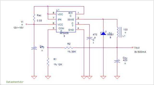
When it comes to the realm of electronic components, there is one particular item that stands out for its importance and versatility – the 063eb datasheet. This document, filled with valuable information and specifications, serves as a crucial reference for anyone involved in the development or usage of electronic devices.
The 063eb datasheet acts as a comprehensive guide, providing a detailed overview of the component’s features, capabilities, and operational parameters. It serves as a vital tool for engineers, technicians, and enthusiasts alike, offering insights into the inner workings of this multifaceted electronic component.
Essentially, the 063eb datasheet acts as a roadmap for understanding and harnessing the potential of this component. By providing in-depth technical data and valuable guidelines, it allows individuals to make informed decisions and design circuits that optimize the performance of their electronic systems. Moreover, the datasheet also offers insights into the component’s suitability for various applications, with recommendations on voltage ranges, current limitations, and environmental conditions.
In addition to its technical documentation, the 063eb datasheet often includes examples of circuit diagrams and application notes. These supplementary materials showcase the component’s versatility and assist users in implementing it effectively. With such a wealth of information at their fingertips, engineers and designers gain the necessary tools to push the boundaries of technological innovation.
Key Features of the 063eb Datasheet

The section below highlights the main characteristics and notable aspects of the 063eb datasheet, providing an overview of its functional capabilities and uses.
1. Comprehensive Technical Specifications
The datasheet offers detailed technical specifications, encompassing various parameters and performance indicators of the 063eb component. It provides precise information on dimensions, voltage range, power consumption, and operating temperature, among others. These specifications ensure that the component is compatible with different systems and enables efficient integration.
2. Wide Range of Applications

The 063eb datasheet demonstrates the versatility of the component by outlining its numerous potential applications in diverse industries. From consumer electronics to industrial automation and telecommunications, this component can be used in various systems, such as power supplies, control panels, and communication devices. Its adaptability makes it a valuable choice for engineers and designers across different fields.
3. Integration and Interconnectivity

The datasheet provides in-depth information on the integration and interconnectivity options for the 063eb component. It highlights the compatibility with commonly used interfaces and protocols, allowing for seamless integration into existing systems. Furthermore, it specifies the connection methods and supported communication standards, ensuring smooth data exchange and interoperability with other components and devices.
4. Robust Performance and Reliability

The 063eb datasheet emphasizes the component’s robust performance and reliability, highlighting its ability to withstand challenging environmental conditions and demanding operational scenarios. It presents details regarding shock and vibration resistance, temperature stability, and long-term reliability. This information assures users of the component’s durability and consistent performance in diverse applications.
5. Advanced Functionalities and Features

In addition to the fundamental specifications, the datasheet showcases the advanced functionalities and features offered by the 063eb component. It describes unique capabilities such as real-time data processing, enhanced security mechanisms, and advanced diagnostic functionalities. These features provide added value and expand the possibilities for utilizing the component in various complex systems.
- Comprehensive technical specifications
- Wide range of applications
- Integration and interconnectivity
- Robust performance and reliability
- Advanced functionalities and features
In conclusion, the 063eb datasheet outlines the key features and characteristics of the component, enabling users to understand its potential applications, technical details, and overall value. By providing detailed and comprehensive information, the datasheet serves as a valuable resource for engineers, designers, and anyone seeking to utilize the 063eb component in their projects.
High Performance and Reliability

In today’s fast-paced and demanding technological landscape, achieving high performance and reliability is of utmost importance. Whether it is in the field of electronics, telecommunications, or any other industry, the ability to deliver consistent and top-notch performance is crucial for success.
When it comes to electronic components, such as the 063eb, performance and reliability are key factors that determine the overall quality and functionality of a device. High performance refers to the ability of the component to deliver exceptional speed, efficiency, and accuracy in its operations, while reliability encompasses its durability, stability, and resistance to errors or failures.
- Exceptional Speed: The 063eb boasts impressive processing speed, allowing for seamless and rapid data transmission and calculations. Its advanced design and optimized circuitry enable it to execute tasks swiftly and efficiently.
- Efficiency: With its state-of-the-art architecture, the 063eb maximizes power usage and minimizes energy wastage. This not only reduces costs but also contributes to a greener and more sustainable environment.
- Accuracy: Precision is a key characteristic of the 063eb. Its high accuracy ensures that the data it processes and the actions it performs are correct and reliable, eliminating the risk of errors or inaccuracies.
Moreover, the 063eb is engineered to provide exceptional reliability in even the harshest operating conditions. Its robust construction, enhanced protection against environmental factors, and advanced error-handling mechanisms make it highly dependable and resilient.
With the uncompromising performance and unwavering reliability of the 063eb, users can confidently rely on this electronics component to deliver exceptional results, meet their demanding requirements, and enhance the overall performance and capabilities of their devices.
Versatile Applications

The 063eb datasheet offers a wide range of possibilities for various applications, making it a versatile solution for different industries and contexts. Its functionality and adaptability allow for diverse uses, providing innovative solutions to meet specific needs.
With its comprehensive features and capabilities, the 063eb can be employed in numerous sectors, including industrial automation, automotive, consumer electronics, and telecommunications. Its reliable performance and seamless integration make it an ideal choice for optimizing processes, enhancing efficiency, and improving overall productivity.
Whether it’s controlling complex machinery, managing data-intensive systems, or powering advanced communication networks, the 063eb excels in delivering exceptional performance and reliability. Its high-speed processing capabilities, extensive memory capacity, and advanced connectivity options ensure smooth operation and seamless interaction with various devices and systems.
The versatility of the 063eb extends beyond traditional applications. With its robust design and flexible architecture, it can also be utilized in emerging fields like Internet of Things (IoT), artificial intelligence (AI), and robotics. Its ability to handle complex algorithms, process large datasets, and facilitate seamless connectivity positions it as a key component in driving technological advancements and fostering innovation.
In addition to its technical capabilities, the 063eb offers a user-friendly interface and easy integration with existing systems. Its intuitive programming environment and support for multiple programming languages enable developers to quickly prototype and deploy applications, reducing time-to-market and enhancing overall efficiency.
| Key Features: |
|---|
| High-speed processing |
| Extensive memory capacity |
| Advanced connectivity options |
| Robust design |
| Flexible architecture |
| Intuitive programming environment |
In conclusion, the 063eb offers endless possibilities and can be applied in various industries and emerging technologies. Its versatility, powerful features, and ease of integration make it a valuable solution for addressing diverse needs and driving innovation.
Advanced Technology for Enhanced Functionality

The field of advanced technology continues to expand and revolutionize various aspects of our lives, enhancing functionality and unlocking new possibilities. In this article, we delve into the realm of cutting-edge advancements, exploring how these breakthroughs are reshaping industries and improving everyday experiences.
One area where advanced technology has significantly impacted is the realm of communication and connectivity. The evolution of wireless networks and internet infrastructure has provided us with faster speeds, greater coverage, and seamless connectivity. As a result, we can now effortlessly communicate with people around the globe, access vast amounts of information, and enjoy immersive digital experiences.
- Next-generation sensors and processors have paved the way for advanced automation and artificial intelligence. With the integration of machine learning algorithms and powerful computing capabilities, machines are becoming smarter and more capable of performing complex tasks. From automated manufacturing processes to autonomous vehicles, this technology is revolutionizing industries and improving efficiency.
- The rise of the Internet of Things (IoT) has enabled the interconnectivity of everyday objects, creating a network of smart devices that can communicate and interact with each other. This connectivity enhances functionality and convenience in various domains, such as smart homes, healthcare systems, and transportation networks. From smart thermostats that optimize energy consumption to wearable devices that track our health, IoT technology is transforming the way we live and interact with our environments.
- Advanced display technologies, such as OLED and quantum dot displays, deliver vibrant colors, deeper contrasts, and higher resolutions, providing us with more immersive visual experiences. Whether it’s watching a movie on a high-resolution display or exploring virtual reality environments, these advancements enhance our enjoyment and engagement with digital content.
- Furthermore, advanced technology has also made significant strides in the field of renewable energy and sustainability. Innovations in solar panels, wind turbines, and energy storage systems have increased the efficiency of clean energy generation and reduced our reliance on fossil fuels. This not only benefits the environment but also opens up new opportunities for sustainable development.
In conclusion, the continuous advancements in advanced technology have had a profound impact on various domains, enhancing functionality and transforming the way we live and interact with the world around us. As we embrace these innovations, we can look forward to a future filled with even more possibilities and advancements.