
Delving into the intricate realm of electronic components unveils a wealth of information, akin to deciphering the enigmatic language of technology. These documents serve as guiding stars for engineers and enthusiasts alike, illuminating pathways towards innovation and functionality.
Within the pages of technical literature lie blueprints of possibility, offering insights into the workings of circuitry and the artistry of design. Each paragraph unveils a layer of understanding, fostering a deeper connection between creator and creation.
Embrace the journey through the corridors of information, where every line holds the promise of discovery and the allure of mastery. Let us embark on a voyage through the annals of knowledge, where curiosity reigns supreme and enlightenment awaits those who dare to seek.
Understanding the Technical Document of STK412-150

In this section, we delve into comprehending the intricate specifications and technical insights encapsulated within the document outlining the functionality and parameters of a certain electronic component. Through a detailed examination, we aim to grasp the operational characteristics, performance metrics, and application guidelines, providing a holistic view of the component’s functionality and utility.
| Section | Description |
|---|---|
| Introduction | Initiates the discourse by providing an overview of the component’s purpose and significance in electronic circuitry, setting the stage for a deeper exploration. |
| Specifications | Enumerates the technical parameters, including but not limited to voltage ratings, current capacities, frequency response, and operational temperature range, elucidating the operating boundaries of the component. |
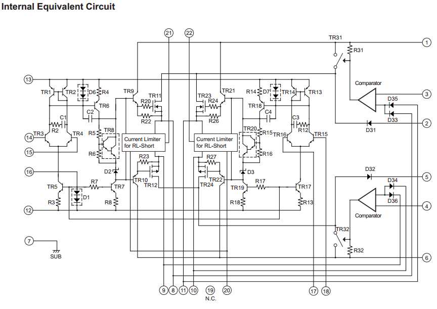
| Functional Diagram | Offers a graphical representation of the internal architecture and interconnections within the component, facilitating understanding of signal flow and functional blocks. |
| Application Circuits | Illustrates recommended circuit configurations and usage scenarios, providing insights into optimal integration within electronic systems and highlighting potential applications. |
| Performance Characteristics | Expounds on the component’s dynamic behavior under various operating conditions, including transient response, distortion levels, and efficiency, essential for assessing its suitability for specific applications. |
| Operating Guidelines | Provides instructions and precautions for proper handling, installation, and operation of the component, ensuring longevity and reliability in real-world applications. |
By dissecting and comprehending the nuances embedded within the technical documentation, engineers and enthusiasts alike can harness the full potential of the component, unleashing creativity and innovation in electronic design and implementation.
Key Features and Specifications

In this section, we delve into the core characteristics and detailed specifications of the product, shedding light on its distinctive attributes and performance metrics. Explore the key elements that define its functionality and capabilities, providing a comprehensive overview for informed decision-making.
- Performance Metrics: Delve into the quantitative aspects that gauge the efficiency and effectiveness of the product, encompassing parameters such as power output, frequency response, and signal-to-noise ratio.
- Functional Capabilities: Uncover the array of functions and operations facilitated by the product, elucidating its versatility and applicability across diverse contexts and applications.
- Connectivity Options: Examine the interfaces and connectivity features that enable seamless integration with various devices and systems, fostering enhanced interoperability and ease of use.
- Protection Mechanisms: Explore the built-in safeguards and protective measures designed to ensure the longevity and reliability of the product, mitigating risks and minimizing potential damage.
- Form Factor and Design: Assess the physical attributes and aesthetic considerations that contribute to the product’s ergonomic design and suitability for different environments and installations.
- Environmental Considerations: Consider the environmental factors and operating conditions under which the product operates optimally, highlighting its resilience and adaptability to diverse settings.
By examining these key features and specifications, users can gain a comprehensive understanding of the product’s capabilities and suitability for their specific requirements, empowering them to make informed decisions and maximize utility.
Application Circuit Design Guidelines

In this section, we outline essential considerations for crafting effective circuit designs to maximize the performance and longevity of your electronic application. Understanding the intricacies of circuit design is crucial for ensuring optimal functionality and reliability.
1. Component Selection: The choice of components plays a pivotal role in determining the overall performance of the circuit. Selecting components with appropriate specifications and characteristics is paramount for achieving desired outcomes. Pay close attention to factors such as voltage ratings, current handling capacity, and temperature tolerances.
2. Circuit Topology: The arrangement and interconnection of components within the circuit, known as its topology, greatly influence its behavior. Carefully consider the intended function of the circuit and choose a topology that best suits its requirements. Whether it’s a simple series circuit or a complex parallel arrangement, each topology offers unique advantages and challenges.
3. Signal Integrity: Maintaining signal integrity throughout the circuit is essential for ensuring accurate and reliable operation. Minimizing noise, distortion, and signal loss requires meticulous attention to detail in layout design, component placement, and grounding techniques. Employing shielding, decoupling capacitors, and proper routing practices can help mitigate signal integrity issues.
4. Thermal Management: Heat dissipation is a critical consideration in circuit design, particularly for high-power applications. Effective thermal management techniques, such as proper heat sinking, thermal vias, and airflow optimization, are essential for preventing overheating and ensuring component longevity. Careful consideration of thermal resistance and junction temperatures is imperative to avoid thermal runaway.
5. Testing and Validation: Rigorous testing and validation procedures are indispensable for verifying the functionality and reliability of the circuit design. Conduct comprehensive electrical tests, simulations, and prototype evaluations to identify and rectify any potential issues before final deployment. Iterative testing and refinement are key to achieving optimal performance and minimizing risks.
By adhering to these application circuit design guidelines, you can enhance the efficiency, reliability, and longevity of your electronic systems, ensuring they meet the demands of modern technological applications.
Troubleshooting and Common Issues

In this section, we delve into resolving common challenges and hitches that may arise when working with the integrated circuit in question. Understanding these potential stumbling blocks and how to overcome them is crucial for ensuring smooth operation and optimal performance.
Power-related Problems

One of the primary concerns encountered by users involves issues pertaining to power supply. Whether it’s inadequate voltage levels, improper grounding, or fluctuations in current flow, addressing power-related anomalies is paramount. These issues often manifest in erratic behavior or complete malfunctioning of the circuit.
Heat Management and Thermal Regulation

Another critical aspect to consider is the management of heat generated during operation. Excessive heat buildup can lead to performance degradation and even permanent damage to the circuit components. Proper thermal regulation techniques, such as heat sinks or cooling fans, may be necessary to maintain optimal operating temperatures and ensure longevity.