
Exploring the realm of electronic components unveils a labyrinth of technical documentation, each piece offering a gateway to understanding and utilizing the intricacies of modern circuitry. From deciphering the blueprints of microcontrollers to unraveling the intricacies of voltage regulators, these documents serve as maps through the landscape of innovation. In this section, we delve into the comprehensive guide that sheds light on a versatile electronic component, revealing its capabilities, specifications, and application possibilities.
Embark on a journey of discovery as we navigate through the nuanced language and intricate diagrams, unlocking the potential of a key component in the realm of electrical engineering.
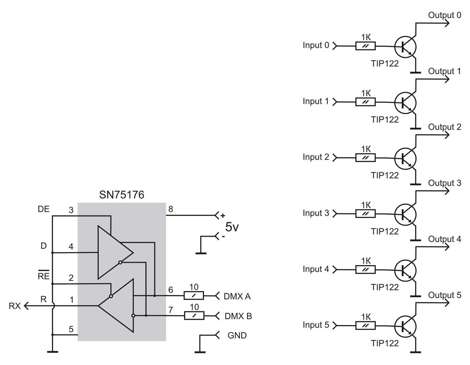
Understanding the SN75176BP Datasheet: Key Features and Specifications

In this section, we delve into the intricacies of the SN75176BP documentation, exploring its essential elements and vital specifications. We’ll uncover the core functionalities, technical insights, and performance indicators encapsulated within this detailed resource.
1. Core Functionality Overview

Before delving into the specifics, it’s crucial to grasp the fundamental operations and applications of the SN75176BP. This entails understanding its primary functions, operational modes, and compatibility with various communication protocols.
2. Technical Specifications Breakdown

Now, let’s dissect the technical specifications provided in the SN75176BP documentation. We’ll analyze parameters such as voltage ratings, current consumption, data rates, and noise immunity. Understanding these specifications is pivotal for designing and integrating the SN75176BP effectively into diverse electronic systems.
- Voltage Ratings: Explore the permissible voltage ranges for both input and output signals, ensuring compatibility with the intended operating environment.
- Current Consumption: Examine the device’s power consumption characteristics under different operating conditions, aiding in power management strategies.
- Data Rates: Investigate the supported data rates and transmission capabilities to determine the suitability of the SN75176BP for specific communication requirements.
- Noise Immunity: Assess the device’s resilience to electrical noise and interference, crucial for reliable data transmission in noisy environments.
By comprehensively understanding these key features and specifications, engineers and enthusiasts can harness the full potential of the SN75176BP in their projects, ensuring robust and efficient communication systems.
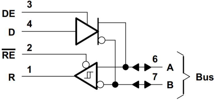
An In-Depth Look at the SN75176BP’s Electrical Characteristics and Pin Configuration

Delve into the intricacies of the SN75176BP’s electrical behavior and pin layout, unraveling its operational essence beyond mere nomenclature and technical specifications. This exploration will elucidate the nuanced facets of its performance, shedding light on its functional intricacies and practical implications.
Electrical Characteristics

- Signal Propagation: Understand the dynamics of signal propagation within the SN75176BP, exploring its speed, attenuation, and integrity maintenance.
- Power Consumption: Investigate the power consumption profile of the SN75176BP, deciphering its efficiency and energy utilization under varying operational conditions.
- Noise Immunity: Explore the SN75176BP’s resilience against external noise sources, elucidating its noise rejection mechanisms and signal fidelity preservation techniques.
Pin Configuration

- Pin Functions: Uncover the roles and responsibilities of each pin within the SN75176BP, delineating their input, output, and control functionalities.
- Connection Guidelines: Navigate through optimal connection strategies for integrating the SN75176BP into diverse circuit architectures, ensuring seamless interoperability and performance optimization.
- Interface Compatibility: Examine the SN75176BP’s compatibility with various interface standards and protocols, facilitating its integration into versatile electronic systems.
Embark on this comprehensive journey to unravel the underlying intricacies of the SN75176BP, transcending its conventional depiction as a mere component datasheet. By delving into its electrical characteristics and pin configuration, you’ll gain profound insights into its operational essence and practical applicability.
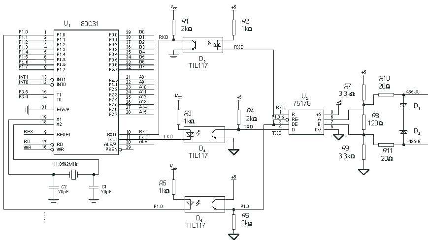
Optimizing Communication Systems with SN75176BP: Practical Implementation Tips

In the realm of modern communication systems, achieving optimal performance is paramount for seamless data transmission and reception. This section delves into practical strategies and insights for enhancing communication systems through the effective utilization of the SN75176BP integrated circuit. By leveraging its capabilities intelligently, communication systems can realize heightened efficiency, reliability, and versatility.
Understanding Signal Integrity

Signal integrity forms the cornerstone of effective communication systems, ensuring the faithful transmission of data across various mediums. It encompasses factors such as signal strength, noise immunity, and impedance matching. In this section, we explore methods to enhance signal integrity without relying solely on amplification, offering a comprehensive approach to system optimization.
- Implementing Proper Grounding Techniques: Ground loops and stray capacitance can degrade signal quality. Employing star grounding and minimizing ground loops are effective strategies to mitigate these issues.
- Utilizing Shielding: Shielding sensitive signal paths from external electromagnetic interference is essential for maintaining signal integrity. Selecting appropriate shielding materials and configurations can significantly reduce noise susceptibility.
- Optimizing Transmission Line Layout: Proper layout design minimizes signal reflections and crosstalk, enhancing overall signal integrity. Techniques such as controlled impedance routing and length matching contribute to a robust communication infrastructure.
Maximizing Data Throughput

Maximizing data throughput is imperative for meeting the demands of modern communication systems, which often handle vast amounts of information. This section explores techniques to optimize data throughput while leveraging the capabilities of the SN75176BP IC efficiently.
- Implementing Error Detection and Correction: Integrating error detection and correction mechanisms enhances data reliability, reducing the likelihood of transmission errors. Techniques such as cyclic redundancy checks (CRC) and forward error correction (FEC) algorithms bolster data integrity.
- Optimizing Protocol Efficiency: Tailoring communication protocols to suit specific application requirements minimizes overhead and maximizes data throughput. Analyzing protocol overhead and optimizing packet sizes can lead to significant improvements in overall system efficiency.
- Employing Multilevel Signaling: Multilevel signaling schemes, such as differential signaling supported by the SN75176BP, enable higher data rates while maintaining signal integrity. Leveraging the full potential of multilevel signaling architectures enhances system bandwidth and throughput.
By incorporating these practical implementation tips, communication system designers can unlock the full potential of the SN75176BP IC, optimizing performance and reliability across a diverse range of applications.
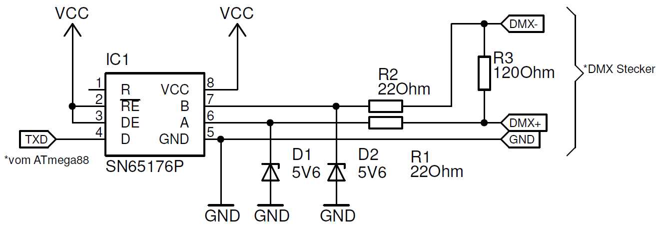
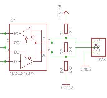
Maximizing Performance and Reliability in RS-485 Networks using SN75176BP

In the realm of robust and efficient communication protocols, RS-485 stands as a cornerstone for industrial applications, offering reliable data transmission over long distances amidst noisy environments. Within this framework, the SN75176BP serves as a vital component, enabling seamless data exchange with its advanced features and capabilities.
The Importance of Optimizing RS-485 Networks
To ensure optimal performance and reliability in RS-485 networks, it is imperative to implement strategies that mitigate signal degradation, minimize errors, and enhance overall system efficiency. This necessitates a comprehensive understanding of the network topology, environmental factors, and the intricacies of data transmission protocols.
Strategies for Enhancing Performance and Reliability

Maximizing the potential of RS-485 networks involves a multifaceted approach, encompassing various aspects such as signal integrity, noise suppression, and fault tolerance. By employing techniques such as impedance matching, cable shielding, and error detection mechanisms, it is possible to bolster the resilience and stability of the network, thereby facilitating seamless communication even in challenging conditions.
| Technique | Benefits |
|---|---|
| Impedance Matching | Minimizes signal reflections, ensuring optimal signal integrity and reducing the risk of data corruption. |
| Cable Shielding | Provides protection against electromagnetic interference (EMI), preserving signal quality and enhancing noise immunity. |
| Error Detection Mechanisms | Facilitates the identification and correction of transmission errors, improving data accuracy and reliability. |
By integrating these strategies into the design and deployment of RS-485 networks, users can harness the full potential of the SN75176BP and achieve unparalleled performance and reliability in their industrial applications.
Troubleshooting and Debugging with SN75176BP: Common Issues and Solutions

In the realm of electronic circuitry, encountering obstacles is inevitable, and adeptly navigating through them is crucial for seamless operation. When working with the SN75176BP, understanding common stumbling blocks and their remedies is essential for ensuring optimal performance and functionality. This section delves into prevalent challenges faced during implementation and provides comprehensive solutions to address them effectively.
1. Signal Integrity Concerns

Signal integrity serves as the cornerstone of reliable data transmission within electronic systems. However, various factors such as noise interference, impedance mismatches, and signal reflections can compromise signal integrity, leading to erratic behavior and performance degradation. Identifying these issues requires meticulous observation and diagnostic techniques.
- Verify proper termination: Ensure correct termination resistors are in place to mitigate signal reflections and maintain signal integrity.
- Minimize noise sources: Shield sensitive traces and components from electromagnetic interference (EMI) and radio frequency interference (RFI) to prevent signal corruption.
- Optimize routing: Implement shortest and most direct signal paths while adhering to recommended trace widths and separation guidelines to minimize signal distortion.
2. Power Supply Irregularities

Stable power supply voltages are imperative for consistent operation and performance of integrated circuits like the SN75176BP. Any deviation from specified voltage levels can induce malfunctions and jeopardize system reliability. Identifying and rectifying power-related issues necessitates meticulous examination and corrective measures.
- Inspect power connections: Ensure proper connection of power supply pins and verify voltage levels against datasheet specifications.
- Address voltage fluctuations: Employ voltage regulation mechanisms such as voltage regulators or filtering capacitors to stabilize supply voltages and mitigate transient spikes.
- Check ground integrity: Verify low-impedance ground connections to minimize ground loops and voltage differentials that could disrupt circuit operation.
By diligently addressing these common issues, practitioners can fortify their troubleshooting repertoire and bolster the robustness of systems incorporating the SN75176BP. Vigilance, coupled with systematic diagnostic approaches, empowers engineers to overcome hurdles effectively and optimize the performance of their electronic designs.