
In the world of cutting-edge technology, one component reigns supreme when it comes to powering advanced electronic devices. This article delves into the fascinating world of the S6055k microcontroller, an innovative and versatile piece of hardware that enables the seamless functionality of various electronic systems. Prepare to embark on a journey exploring the intricate features, capabilities, and applications of this powerful microcontroller.
Brace yourself for an in-depth exploration of the S6055k microcontroller, as we unravel its inner workings and shed light on its potential. Discover the boundless possibilities and endless applications of this small yet dynamic device, which boasts an array of remarkable features that set it apart from its counterparts. Whether you are an electronics enthusiast, a developer, or simply curious about the latest advancements in technology, this article will provide you with a comprehensive understanding of the S6055k microcontroller.
Throughout the course of this article, we will delve into the intricacies of the S6055k microcontroller, examining its architecture, functionality, and compatibility with various peripherals. Gain valuable insights into its advanced processing capabilities, versatile input/output options, and exceptional power efficiency. Moreover, explore the vast range of industries and applications that benefit from the implementation of this microcontroller, including smart home systems, industrial automation, and cutting-edge IoT devices.
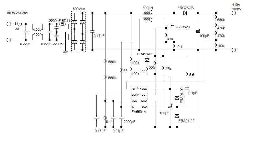
Key Features of S6055k

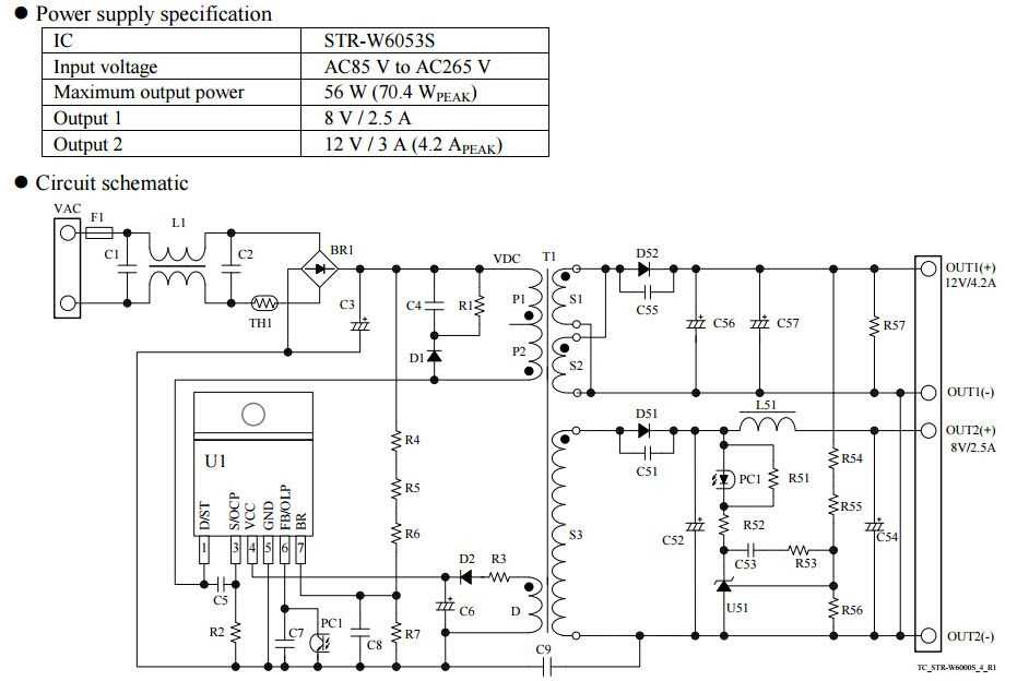
The S6055k offers a wide range of impressive features that make it a versatile and reliable component for various applications.
Efficiency: The S6055k demonstrates exceptional efficiency in its performance, ensuring optimal energy usage and reducing power consumption.
Power Handling Capability: With its robust design and high power handling capability, the S6055k can handle significant power loads without compromising performance.
Reliability: Built with high-quality materials and components, the S6055k guarantees long-term reliability and durability, making it suitable for demanding environments.
Low Turn-on Voltage: The S6055k exhibits a low turn-on voltage, enabling rapid switching and efficient power control.
Protection Features: Equipped with various protection features, including overcurrent and overheating protection, the S6055k ensures safe and reliable operation even under challenging conditions.
Compact Size: Despite its advanced capabilities, the S6055k boasts a compact size, allowing for easy integration into space-constrained applications.
Wide Temperature Range: The S6055k can operate within a wide temperature range, making it suitable for use in diverse environments.
Versatility: The S6055k is compatible with different types of circuits and can be utilized in various electronic devices, offering flexibility in design and implementation.
Excellent Heat Dissipation: Designed with efficient heat dissipation mechanisms, the S6055k effectively manages excessive heat buildup, ensuring stable and reliable operation.
Easy Installation: The S6055k features a user-friendly design, allowing for simple and hassle-free installation in different systems and applications.
Overall, the S6055k combines exceptional efficiency, high power handling capability, reliability, and various protection features to deliver outstanding performance and versatility for a wide range of electronic applications.
Applications of S6055k in Various Industries

The S6055k is a versatile electronic component that finds application in a wide range of industries. Its unique features and reliable performance make it a popular choice across various sectors. This section explores some of the key applications of the S6055k in different industries, showcasing its versatility and benefits.
Industrial Control

In industrial control systems, the S6055k plays a crucial role in managing and monitoring various processes. Its high surge current capability and robust design make it ideal for controlling motors, generators, and other heavy machinery. With its precise switching capabilities, the S6055k ensures efficient and precise control, minimizing downtime and optimizing productivity in industrial settings.
Power Electronics

Power electronics is another industry where the S6055k finds extensive use. Thanks to its low on-state resistance and high blocking voltage, the S6055k is well-suited for power conversion and control applications. It is commonly employed in inverters, rectifiers, and voltage regulators, providing efficient and reliable operation in demanding power systems.
| Industry | Application |
|---|---|
| Automotive | Battery management systems, electric vehicle charging stations |
| Telecommunications | Power supply units, signal amplifiers |
| Renewable Energy | Solar inverters, wind turbine control systems |
| Medical | Equipment control, patient monitoring systems |
These are just a few examples of how the S6055k is utilized in various industries. Its versatility and reliability have made it an essential component in countless applications, ensuring efficient operation and enhanced performance across multiple sectors.