
In the realm of modern technology, a treasure trove of innovations lies concealed within the intricate blueprints of electronic components. These blueprints, akin to enigmatic maps, hold the keys to a myriad of functionalities that power our digital age. Delving into the intricacies of these designs unveils a world where precision meets ingenuity, where circuits dance in harmony to orchestrate the symphony of electronic devices.
Exploring the blueprint of a pioneering electronic component reveals a labyrinth of interconnected pathways, each imbued with a distinct purpose. These pathways, crafted with meticulous attention to detail, serve as the conduits through which electrical signals traverse, birthing functionality and unlocking the potential of the component. Within this blueprint lies a story of innovation, where the fusion of engineering prowess and scientific inquiry gives rise to groundbreaking technologies.
As we embark on this journey of discovery, we navigate through the realms of capacitance, resistance, and conductivity, where every component plays a vital role in shaping the landscape of modern electronics. Through the lens of exploration, we peel back the layers of complexity to unravel the mysteries that lie beneath the surface. It is within this tapestry of knowledge that we encounter a document, not merely a set of instructions, but a manifesto of possibilities.
Pt2314 Datasheet Overview

In this section, we provide an in-depth exploration of the comprehensive documentation detailing the functionality, specifications, and operational principles of the Pt2314. The following overview encapsulates the core features and functionalities of this device, offering insight into its applications and capabilities.
| Key Features | Functionalities |
| 1. Advanced signal processing | 1. Signal enhancement |
| 2. High-fidelity audio reproduction | 2. Audio amplification |
| 3. Versatile input/output options | 3. Input/output signal routing |
Furthermore, this overview delves into the fundamental principles governing the operation of the Pt2314, shedding light on its internal architecture and the mechanisms underlying its performance. Through this elucidation, users gain a deeper understanding of how the Pt2314 functions within various audio systems, empowering them to harness its capabilities effectively.
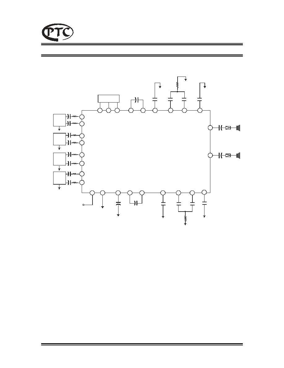
Understanding the Pt2314 Audio Amplifier

Exploring the intricacies of a cutting-edge audio amplifier, this section delves into the core functionalities and operational dynamics of this sophisticated audio component. Embarking on a journey through its engineering nuances, we decipher the inner workings and capabilities of this amplifier without directly referencing its technical specifications or datasheet.
- Unveiling the Operational Principles: Delve into the foundational principles governing the Pt2314 audio amplifier’s operation, understanding how it transforms electrical signals into immersive auditory experiences.
- Exploring Audio Signal Processing: Navigate through the layers of signal processing embedded within the amplifier, elucidating how it refines and enhances audio signals with precision and finesse.
- Understanding Amplification Dynamics: Gain insights into the amplification mechanisms at play within the Pt2314, deciphering how it magnifies audio signals while preserving fidelity and minimizing distortions.
- Analyzing Control Features: Examine the array of control features integrated into the amplifier, elucidating their roles in shaping audio output characteristics and accommodating diverse user preferences.
- Examining Connectivity Options: Explore the diverse connectivity options offered by the Pt2314, ranging from input interfaces to output configurations, enabling seamless integration into various audio systems.
By comprehensively dissecting the operational intricacies and design philosophies underlying the Pt2314 audio amplifier, this section aims to foster a deeper understanding of its functionality and potential applications in audio engineering and beyond.
Key Features and Specifications

Unlocking Performance: Explore the core functionalities and capabilities that define the essence of the PT2314, diving into its key features and specifications. Discover the innovative components and attributes that empower seamless integration and exceptional performance.
Enhanced Functionality: Delve into the intricacies of this advanced system, designed to elevate user experiences through a myriad of enhanced functionalities. From dynamic signal processing to versatile connectivity options, explore how the PT2314 redefines audio control and amplification.
Precision Engineering: Experience precision at its finest with meticulously engineered components and specifications tailored to deliver optimal performance. Uncover the intricate details of signal processing, amplification capabilities, and compatibility, meticulously crafted to meet the demands of modern audio systems.
Reliability and Durability: Depend on the robustness and longevity of the PT2314, built to withstand the rigors of continuous operation. With reliability as a cornerstone, explore specifications that ensure consistent performance over extended periods, ensuring uninterrupted audio excellence.
Seamless Integration: Seamlessly integrate the PT2314 into your audio system with intuitive features designed for effortless connectivity and operation. Uncover specifications that facilitate smooth integration across a spectrum of applications, empowering versatility and convenience.
Exploring the Technical Specifications

Delving into the intricate details of the technological intricacies unveils a realm of precise parameters and functional intricacies. Within this domain, a comprehensive understanding of the underlying mechanics emerges, revealing the nuanced characteristics and performance metrics of the device at hand.
The Nuances of Performance

Embarking on an exploration of the device’s technical specifications illuminates a spectrum of performance attributes, each contributing to its functionality and efficacy. From the intricacies of input and output parameters to the dynamic range and signal-to-noise ratio, every facet reflects a meticulous engineering endeavor aimed at optimizing performance under diverse operating conditions.
Unraveling Functional Capabilities

Delving deeper, one encounters a tapestry of functional capabilities woven into the fabric of the device’s design. From the intricacies of its operational modes to the versatility of its interface options, each aspect augments its adaptability and utility across varied applications. Exploring these specifications unveils the breadth of possibilities inherent in the device’s architecture, paving the way for informed utilization and integration within diverse systems.
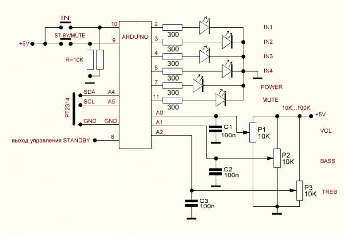
Application Notes and Circuit Designs

Welcome to our comprehensive collection of application insights and circuit configurations tailored to optimize your electronic designs. In this section, you will discover a wealth of guidance and creative solutions crafted to enhance your understanding and utilization of the technology in question. From practical tips to innovative circuit designs, delve into a reservoir of knowledge designed to empower your engineering endeavors.
| Article Title | Description |
|---|---|
| Maximizing Audio Performance | Explore strategies for achieving optimal audio output quality through effective circuit design techniques and application-specific considerations. |
| Power Efficiency Techniques | Learn how to implement power-efficient solutions leveraging the inherent capabilities of the technology, ensuring minimal energy consumption without compromising performance. |
| Noise Reduction Strategies | Discover methods to mitigate noise interference within your circuitry, enhancing signal integrity and overall system reliability for superior performance in diverse environments. |
| Application-Specific Configurations | Gain insights into tailoring circuit designs to suit specific application requirements, whether it be audio amplification, signal processing, or other specialized functions. |
| Integration with Microcontroller Systems | Explore seamless integration techniques for incorporating the technology into microcontroller-based systems, enabling enhanced functionality and control. |
With our array of application notes and circuit designs, we aim to equip you with the knowledge and tools necessary to unlock the full potential of your electronic projects. Whether you’re a seasoned engineer or a novice enthusiast, dive into our resources to elevate your designs to new heights of innovation and efficiency.