
In the realm of audio amplification, there exists a versatile and highly-regarded device that has captured the attention of audio enthusiasts and professionals alike. This compact electronic component, with its exceptional capabilities and compact design, has revolutionized the audio industry. In this article, we delve into the intricacies of this amplifier, exploring its unique features and technical specifications that make it a standout choice for various audio applications.
Within the world of audio engineering, precision and quality are paramount, and this amplifier meets those exacting standards. It possesses an array of characteristics that render it an outstanding choice for amplifying audio signals in a wide range of scenarios. Its power efficiency and compact size make it ideal for portable audio devices, while its excellent signal-to-noise ratio ensures crystal-clear audio reproduction.
One of the notable attributes of this amplifier is its extensive dynamic range, which allows it to faithfully reproduce audio signals across a broad spectrum. Its ability to deliver astounding sound clarity in both low and high frequencies sets it apart from its counterparts. Moreover, this amplifier boasts remarkable output power, providing ample amplification for various audio systems without compromising on audio quality.
Pam8403 Module Datasheet: Overview and Features

In this section, we will provide an overview of the Pam8403 module and discuss its key features. The Pam8403 module is a compact and versatile audio amplifier that offers high efficiency and impressive audio quality. It is designed to deliver excellent performance in various audio applications, making it a popular choice among enthusiasts and professionals in the field.
Compact Design

- The Pam8403 module boasts a compact design, allowing for easy integration into various projects or systems.
- Its small size makes it convenient for use in portable devices and other space-constrained applications.
- Despite its compact size, the module offers powerful amplification capabilities, ensuring loud and clear audio output.
High Efficiency

- One of the standout features of the Pam8403 module is its high efficiency, enabling it to deliver superior audio performance with minimal power consumption.
- This efficiency translates into extended battery life for portable devices, making it an ideal choice for audio solutions on the go.
- With its efficient power utilization, the module also generates less heat, reducing the need for additional cooling mechanisms in audio systems.
Impressive Audio Quality

- The Pam8403 module is designed to provide exceptional audio quality, delivering rich and immersive sound reproduction.
- It supports a wide frequency range, ensuring accurate and detailed audio playback across the entire spectrum.
- The module also offers low distortion and noise levels, resulting in clear and distortion-free audio output.
In summary, the Pam8403 module stands out for its compact design, high efficiency, and impressive audio quality. Its versatility and performance make it a favored choice for various audio applications, ranging from portable devices to professional audio systems. With its compact size, efficient power utilization, and exceptional audio performance, the Pam8403 module offers an excellent solution for audio amplification needs.
Understanding the Functionality and Specifications of the Pam8403 Module

In this section, we will delve into the intricacies of the widely-used audio amplifier module known as the Pam8403. By exploring its functionality and specifications, we can gain a comprehensive understanding of its capabilities and applications.
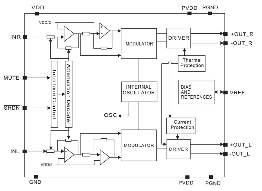
Functionality: The Pam8403 module is designed to amplify audio signals, enabling them to be played through speakers or other output devices. It serves as a bridge between audio sources, such as smartphones or laptops, and external sound systems. By boosting the audio signal, the module enhances the overall sound quality and volume of the output.
Specifications: The Pam8403 module boasts various key specifications that make it a popular choice in the audio industry. With its voltage range of 2.5V-5.5V, it can be easily integrated into a wide range of electronic systems, offering versatility and compatibility. Additionally, it has a high power efficiency, allowing it to deliver impressive audio performance while consuming minimal power.
Furthermore, the Pam8403 module supports stereo output, providing a rich and immersive audio experience. It has a low total harmonic distortion (THD) and noise, ensuring that the audio output remains clear and free from unwanted distortions. The module also features a built-in over-temperature and short-circuit protection, safeguarding it from potential damage.
Applications: Due to its compact size and excellent performance, the Pam8403 module finds numerous applications across various industries. It is commonly used in portable speakers, headphones, automotive audio systems, and other small audio devices. Its ability to amplify audio signals efficiently and effectively makes it an ideal choice for both personal and professional audio applications.
In conclusion, understanding the functionality and specifications of the Pam8403 module is essential for harnessing its full potential. By utilizing its amplification capabilities and taking advantage of its impressive specifications, professionals and hobbyists alike can create high-quality audio systems and devices.
Exploring the Key Features and Benefits of the Pam8403 Audio Amplifier Module

In this section, we will delve into the various standout characteristics and advantages afforded by the Pam8403 audio amplifier module. This miniaturized audio amplifier module boasts a multitude of essential features and benefits that make it a must-have for audio enthusiasts.
Powerful Amplification: The Pam8403 audio amplifier module is equipped with a highly efficient amplifier chip, providing superior amplification capabilities for audio signals. With its impressive power output, this module guarantees a robust and immersive audio experience.
Compact Design: One of the standout features of the Pam8403 is its compact and space-saving design. This module’s miniature form factor allows for easy integration into various audio devices, making it an ideal choice for portable and embedded applications.
Dual Channel Capability: The Pam8403 module offers dual channel functionality, enabling simultaneous amplification of stereo audio signals. This feature ensures clear and balanced audio reproduction, perfect for creating an immersive and lifelike sound environment.
Low Power Consumption: With its efficient amplifier chip, the Pam8403 audio amplifier module boasts low power consumption. This energy-saving characteristic makes it an excellent choice for battery-powered devices and helps prolong the battery life of portable audio systems.
Wide Voltage Range: The Pam8403 module has a wide input voltage range, allowing it to operate seamlessly with various power sources. This versatility makes it compatible with a range of audio equipment, from low-voltage mobile devices to high-voltage professional audio systems.
Minimal External Components: Another notable advantage of the Pam8403 module is its minimal requirement for external components. This streamlined design simplifies installation and reduces the associated costs, making it an attractive option for both DIY enthusiasts and manufacturers.
Superior Audio Quality: The Pam8403 module delivers exceptional audio quality, ensuring accurate and faithful sound reproduction. It features a high signal-to-noise ratio, low distortion, and excellent audio fidelity, making it an indispensable component for audio enthusiasts seeking a premium listening experience.
Easy to Use: Thanks to its user-friendly design, the Pam8403 audio amplifier module is straightforward to use and integrate into various audio systems. It features convenient input and output interfaces, allowing for easy connectivity and hassle-free operation.
Overall, the Pam8403 audio amplifier module offers an impressive array of key features and benefits. Its powerful amplification, compact design, dual channel capability, low power consumption, wide voltage range, minimal external components, superior audio quality, and ease of use make it an invaluable tool for enhancing audio performance and enriching the overall audio experience.