
Delving into the intricate realms of modern technology often unveils a labyrinth of innovation and complexity. Within this dynamic landscape lie the building blocks that power our digital world, meticulously engineered to meet the demands of today’s rapidly evolving market. In the realm of electronic components, there exists a cornerstone, an enigmatic entity that fuels the heart of countless devices, yet its intricacies remain veiled behind a curtain of technical jargon and specifications.
Embark with us on a journey to decipher the essence of these pivotal elements, to unravel the mysteries concealed within the intricate fabric of silicon and circuits. Through exploration and analysis, we seek to illuminate the pathways to understanding, shedding light on the nuanced nuances and subtle intricacies that define the very essence of technological advancement.
Join us as we navigate the uncharted territories of innovation, peeling back the layers of obscurity to reveal the essence of cutting-edge electronic components.
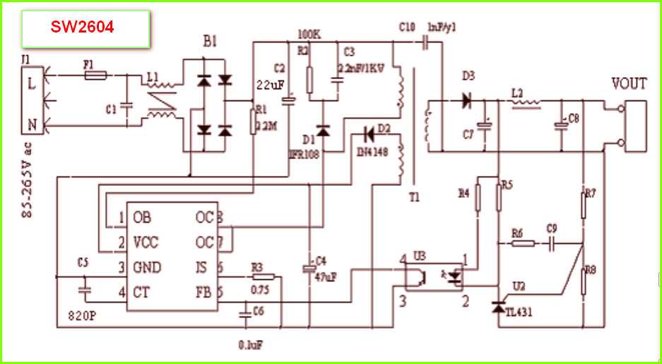
The Features of P2424ht Datasheet

In this section, we delve into the distinct attributes and specifications encapsulated within the documentation of the P2424ht component. Exploring its intricacies unveils a myriad of functionalities and characteristics essential for comprehending its operation and integration within various systems.
| Attributes | Characteristics |
| Performance Metrics | Insights into the operational efficiency and capabilities. |
| Electrical Specifications | Details regarding voltage, current, and power requirements. |
| Physical Dimensions | Measurements and form factor considerations for proper installation. |
| Environmental Conditions | Information pertaining to temperature, humidity, and other environmental factors affecting performance. |
| Interface Compatibility | Compatibility with various communication protocols and interfaces. |
| Functional Overview | An outline of the core functions and operational modes. |
This table encapsulates the diverse aspects encompassed within the features of the P2424ht datasheet, providing a structured overview of its specifications and functionalities.
Exploring the Technical Specifications

Delving into the intricacies of the technical aspects of a particular electronic component offers a comprehensive understanding of its capabilities and functionalities. In this section, we embark on an exploration of the nuanced specifications that delineate the performance and characteristics of the device in focus.
Key Parameters

- Performance Metrics
- Functional Attributes
- Operating Conditions
Unraveling the technical specifications involves dissecting various parameters that define the behavior and operation of the component. From performance metrics detailing its efficiency and reliability to functional attributes outlining its intended use cases, each specification contributes to a holistic view of the component’s capabilities.
Detailed Analysis

- Electrical Characteristics
- Mechanical Dimensions
- Environmental Considerations
Further scrutiny of the technical specifications involves a granular examination of its electrical characteristics, encompassing factors such as voltage, current, and impedance. Mechanical dimensions elucidate the physical form and structure, while environmental considerations delineate the operating parameters within which the component functions optimally.
Understanding the Application of P2424ht Specifications

In this section, we delve into the practical utilization of the detailed technical documentation provided by the P2424ht specifications. It’s pivotal to grasp the real-world implications and functionalities encapsulated within these specifications, enabling engineers and designers to harness the full potential of the component.
Deciphering Technical Parameters

Firstly, we embark on deciphering the intricate technical parameters embedded within the specifications. By dissecting the specifications, we unravel the operational intricacies and performance benchmarks without directly referencing the component itself.
Optimizing Component Integration

Furthermore, we explore strategies for optimizing the seamless integration of the component into diverse electronic systems. Understanding how to leverage the specifications aids in maximizing efficiency, reliability, and overall system performance, fostering innovation and advancement in various technological domains.
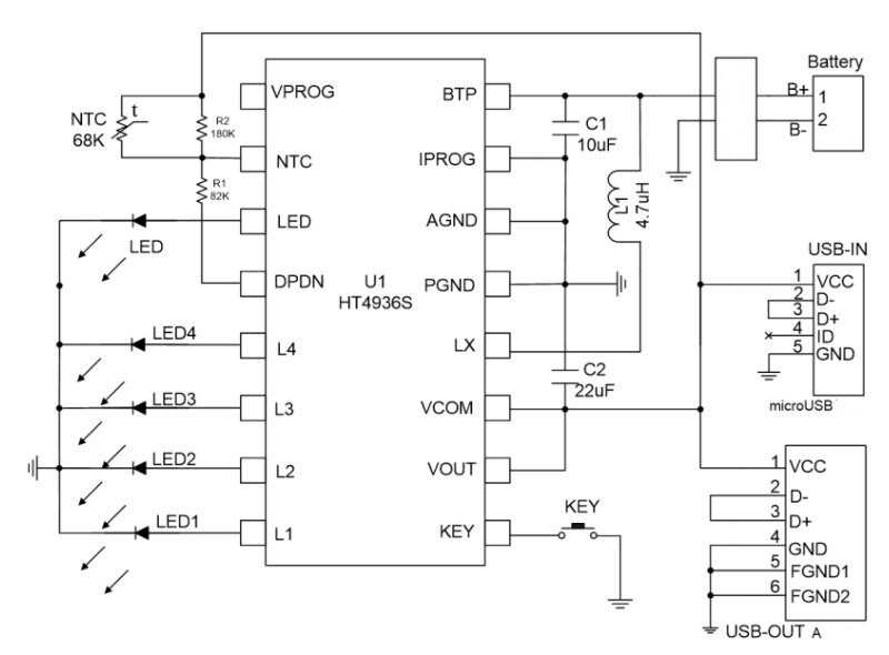
Real-world Implementation and Use Cases

Exploring the practical application and tangible scenarios of cutting-edge technology such as the P2424ht involves delving into diverse real-world implementations. From industrial automation to consumer electronics, this innovative component finds its place in a plethora of sectors, showcasing its versatility and efficacy.
Industrial Automation: In the realm of industrial automation, the utilization of advanced sensors like the P2424ht revolutionizes manufacturing processes. With its precise monitoring capabilities and robust performance, it enables seamless integration into assembly lines, ensuring optimal efficiency and quality control.
Environmental Monitoring: Beyond factory floors, the P2424ht plays a pivotal role in environmental monitoring systems. From tracking air quality in urban areas to assessing soil conditions in agricultural settings, its sensor technology provides invaluable data for informed decision-making and proactive interventions.
Medical Devices: The integration of the P2424ht into medical devices signifies a leap forward in healthcare technology. Whether monitoring vital signs in real-time or facilitating diagnostics through non-invasive measurements, its accuracy and reliability enhance patient care and treatment outcomes.
Consumer Electronics: In the realm of consumer electronics, the P2424ht elevates user experience through enhanced functionalities. From smart appliances that adapt to environmental conditions to wearable devices that monitor personal health metrics, its incorporation fuels innovation and drives product differentiation.
Smart Infrastructure: The evolution of smart cities relies heavily on advanced sensor technologies like the P2424ht. From optimizing energy usage in buildings to facilitating predictive maintenance in transportation networks, its deployment fosters sustainability and resilience in urban environments.
Research and Development: Within the realm of research and development, the P2424ht serves as a fundamental tool for scientific inquiry and innovation. Its ability to capture and analyze data in real-time empowers researchers across diverse fields, from materials science to bioengineering, driving discoveries and pushing the boundaries of knowledge.
These are just a few examples of how the P2424ht sensor, with its sophisticated capabilities and adaptability, transcends the confines of a mere datasheet, becoming an indispensable asset in various domains, shaping the present and future of technology.
Troubleshooting and Tips for P2424ht Datasheet

When encountering challenges with understanding or interpreting technical documentation such as the P2424ht datasheet, it’s beneficial to adopt a systematic approach to problem-solving. This section aims to provide guidance and strategies to navigate through potential obstacles and optimize the utilization of the provided information.
1. Clarify Terminology: Understanding the terminology used within the datasheet is essential for accurate comprehension. In case of ambiguity or confusion, referring to supplementary resources or technical dictionaries can offer valuable insights.
2. Interpret Graphical Data: Graphs and charts are common features in datasheets, illustrating performance characteristics and specifications. Utilize graphical analysis techniques to extract meaningful information, such as trends, correlations, and limitations.
3. Cross-Reference Sections: Datasheets typically comprise multiple sections detailing various aspects of the component or device. Cross-referencing between sections can provide a comprehensive understanding of its functionalities, constraints, and application scenarios.
4. Validate Assumptions: Avoid making assumptions based on partial information. Instead, validate assumptions by cross-checking with reliable sources or conducting experiments to verify hypotheses.
5. Seek Community Support: Engaging with online forums, discussion groups, or contacting technical support can offer valuable insights and solutions to specific challenges encountered while interpreting the datasheet.
6. Leverage Application Notes: Supplementary application notes provided by the manufacturer often offer practical guidance, usage scenarios, and troubleshooting tips specific to the component, complementing the information presented in the datasheet.
7. Document Learning: Maintain thorough documentation of insights gained, challenges encountered, and solutions devised while interpreting the datasheet. This documentation serves as a valuable reference for future endeavors and fosters continuous improvement.
By employing these strategies and maintaining a proactive approach towards troubleshooting, individuals can effectively navigate through complexities inherent in technical documentation, enhancing their understanding and utilization of the P2424ht datasheet.