
When it comes to audio amplification, high-quality and reliable integrated circuits play a crucial role in delivering exceptional sound performance. In this article, we will explore a versatile and widely used audio amplifier IC, known for its outstanding characteristics and wide-ranging applications in the audio industry. This integrated circuit, which we shall refer to as the Njm4580d throughout this discussion, presents a powerful solution for audio amplification needs.
Amplification is an essential process in audio systems, where a weak electrical signal is boosted to a higher power level to drive speakers or headphones. This occurs through the amplification of the audio frequency range while maintaining fidelity and minimizing distortion. The Njm4580d IC, in particular, is designed to provide accurate amplification with low noise and high signal-to-noise ratio (SNR), making it a popular choice among audio enthusiasts and professionals alike.
With innovative architectural design and carefully selected components, the Njm4580d offers a cost-effective and efficient solution for audio amplification requirements across various applications. In addition to its exceptional performance, this IC stands out for its ease of use, making it suitable for both hobbyists and experienced audio engineers.
Overview of Njm4580d Integrated Circuit

The Njm4580d integrated circuit, also known as the NJM4580, is a versatile and high-performance electronic component that has found widespread use in various applications. This article provides an overview of the Njm4580d integrated circuit, exploring its key features, functionalities, and potential applications.
The Njm4580d is a highly efficient and reliable integrated circuit that offers excellent performance and functionality. It is designed to deliver high-quality audio amplification and signal processing capabilities, making it an ideal choice for audio systems, including amplifiers, speakers, and headphones.
This integrated circuit boasts a wide frequency range and low distortion, ensuring accurate signal reproduction with minimal noise and interference. It also has a high slew rate, enabling it to respond quickly to dynamic audio signals, resulting in improved audio quality and clarity.
Furthermore, the Njm4580d is equipped with multiple built-in protection features, such as thermal shutdown and overvoltage protection, which safeguard the circuit and connected devices from potential damage or malfunctions.
| Key Features |
|---|
| High-quality audio amplification |
| Wide frequency range |
| Low distortion |
| High slew rate |
| Built-in protection features |
The Njm4580d integrated circuit can be utilized in various audio-related applications, ranging from consumer electronics to professional audio equipment. It can be integrated into audio amplifiers to enhance their performance and deliver superior sound quality. Additionally, it can be used in active speakers, headphones, and other audio devices to provide outstanding audio reproduction.
In summary, the Njm4580d integrated circuit offers exceptional performance, reliability, and versatility. Its advanced features and functionalities make it a popular choice in the audio industry, where high-quality signal processing and amplification are crucial for delivering an immersive audio experience.
Key Features and Specifications

In this section, we will explore the main features and specifications of the Njm4580d, a versatile electronic component. This device offers an array of capabilities and characteristics that make it a valuable asset in various applications.
- High-precision performance: The Njm4580d boasts impressive precision and accuracy, ensuring reliable and consistent results in different electronic systems.
- Wide voltage range: With its broad operating voltage range, this component can accommodate various power supply requirements, providing flexibility in design and implementation.
- Low noise and distortion: The Njm4580d minimizes noise and distortion, delivering clean and clear audio signals for enhanced sound quality.
- Excellent frequency response: This device exhibits a wide frequency response range, allowing for accurate reproduction of audio signals across different frequency bands.
- Low power consumption: Designed to be energy-efficient, the Njm4580d consumes minimal power, making it suitable for battery-operated devices or applications with limited power resources.
- Robust protection features: Equipped with built-in protection mechanisms, this component safeguards against various electrical faults, ensuring the longevity and reliability of the overall system.
With its impressive performance and versatile features, the Njm4580d is a valuable solution for a wide range of audio and electronic applications. Whether it is being used in audio amplifiers, mixers, or instruments, this component provides the necessary precision, reliability, and efficiency to deliver optimal results.
Applications of Njm4580d Integrated Circuit

When it comes to amplifying audio signals and improving sound quality, the Njm4580d integrated circuit is a versatile and widely-used component in various applications. This article explores some of the key applications where the Njm4580d IC proves to be highly effective and reliable.
1. Audio Amplifiers

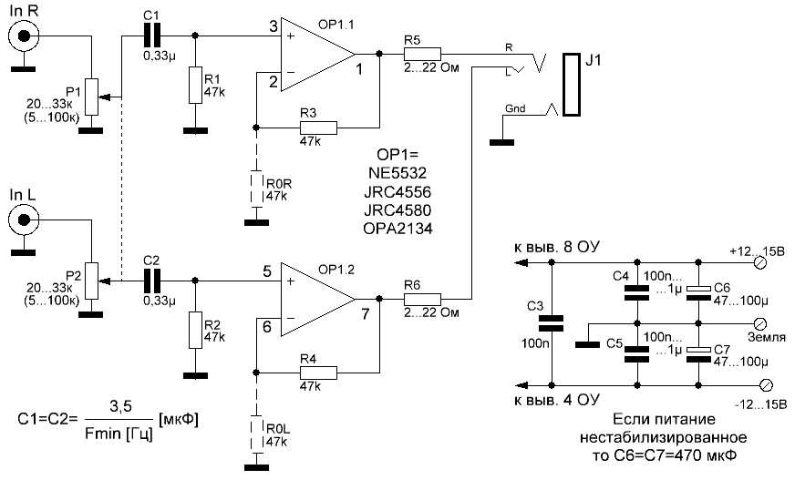
One of the primary applications of the Njm4580d IC is in audio amplifiers. Whether it’s for home audio systems, musical instruments, or professional studio equipment, this integrated circuit plays a crucial role in delivering high-quality sound reproduction. Its low noise and distortion characteristics make it an excellent choice for amplifying audio signals with great fidelity.
2. Automotive Audio Systems

In the automotive industry, the Njm4580d IC finds extensive usage in audio systems. It helps enhance the audio performance of car radios, amplifiers, and speakers, providing clear and powerful sound even in the challenging acoustic environment of a vehicle. Its compact size, low power consumption, and robustness make it an ideal choice for automotive applications.
3. Headphone Amplifiers

With the growing popularity of portable audio devices and headphones, the Njm4580d IC has become a go-to solution for designing headphone amplifiers. Its ability to drive high impedance loads, low output impedance, and excellent signal-to-noise ratio make it well-suited for delivering quality audio to headphones, ensuring an immersive and enjoyable listening experience.
4. Professional Audio Equipment

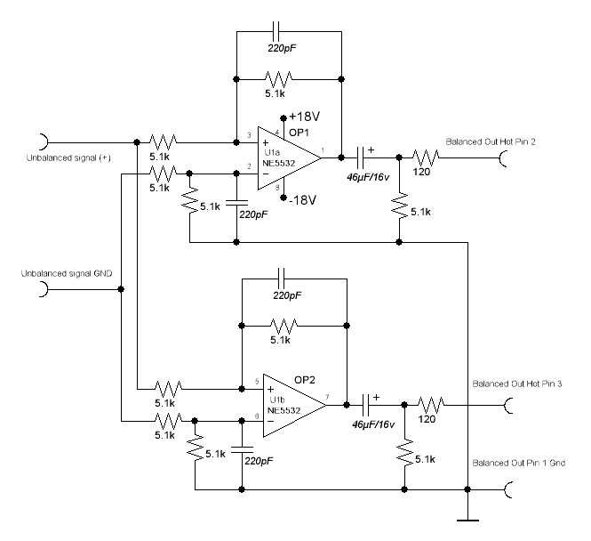
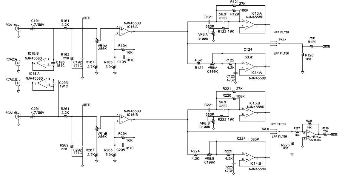
The Njm4580d IC finds widespread use in various professional audio equipment such as mixing consoles, audio interfaces, and sound reinforcement systems. With its balanced input and output capabilities, it helps maintain signal integrity and provides high-quality audio processing, making it an indispensable component in the professional audio industry.
5. Musical Instruments

Many musical instruments rely on amplification to produce sound at desired levels. The Njm4580d IC proves to be an excellent choice for audio amplification in musical instruments such as electric guitars, synthesizers, and keyboards. Its high gain, low noise, and wide frequency response contribute to delivering the true essence and richness of the instrument’s sound.
Overall, the Njm4580d integrated circuit demonstrates its versatility and effectiveness in various audio-related applications. Its exceptional performance and reliability make it a preferred component for amplifying and enhancing audio signals, ultimately enriching the listening experience in numerous settings.