
When delving into the realm of electronic components, there exists a multifaceted unit that serves as the backbone of numerous circuits, offering a myriad of functionalities and applications.
Dynamic and adaptable, this component is revered for its ability to modulate signals, amplify sound, and perform an array of signal processing tasks.
Exploring its intricacies unveils a world of possibilities, where engineers harness its versatility to design innovative solutions across various industries, from telecommunications to audio equipment.
Join us as we embark on a journey to uncover the essence of this indispensable component and decipher its role in shaping modern electronic systems.
The Basics of NE570 Documentation

In understanding the fundamentals of the NE570 documentation, we delve into the foundational elements that outline its operational framework and utility. This segment elucidates the core components and functionalities encapsulated within the NE570 documentation, shedding light on its significance and application across various domains.
- Introduction: Commencing with an introductory overview, this section provides insights into the overarching purpose and scope of the NE570 documentation. It navigates through the essential concepts and principles underlying its composition, setting the stage for a comprehensive exploration.
- Key Features: Delving into the intrinsic characteristics, this subsection elucidates the key attributes and capabilities inherent in the NE570 documentation. It delineates the distinguishing aspects that render it indispensable for diverse endeavors, offering a nuanced understanding of its operational prowess.
- Functional Framework: Unraveling the operational framework, this segment elucidates the functional mechanisms and operational modalities encapsulated within the NE570 documentation. It delineates the procedural intricacies and operational dynamics, providing a holistic perspective on its functional architecture.
- Applications: Expanding on its practical applications, this section explores the diverse realms wherein the NE570 documentation finds utility. It delineates the multifaceted applications spanning across industries and domains, showcasing its adaptability and versatility in addressing varied requirements.
- Performance Metrics: In assessing its performance metrics, this subsection delves into the quantitative and qualitative benchmarks associated with the NE570 documentation. It elucidates the efficacy and efficiency metrics, providing insights into its performance capabilities and optimization strategies.
Through a comprehensive exploration of these facets, one can garner a profound understanding of the foundational tenets and operational dynamics encapsulated within the NE570 documentation, thereby paving the way for informed utilization and strategic deployment across diverse domains.
Understanding the NE570 Operational Amplifier

In the realm of electronic circuits, there exists a crucial component known for its versatility and reliability, often referred to as the cornerstone of many designs. This component, with its capacity for amplification and signal processing, serves as the backbone of numerous applications across various industries. Within this domain, the NE570 Operational Amplifier stands tall as a beacon of functionality and efficiency, offering a myriad of possibilities for engineers and enthusiasts alike.
| Aspect | Description |
|---|---|
| Functionality | At its core, the NE570 operates as a versatile signal processing device, capable of amplifying and modulating signals with precision and accuracy. |
| Applications | From audio equipment to industrial control systems, the NE570 finds its place in a broad spectrum of applications, contributing to the enhancement of performance and functionality. |
| Features | Equipped with a range of features such as high gain, low noise, and wide bandwidth, the NE570 ensures optimal performance across diverse scenarios. |
| Design Considerations | Understanding the nuances of designing circuits with the NE570 is imperative for achieving desired outcomes, necessitating careful attention to specifications and configurations. |
| Advancements | As technology progresses, the NE570 continues to evolve, incorporating advancements to meet the ever-changing demands of modern applications. |
Delving deeper into the intricacies of the NE570 reveals a world of possibilities, where innovation and ingenuity converge to push the boundaries of electronic design. By grasping the fundamental principles and applications of this operational amplifier, one gains not only a deeper understanding of its functionality but also unlocks the potential for groundbreaking developments in the realm of electronics.
Key Specifications and Features of NE570

In this section, we delve into the essential characteristics and functionalities of the NE570, providing insights into its core attributes and operational capabilities. Understanding the intrinsic qualities of this component is crucial for comprehending its role and potential applications in electronic circuits.
Main Characteristics:

1. Operational Parameters: Explore the operational limits and performance benchmarks of this integrated circuit, including key metrics such as bandwidth, input/output impedance, and voltage range.
2. Functional Capabilities: Uncover the diverse functionalities offered by the NE570, ranging from signal processing to voltage control applications. Examine its ability to amplify, modulate, or filter signals with precision and efficiency.
Distinctive Features:

1. Versatility: Discover how the NE570 stands out for its adaptability across various circuit configurations and applications, owing to its versatile design and robust performance.
2. Reliability: Highlight the reliability and stability of the NE570 in different operating conditions, underscoring its suitability for demanding industrial, automotive, and consumer electronics environments.
By elucidating these key specifications and features, we aim to provide a comprehensive overview of the NE570, shedding light on its significance and potential in the realm of electronic engineering.
Applications and Illustrative Implementations

In this section, we delve into the practical utility and potential real-world scenarios where the NE570 integrated circuit can shine. Through a series of examples and instances, we elucidate the versatility and adaptability of this component in various applications.
| Application | Implementation Example |
|---|---|
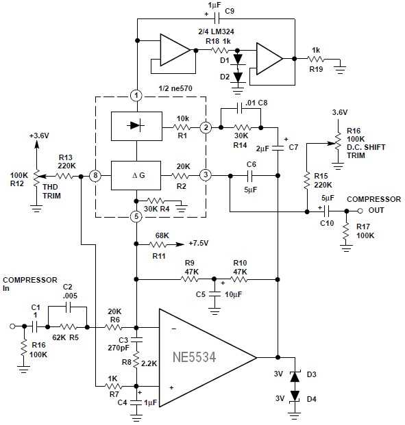
| Audio Signal Processing | Utilizing the NE570 in audio compressors to dynamically control signal levels, ensuring optimal sound quality and volume regulation. |
| Automotive Systems | Integration of NE570 in automotive engine management systems to monitor and adjust fuel injection rates based on real-time performance metrics. |
| Industrial Automation | Employing NE570 in industrial control systems for precise measurement and regulation of physical parameters such as temperature, pressure, and flow. |
| Biomedical Instrumentation | Application of NE570 in biomedical devices for amplification and filtering of bioelectric signals, facilitating accurate diagnosis and monitoring of physiological conditions. |
These examples merely scratch the surface of the myriad possibilities offered by the NE570 in diverse domains. Whether in audio engineering, automotive technology, industrial automation, or biomedical instrumentation, the NE570 proves to be an indispensable tool for enhancing performance and functionality.