
When it comes to electronic components, having access to accurate and reliable information is crucial for successful design and implementation. One such component that demands our attention is the MCP73831T-2ACI OT. This highly sought-after device plays a crucial role in the charging and management of batteries across various applications.
Developed by Microchip Technology, the MCP73831T-2ACI OT delivers an efficient and dependable solution for battery charging. It offers a wide range of features that make it suitable for applications in diverse industries, such as consumer electronics, automotive, medical devices, and more. This datasheet acts as a comprehensive guide for understanding the intricacies of the MCP73831T-2ACI OT, its specifications, and its application possibilities.
Key Features:
- High Efficiency: The MCP73831T-2ACI OT incorporates advanced charging algorithms, ensuring maximum charge efficiency and reduced power losses.
- Compact Design: With its small form factor and low profile, the MCP73831T-2ACI OT is ideal for applications where space is limited.
- Flexible Charging Parameters: This device offers adjustable charging parameters, allowing customization to meet specific battery requirements.
- Integrated Safety Measures: The MCP73831T-2ACI OT is equipped with various safety features, including thermal regulation, overvoltage protection, and reverse battery protection, ensuring optimal operation and preventing damages.
By delving into the MCP73831T-2ACI OT datasheet, engineers and enthusiasts can gain a comprehensive understanding of its operating principles and functional capabilities. This article aims to provide a detailed analysis of the various sections and specifications outlined in the datasheet, empowering readers with the knowledge needed to harness the full potential of this exceptional component in their designs.
MCP73831T-2ACI/OT Datasheet: Key Features and Specifications

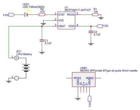
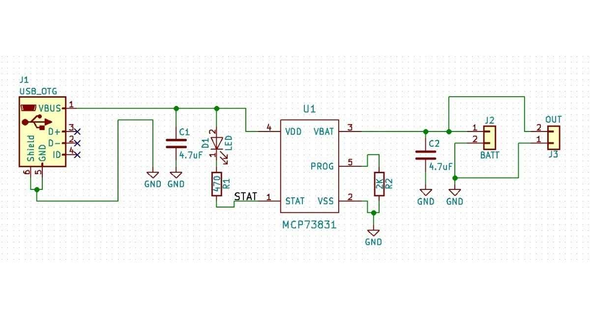
In this section, we will explore the key features and specifications of the MCP73831T-2ACI/OT integrated circuit, which is widely used in charging applications for single-cell Li-ion/Li-Polymer batteries. This datasheet provides important information for design engineers and developers interested in incorporating this IC into their products.
Key Features
- Efficient and compact charging solution for Li-ion/Li-Polymer batteries
- Precision voltage regulation with a maximum charge current of 500 mA
- Integrated pass transistor and current sense for simplified design
- Constant current/constant voltage charging algorithm
- Automatic recharge functionality
- Temperature monitoring and thermal regulation
- Under-voltage lockout and reverse battery protection
Specifications

- Input Voltage Range: 4.25V to 6V
- Charge Voltage Range: 2.8V to 4.4V
- Charge Current Range: 15 mA to 500 mA
- Thermal Regulation Temperature: 120°C
- Operating Temperature Range: -40°C to 85°C
- Packaging: 5-pin SOT-23-5
With its compact size, integrated features, and efficient charging capabilities, the MCP73831T-2ACI/OT IC is an ideal choice for various portable electronic devices and battery-powered applications. Design engineers can refer to the comprehensive datasheet for detailed specifications and application circuit examples to ensure optimal performance and reliability.
Overview of MCP73831T-2ACI/OT
In this section, we will provide an overview of the MCP73831T-2ACI/OT, a versatile and efficient battery management controller. The MCP73831T-2ACI/OT offers a wide range of features and capabilities, making it a suitable choice for various battery charging applications.
Efficient Charging Process
The MCP73831T-2ACI/OT employs advanced charging algorithms to ensure an efficient and reliable charging process. It incorporates various safety mechanisms to protect the battery from overcharging, over-discharging, and short circuits. This helps to extend the battery lifespan and ensures safe operation.
Versatile Design and Options

With its compact size and flexible design, the MCP73831T-2ACI/OT can be easily integrated into a wide range of applications. It supports multiple charging profiles, allowing compatibility with various battery chemistries and configurations. Additionally, the MCP73831T-2ACI/OT offers options for input voltage range and charge current, making it suitable for diverse power supply scenarios.
Reliable Performance
The MCP73831T-2ACI/OT utilizes advanced circuitry and features to provide accurate and stable charging performance. It includes safeguards against temperature extremes, ensuring optimal charging even in challenging environmental conditions. The device also incorporates status indicators and diagnostic features, enabling users to monitor the charging process and detect potential issues.
In conclusion, the MCP73831T-2ACI/OT is a highly capable battery management controller that offers efficient charging, versatile design options, and reliable performance. Its advanced features and safeguards make it an ideal choice for a wide range of battery charging applications.
Key Features of MCP73831T-2ACI/OT
In this section, we will explore the notable features and characteristics of the MCP73831T-2ACI/OT. This component is a versatile and reliable device that offers numerous benefits and capabilities for various applications. Let’s delve into its key features:
1. Efficient Charging:

- Ensures efficient and reliable battery charging through its advanced charging algorithm.
- Optimized charging process for maximum battery performance and lifespan.
- Achieves high charging current accuracy to minimize charge time.
2. Wide Input Voltage Range:

- Allows the MCP73831T-2ACI/OT to operate with various input voltage levels.
- Supports a wide range of power sources, including USB, wall adapters, and other power supplies.
- Ensures compatibility with different charging environments for maximum flexibility.
3. Thermal Regulation:

- Incorporates thermal regulation to prevent excessive heat generation during charging.
- Protects the battery and the charging circuitry from potential damage caused by overheating.
- Offers reliable and safe charging performance even under high ambient temperatures.
4. Multiple Charging Modes:

- Supports various charging modes, including constant current and constant voltage.
- Enables versatile charging options for different types of rechargeable batteries.
- Allows for optimal charging performance for specific battery chemistries.
5. Safety Features:

- Includes built-in safety mechanisms to protect against overcharging and overvoltage.
- Prevents damage to the battery and the device being charged.
- Ensures reliable and secure charging for enhanced user safety.
With its efficient charging capabilities, wide input voltage range, thermal regulation, multiple charging modes, and robust safety features, the MCP73831T-2ACI/OT is a highly desirable component for various battery charging applications. Its versatility and reliability make it a suitable choice for many electronic devices and systems.
Specifications of MCP73831T-2ACI/OT

Here are the key specifications for the MCP73831T-2ACI/OT, a battery charge management controller:
Input Voltage Range: This charge management controller operates within a specific input voltage range, ensuring compatibility with various power sources.
Charge Current Range: The MCP73831T-2ACI/OT allows for adjustable charge current, enabling flexibility in charging different battery capacities.
Charge Voltage: This controller regulates the charge voltage delivered to the battery, preventing overcharging and ensuring safe operation.
Charge Termination: The MCP73831T-2ACI/OT uses a reliable charging termination method to accurately determine when the battery is fully charged, preventing unnecessary charging beyond capacity.
Thermal Regulation: This charge management controller incorporates thermal regulation mechanisms to prevent overheating, ensuring the safety and longevity of both the controller and the battery.
Reverse Discharge Protection: The MCP73831T-2ACI/OT includes measures to protect against reverse discharge, safeguarding the battery from potential damage caused by reverse current flow.
Package Type: This charge management controller is available in a specific package type, allowing for easy integration into different electronic devices or systems.
Operating Temperature Range: The MCP73831T-2ACI/OT is designed to operate within a specific temperature range, ensuring reliable performance in various environmental conditions.
Note: The specifications mentioned above are for informational purposes only and may vary depending on the specific model or version of the MCP73831T-2ACI/OT charge management controller.
By considering these specifications, designers and engineers can effectively incorporate the MCP73831T-2ACI/OT into their battery charging systems, ensuring efficient and safe operation.