
Exploring the blueprint of innovative microcontroller adjuncts, delving into the intricate details and functionalities of advanced electronic components, unveils a realm where precision meets performance. Within this domain lies a document akin to a technical map, offering insights into the capabilities and intricacies of these electronic companions.
Embark on a journey through the intricately woven pathways, where every node and connection holds significance in sculpting the final masterpiece of electronic design. This compendium serves as a guide, elucidating the functionalities and specifications without directly revealing its identity, akin to a cryptic manuscript waiting to be deciphered.
Discover the inner workings and potential applications of these enigmatic components, deciphering their nuances and deciphering the language of electrons. Through a lens of curiosity and innovation, dive into the realm where circuits converge with creativity, unlocking the doors to boundless possibilities.
Understanding the MCP4821 Documentation

Delving into the technical specifications of the MCP4821 entails deciphering a wealth of vital information essential for its optimal utilization. This section aims to provide comprehensive insights into the intricacies of this device, shedding light on its functionality, features, and operational parameters.
Key Features Overview

- Functional Attributes
- Performance Characteristics
- Operational Parameters
Embarking on the journey of understanding the MCP4821 necessitates a meticulous examination of its operational intricacies. From deciphering its functional attributes to discerning its performance characteristics, each facet contributes to a holistic comprehension of this versatile component.
Functional Attributes

- Conversion Resolution
- Output Voltage Range
- Interface Compatibility
Unraveling the functional attributes of the MCP4821 unveils its prowess in precise data conversion, spanning a defined resolution and accommodating a versatile output voltage range. Furthermore, its seamless integration with diverse interfaces amplifies its utility across various applications.
Key Specifications Overview

In this section, we present an overview of the essential characteristics and performance indicators of the MCP4821 integrated circuit. Understanding these specifications is crucial for comprehending the capabilities and limitations of this device in various applications.
Electrical Characteristics

The electrical characteristics of the MCP4821 encompass parameters such as voltage range, resolution, and output accuracy. These metrics define the operational boundaries and precision of the device, ensuring reliable signal conversion and output.
| Parameter | Description |
|---|---|
| Supply Voltage Range | The range of voltages within which the MCP4821 can operate efficiently. |
| Resolution | The level of detail or fineness in the digital-to-analog conversion process. |
| Output Accuracy | The degree of conformity between the analog output and the desired or expected value. |
Functional Specifications

Besides the electrical characteristics, the MCP4821 also possesses functional specifications that dictate its behavior and features during operation. These specifications encompass aspects like communication interface, power consumption, and operating temperature range.
| Parameter | Description |
|---|---|
| Communication Interface | The protocol or method used for communication between the MCP4821 and the controlling device. |
| Power Consumption | The amount of electrical power consumed by the MCP4821 during operation. |
| Operating Temperature Range | The range of temperatures within which the MCP4821 can function reliably. |
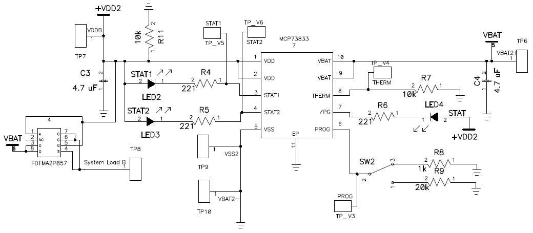
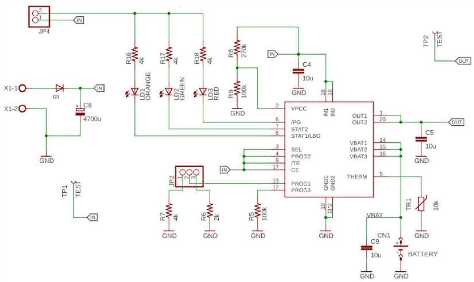
Functional Overview and Pin Arrangement

In this section, we delve into the operational framework and layout arrangement of a certain microcontroller peripheral. Understanding its functional diagram and pin configuration is pivotal for comprehending its operational principles and integration within electronic systems.
Functional Diagram

The functional diagram elucidates the core operational blocks and interconnections within the device, delineating the flow of signals and functionalities. It provides a visual representation of how the various components interact to achieve the intended functionality.
Pin Configuration

The pin configuration elucidates the physical layout of connection points on the device, outlining the placement of input, output, power, and ground terminals. Understanding the pin arrangement is crucial for proper integration into a circuit design and ensuring correct signal routing.
Programming Interface and Control Register Details

In this section, we delve into the intricacies of the interface through which the MCP4821 interacts with external systems, along with a comprehensive examination of the control register functionalities. Understanding these aspects is crucial for leveraging the capabilities of the device effectively.
Interface Overview

- The communication interface serves as the conduit through which data is exchanged between the MCP4821 and external components.
- By comprehending the nuances of this interface, developers can facilitate seamless integration of the MCP4821 into their projects.
- Various parameters govern the interaction protocol, dictating factors such as data transfer rate and protocol type.
Control Register Functionality

The control register plays a pivotal role in configuring the behavior of the MCP4821, offering control over critical aspects of its operation.
- Through manipulation of specific bits within the control register, users can fine-tune parameters such as output voltage range and power-down mode.
- Understanding the intricacies of control register manipulation empowers developers to tailor the MCP4821’s behavior to suit the requirements of their application.
- Additionally, the control register houses status indicators and configuration flags, providing valuable feedback to the controlling system.
Exploring the programming interface and control register details equips developers with the knowledge necessary to harness the full potential of the MCP4821 in their projects.