
In the realm of modern electronics, there exists a realm of intricate components that serve as the building blocks of innovation. These small but powerful elements harbor immense potential, shaping the landscape of technological advancement with their capabilities.
Exploring the intricacies of these components opens doors to a world of possibilities, where every connection made and every circuit formed represents a step forward in the pursuit of progress.
Today, we delve into the realm of a particular component, delving into its functionalities, applications, and the opportunities it presents to engineers and enthusiasts alike.
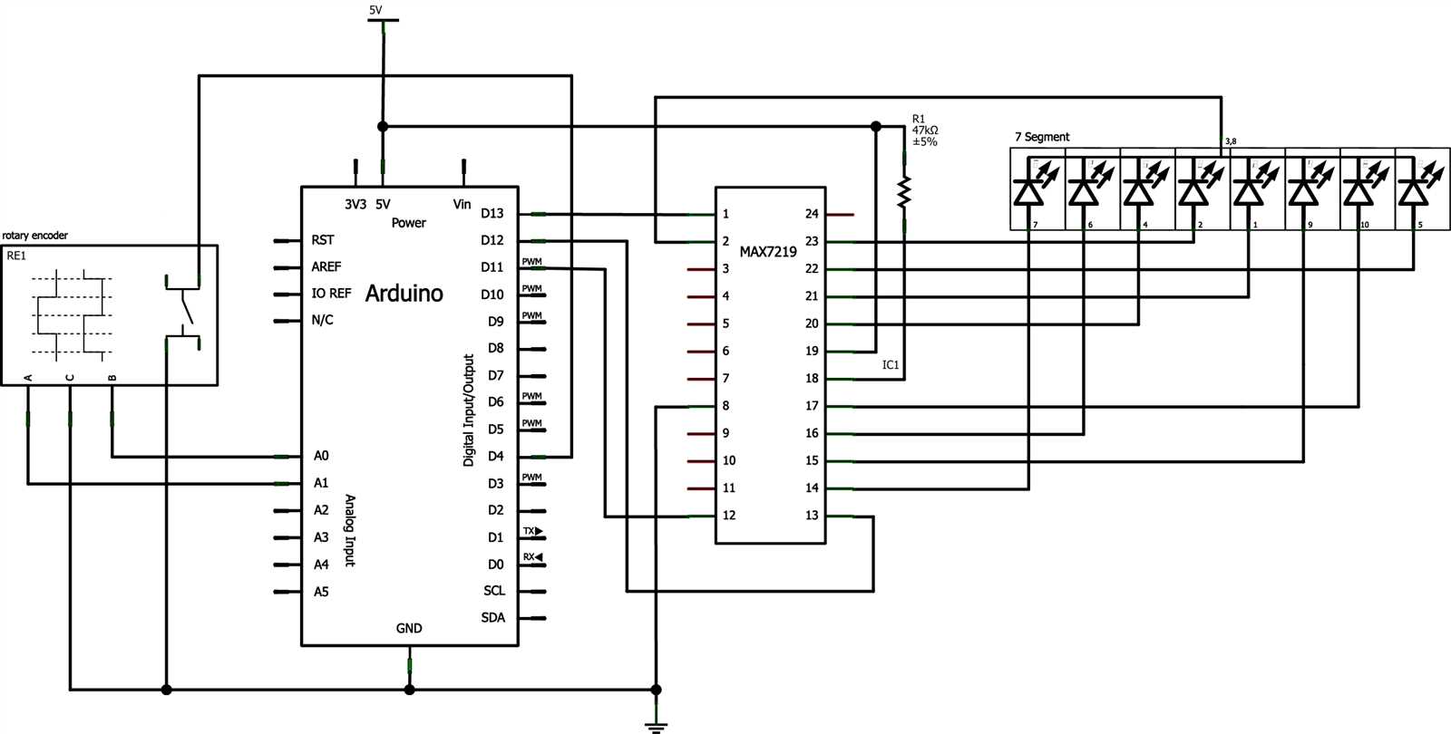
Understanding the Technical Documentation for Max6818

Delving into the intricacies of the technical specifications for this component requires a comprehensive understanding of its functionality and application. By dissecting the details provided in the documentation, one can grasp the full scope of its capabilities and potential integration within electronic systems.
To navigate the wealth of information presented, it’s crucial to decipher the various parameters, configurations, and performance metrics outlined. This involves interpreting not only the numerical data but also the descriptive elements that shed light on operational characteristics and limitations.
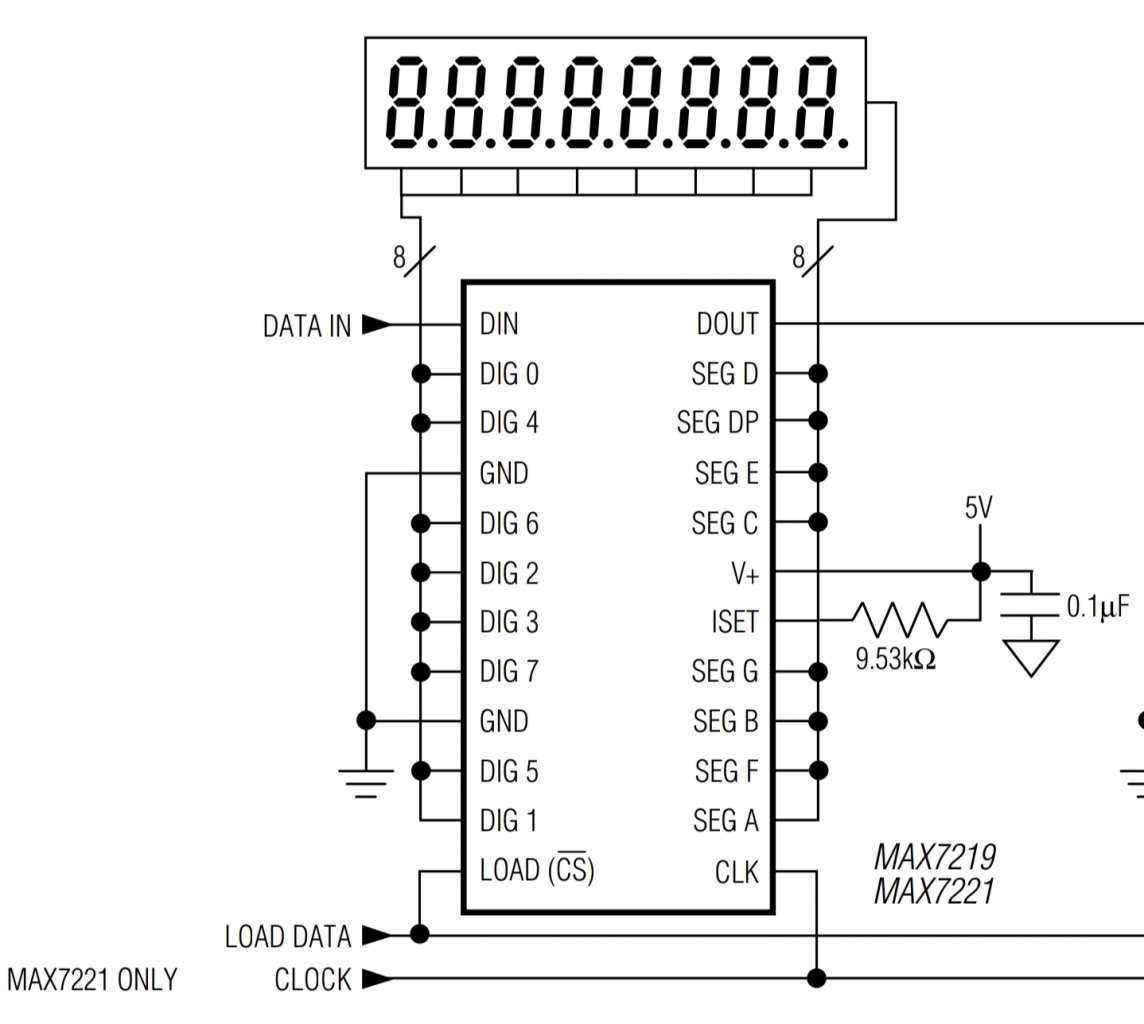
Analyzing the functional diagrams and application notes facilitates a deeper comprehension of how the component interacts within a circuitry context. These insights provide invaluable guidance for optimizing performance and troubleshooting potential issues.
- Deciphering parameter specifications
- Interpreting functional diagrams
- Understanding application notes
- Optimizing performance
- Troubleshooting insights
Key Features and Specifications

In this section, we explore the distinctive attributes and technical details of the innovative electronic component under discussion. Delve into the functionalities and performance metrics that define its utility and capabilities, offering insights into its operational parameters and potential applications.
Distinctive Attributes

- Advanced functionality enhancing electronic system capabilities
- Efficient performance optimization for diverse applications
- Integrated features streamlining circuit design and implementation
- Reliable operation ensuring stable functionality over time
Technical Specifications

- Input voltage range for versatile compatibility
- Output current and voltage capabilities for varied circuit requirements
- Temperature operating range ensuring functionality in diverse environments
- Package dimensions and pin configuration for seamless integration
These distinctive attributes and technical specifications collectively underscore the versatility and reliability of this electronic component, paving the way for its seamless integration into a wide array of electronic systems and applications.
Application Examples and Practical Insights

Exploring the versatility of this integrated circuit unveils a myriad of scenarios where its functionality seamlessly integrates into various systems. From simplifying input/output operations to enhancing circuit efficiency, discover the breadth of applications and glean valuable implementation insights.
1. Simplifying Input/Output Operations

One of the fundamental applications lies in simplifying input/output operations within electronic systems. By leveraging the capabilities of this component, engineers can streamline the handling of multiple inputs and outputs, facilitating smoother interactions between different subsystems. This leads to increased efficiency and reliability, particularly in complex systems where managing numerous signals is paramount.
2. Enhancing Circuit Efficiency

Beyond mere signal management, the integration of this component offers opportunities to enhance circuit efficiency. Through strategic placement and configuration, designers can optimize power consumption, reduce latency, and improve overall performance. By carefully considering the interplay between the integrated circuit and surrounding components, practitioners can unlock significant gains in efficiency, contributing to the overall efficacy of the system.