
Embarking on the quest for comprehension within the realm of electronic components often leads enthusiasts to the shores of technical documentation. This voyage is akin to deciphering cryptic manuscripts that hold the keys to unlocking the potential of circuitry. Among these enigmatic texts lie narratives of interface standards, each laden with its own lexicon and syntax.
As aspiring navigators of the electronic seas, we find ourselves drawn to the chronicles of communication interfaces. These narratives, while devoid of conventional plotlines, weave intricate tales of connectivity, transmission, and reception. Within these chronicles, one often encounters the lore of data exchange, where signals traverse the boundaries between devices, akin to messages exchanged between distant lands.
Delving deeper into these chronicles, we encounter artifacts known as guides–comprehensive manuscripts crafted by the scribes of technology. These guides serve as beacons amidst the sea of ambiguity, shedding light on the intricacies of communication standards and protocols. Within their pages lie maps of functionality, diagrams of connectivity, and annotations of behavior.
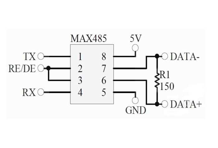
Understanding Key Specifications of the Max485 CSA Documentation
In delving into the intricacies of the technical documentation for the Max485 CSA device, it becomes imperative to grasp the fundamental specifications that underpin its functionality and performance. This section aims to elucidate the pivotal details outlined within the datasheet, shedding light on the essential parameters crucial for comprehending the capabilities and limitations of this component.
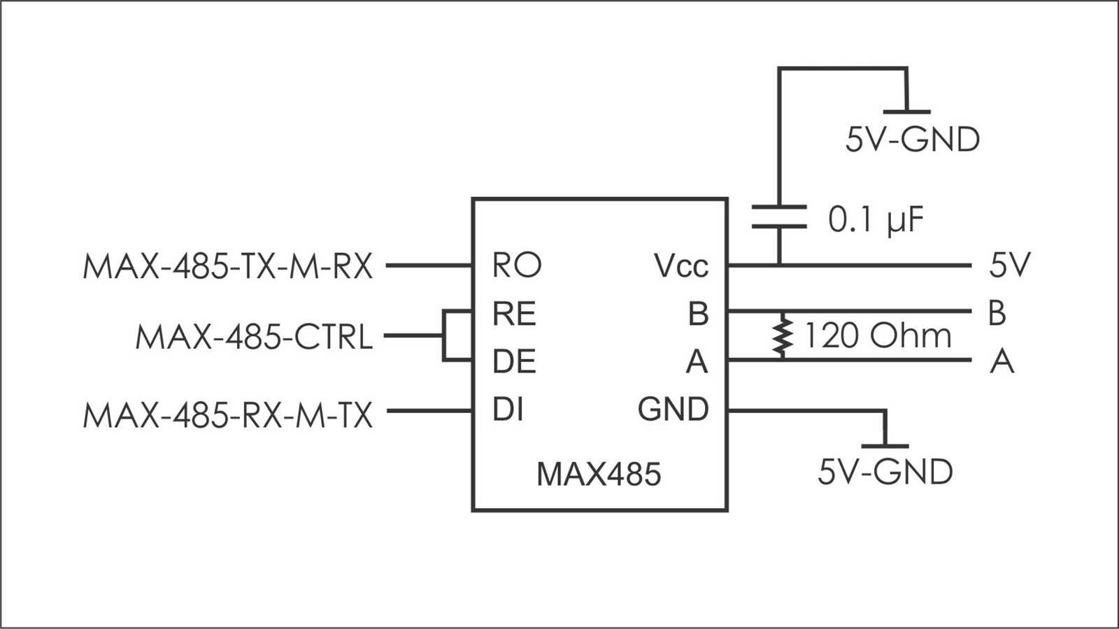
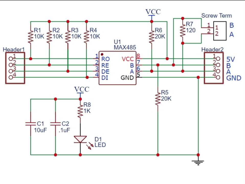
Electrical Characteristics

One of the primary facets explored within the documentation pertains to the electrical attributes of the Max485 CSA module. These encompass a spectrum of parameters such as voltage ratings, current consumption, and signal characteristics. By discerning these electrical specifications, engineers can ascertain compatibility with external circuitry, ensure optimal power utilization, and gauge the device’s responsiveness to input signals.
| Parameter | Description |
|---|---|
| Supply Voltage | The range of voltages within which the device operates reliably. |
| Operating Current | The amount of current consumed during normal operation. |
| Input Voltage Levels | The acceptable range of voltages for logic HIGH and logic LOW inputs. |
| Output Voltage Levels | The voltage levels at which the device outputs logic HIGH and logic LOW signals. |
Functional Characteristics

Additionally, the datasheet delineates the functional attributes that define the behavior and performance of the Max485 CSA module in practical applications. These encompass parameters such as data rate, transmission distance, and noise immunity. Understanding these functional specifications is essential for assessing the device’s suitability for specific communication protocols, determining its operational range, and evaluating its robustness in challenging environments.
| Parameter | Description |
|---|---|
| Data Rate | The maximum speed at which data can be reliably transmitted and received. |
| Transmission Distance | The maximum distance over which data can be transmitted without signal degradation. |
| Noise Immunity | The degree to which the device is resilient to interference and noise in the communication channel. |
By delving into these key specifications, engineers can gain a comprehensive understanding of the capabilities and limitations of the Max485 CSA module, enabling informed decision-making in the design and implementation of communication systems.
Exploring the Technical Parameters
In this section, we delve into the intricate technical specifications and characteristics of the component under scrutiny, unveiling its capabilities and functionalities beyond mere nomenclature. Through a comprehensive analysis, we aim to elucidate the nuanced aspects that define its performance and applicability within diverse electronic systems.
1. Electrical Characteristics

- Operating Voltage Range
- Supply Current Consumption
- Output Voltage Levels
- Noise Immunity
The electrical attributes of the component embody its fundamental behavior within a circuit, determining its compatibility and reliability under varying operating conditions. Understanding parameters such as operating voltage range and supply current consumption elucidates the power requirements and efficiency of the component, while considerations of output voltage levels and noise immunity unveil its resilience against external interferences.
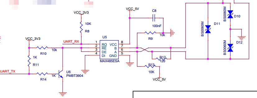
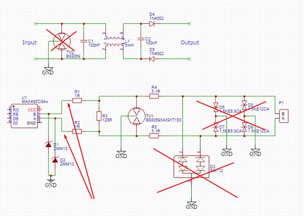
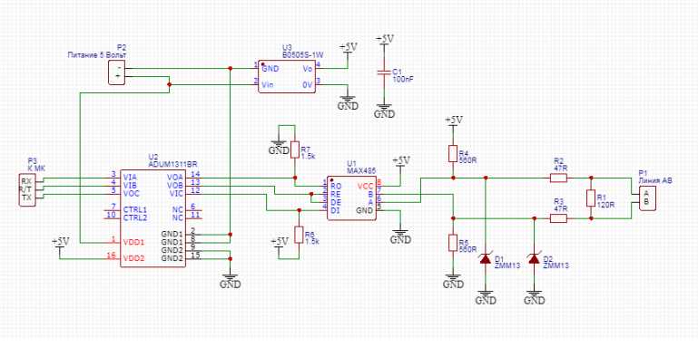
2. Communication Specifications
- Transmission Rate
- Maximum Cable Length
- Signal Integrity
- Error Detection and Correction
Communication specifications delineate the component’s prowess in facilitating data exchange across interconnected devices, encapsulating vital aspects such as transmission rate and maximum cable length. The integrity of signals transmitted and received, coupled with mechanisms for error detection and correction, epitomize the reliability and robustness of the component in fostering seamless data transfer within a networked environment.
Unlocking the Potential of Max485 CSA Datasheet: Application Insights

In this section, we delve into the myriad applications and practical uses of the comprehensive documentation provided in the Max485 CSA datasheet. Understanding the functionalities and possibilities inherent in this resource enables engineers and developers to harness its full potential, facilitating seamless integration and optimized performance in diverse projects.
Exploring Functionality: By dissecting the technical specifications and operational characteristics outlined within the datasheet, practitioners gain valuable insights into the capabilities of the Max485 CSA module. From voltage levels to data transmission rates, every aspect unveils opportunities for innovative implementations and tailored solutions.
Real-world Integration: Beyond theoretical analysis, the datasheet serves as a roadmap for real-world integration scenarios. Whether designing industrial automation systems or crafting IoT devices, the comprehensive documentation offers practical guidance on hardware connections, signal modulation, and protocol compatibility, ensuring smooth incorporation into existing frameworks.
Optimization Strategies: Leveraging the information provided within the datasheet, engineers can devise optimization strategies tailored to specific applications. By fine-tuning parameters such as power consumption, noise immunity, and transmission distance, they can achieve enhanced performance and reliability, thereby maximizing the efficiency of their designs.
Troubleshooting and Debugging: Equipped with detailed insights into the module’s operation and behavior, developers are better equipped to diagnose and address potential issues. The datasheet serves as a troubleshooting guide, offering diagnostic procedures, error codes, and recommended remedies to streamline the debugging process and minimize downtime.
Future Prospects: As technology evolves and new challenges emerge, the Max485 CSA datasheet remains a valuable resource for innovation and growth. By continuously exploring its contents and pushing the boundaries of its capabilities, engineers can stay at the forefront of advancement, driving progress and pushing the limits of what is possible.
Real-world Implementations and Use Cases
In this section, we explore practical applications and scenarios where components like the Max485 CSA find invaluable utility. Delving into real-world implementations, we uncover a myriad of contexts where this technology seamlessly integrates, facilitating communication and data transmission in diverse environments.
Industrial Automation
One prominent domain leveraging components akin to Max485 CSA revolves around industrial automation. Here, the emphasis lies on enhancing efficiency, precision, and safety within manufacturing processes. These components serve as vital links in communication networks, enabling seamless data exchange among various sensors, actuators, and control systems. By ensuring reliable data transmission across extensive factory floors, they contribute to optimizing production workflows and minimizing downtime.
Building Management Systems

Another compelling application area for technologies resembling Max485 CSA lies within building management systems. These systems orchestrate the seamless operation of diverse subsystems within commercial and residential structures, including HVAC (heating, ventilation, and air conditioning), lighting, security, and access control. Components like the Max485 CSA facilitate the integration of disparate sensors, controllers, and actuators, enabling centralized monitoring and control. This integration fosters energy efficiency, occupant comfort, and security, enhancing overall building performance and sustainability.
- Remote Monitoring and Control in Agriculture: Ensuring optimal conditions for crop growth and livestock welfare through remote sensing and actuation.
- Vehicle Telematics: Enabling real-time data transmission for fleet management, vehicle tracking, and diagnostics in transportation industries.
- Solar Energy Systems: Facilitating communication between solar panels, inverters, and monitoring systems for efficient energy production and management.
These diverse use cases underscore the versatility and indispensability of components like the Max485 CSA across various sectors, showcasing their pivotal role in advancing technological innovation and operational efficiency.
Optimizing Performance with Max485 CSA Datasheet: Practical Tips

Enhancing the operational efficiency and effectiveness of your communication systems utilizing the information provided in the Max485 CSA datasheet necessitates a strategic approach. This section delves into actionable insights and methodologies to refine the functionality and throughput of your system, leveraging the comprehensive data furnished within the datasheet.
Understanding Signal Integrity

One pivotal aspect for optimizing performance lies in comprehending the intricacies of signal integrity. By delving into the characteristics of data transmission and reception, you can mitigate signal degradation and bolster the robustness of your communication network. This entails discerning the nuances of impedance matching, noise suppression, and signal attenuation.
Fine-Tuning Operational Parameters

Achieving peak performance necessitates meticulous adjustment of operational parameters. Through judicious configuration of baud rates, biasing resistors, and slew rate control, you can tailor the Max485 CSA’s functionality to align with the specific requirements of your application. This fine-tuning process empowers you to optimize data throughput while maintaining signal integrity and reliability.
Implementing these practical tips gleaned from the Max485 CSA datasheet can substantially elevate the performance and efficiency of your communication systems, ensuring seamless data transmission and reception in diverse operational environments.