
Are you in search of an indispensable electronic component that enhances the communication between microcontrollers and serial devices? Look no further than the Max232ewe datasheet, a comprehensive guide to understanding the functionalities and applications of this remarkable integrated circuit.
The Max232ewe is a highly reliable device that enables the easy conversion of signals between RS-232 voltage levels and TTL voltage levels. Its exceptional versatility and compact design make it a go-to solution for a multitude of electronic projects, ranging from industrial automation systems to consumer electronics.
But what sets the Max232ewe apart from other similar ICs on the market? Its unparalleled performance and efficiency make it a favorite among both professional engineers and hobbyists. With its robust construction and advanced features, this datasheet will provide you with a comprehensive understanding of how to utilize the Max232ewe to maximize your project’s potential.
Understanding the Max232ewe Integrated Circuit

The Max232ewe integrated circuit is a crucial component in many electronic devices, facilitating the translation of signals between different voltage levels. By gaining an understanding of how this IC works, we can grasp its importance and applications in various industries.
The Importance of Signal Level Translation

In the realm of electronics, devices often operate at different voltage levels. This can pose a problem when different components or systems need to communicate with each other. Signal level translation is the process of converting signals from one voltage level to another, ensuring compatibility and effective communication.
The Role of the Max232ewe Integrated Circuit

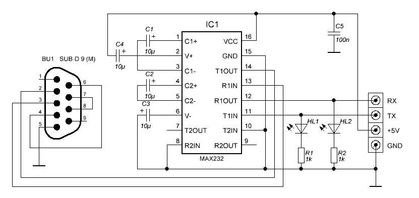
The Max232ewe integrated circuit plays a vital role in signal level translation by providing a reliable and efficient solution. By utilizing a combination of capacitors and charge pumps, this IC is capable of converting signals between standard TTL (Transistor-Transistor Logic) levels and RS-232 (Recommended Standard 232) levels, which are commonly used in serial communication.
One of the key advantages of the Max232ewe is its simplicity and ease of use. It eliminates the need for complex and costly voltage level shifting circuits, making it a popular choice among designers and engineers.
- The IC consists of two RS-232 drivers and receivers, allowing bidirectional communication.
- It operates on a single 5V power supply, making it suitable for a wide range of applications.
- The low-power mode feature enables power saving when the IC is not actively transmitting or receiving data.
- Its compact size and availability in surface mount packages contribute to its versatility.
With its various features and capabilities, the Max232ewe integrated circuit finds applications in diverse fields, including telecommunications, industrial automation, computer peripherals, and consumer electronics. Its ability to bridge the gap between different voltage levels simplifies circuit design, improves signal integrity, and enhances overall system performance.
By delving into the intricacies of the Max232ewe integrated circuit, we can better appreciate its significance in the world of electronics. Its ease of use, efficient signal level translation, and widespread applications make it a fundamental component in modern electronic devices.
Key Features and Specifications of Max232ewe

In this section, we will explore the essential characteristics and technical details of the Max232ewe, a versatile IC that enables the conversion of signals between RS-232 and TTL voltage levels. This module showcases a range of unique features and impressive specifications that make it a popular choice for various electronic applications.
Versatile Signal Conversion: The Max232ewe is designed to accommodate the bidirectional conversion of signals between RS-232 and TTL voltage levels. By providing the necessary level shifting and voltage inversion, this IC ensures seamless communication between devices with different signal requirements.
Wide Operating Voltage Range: With an operating voltage range of X to Y volts, the Max232ewe offers excellent flexibility in terms of power supply requirements. This wide voltage range allows for compatibility with a diverse range of electronic systems and simplifies integration into existing designs.
Low Power Consumption: The Max232ewe is designed to minimize power consumption and maximize efficiency. With a low quiescent current and standby mode functionality, this IC helps conserve energy and extend the battery life of portable applications.
Robust ESD Protection: The Max232ewe incorporates robust electrostatic discharge (ESD) protection features, guaranteeing reliable and robust operation even in challenging environments. This protection allows for increased durability and ensures the longevity of the device.
Small Form Factor: The Max232ewe is available in a compact and space-saving package, making it suitable for applications where board space is limited. Its small form factor enhances design flexibility and allows for integration into space-constrained projects.
High Data Transmission Rates: With a maximum data transmission rate of X bps, the Max232ewe supports high-speed communication between devices. This capability ensures efficient data transfer and facilitates smooth operation in applications that require fast and reliable data exchange.
Temperature Range: The Max232ewe operates within a wide temperature range of X to Y degrees Celsius. This broad operating temperature range enables the IC to function reliably in various environments and makes it suitable for both industrial and consumer electronic applications.
Industry-Standard Interface: The Max232ewe follows industry-standard specifications and pin configurations, enabling easy integration into existing systems and facilitating compatibility with a wide range of devices and components.
In summary, the Max232ewe offers versatile signal conversion, a wide operating voltage range, low power consumption, robust ESD protection, a small form factor, high data transmission rates, a broad temperature range, and industry-standard interface. These key features and specifications make the Max232ewe a reliable and efficient choice for numerous electronic applications.
Applications and Benefits of Max232ewe

In this section, we will explore the various applications and benefits of the Max232ewe. This versatile component offers a range of advantages in numerous electrical circuits, providing connectivity and communication solutions in different industries and projects.
- Serial Communication: The Max232ewe is widely used in serial communication applications, facilitating the conversion of signals between the RS-232 and TTL levels. It enables seamless communication between devices with different voltage levels, ensuring efficient data transfer and accurate transmission.
- Microcontroller Interfaces: With its ability to interface with microcontrollers, the Max232ewe serves as a crucial component in various embedded systems and IoT applications. It allows microcontrollers to communicate with external devices, expanding their capabilities and potential applications.
- Networking and Telecommunications: The Max232ewe plays a vital role in networking and telecommunications systems. It is often employed in the design of modems, routers, and networking devices to facilitate reliable data transfer and enhance connectivity between different devices.
- Industrial Automation: In the field of industrial automation, the Max232ewe finds extensive use in programmable logic controllers (PLCs) and industrial control systems. Its ability to convert and transmit signals enables seamless communication between different automation devices, contributing to efficient and reliable operation.
- Medical Equipment: The Max232ewe has applications in the medical field, where it is used in the design of various medical devices and equipment. It assists in data transfer and communication between different medical devices, ensuring the accurate and timely exchange of critical information.
Overall, the Max232ewe offers significant benefits by enabling effective communication and connectivity in a wide range of applications. Its versatility and reliability make it an essential component in various industries, contributing to the seamless operation of numerous electronic systems and devices.