
Delve into the heart of revolutionary electronic engineering technology, where innovation meets precision in the realm of circuitry exploration. Journey through the intricacies of advanced component specifications, unlocking the gateway to transformative electronic systems. In this realm of technical exploration, every detail holds significance, guiding enthusiasts and professionals alike towards unparalleled understanding and application.
Discover the roadmap to mastery within the pages of comprehensive technical documentation. Here lies a treasure trove of insights, where each line of text unveils a world of possibilities. Embrace the art of deciphering complex schematics and unraveling the mysteries of cutting-edge semiconductor devices. Amidst the jargon and diagrams, lies the key to harnessing the full potential of electronic components.
Embark on a journey of discovery, where knowledge transforms into power with each turn of the page. Dive deep into the realms of voltage, current, and signal processing, as you navigate through the labyrinth of technical specifications. Unlock the secrets concealed within the enigmatic language of datasheets, as you unveil the blueprint for revolutionary electronic designs.
Understanding the Ltc6813 Datasheet: Key Features and Specifications

In delving into the intricacies of this electronic component, it’s imperative to grasp its fundamental attributes and technical details. This section aims to elucidate the core functionalities and performance metrics, shedding light on its operational nuances and applicative potential.
Core Functionality

The heart of the component lies in its capacity to regulate and manage electrical signals, orchestrating intricate processes within electronic systems. Understanding its core functionality unveils the mechanisms through which it facilitates seamless integration and operation within diverse circuitry.
Technical Specifications

Technical specifications serve as the blueprint delineating the component’s capabilities and limitations. By dissecting these specifications, one can decipher the thresholds and parameters governing its performance, thereby enabling precise configuration and optimal utilization.
| Feature | Description |
|---|---|
| Input Voltage Range | The permissible range of input voltages accepted by the component, ensuring compatibility with various power sources. |
| Operating Temperature | The temperature range within which the component operates efficiently, crucial for assessing its suitability across different environmental conditions. |
| Accuracy | The degree of precision in measurement or output, influencing the reliability and consistency of data acquisition and processing. |
| Communication Protocol | The standardized method employed for data exchange between the component and other devices, pivotal for seamless integration within a broader system architecture. |
Exploring the Functionalities and Performance Metrics

In this section, we delve into the myriad capabilities and operational aspects of the electronic component under scrutiny. Our aim is to unravel its intricate functionalities and dissect its performance metrics, shedding light on its operational prowess and potential applications. Through comprehensive analysis and evaluation, we endeavor to provide a holistic understanding of its utility and efficiency.
- Functionality Overview: Unveiling the array of functions embedded within the component, elucidating how they synergize to facilitate seamless operation and enhanced performance.
- Performance Metrics Analysis: Delving into the quantitative and qualitative parameters that define the efficacy and reliability of the component, including accuracy, precision, speed, and robustness.
- Operational Capabilities: Examining the component’s capacity to fulfill diverse tasks and adapt to varying operational conditions, gauging its versatility and adaptability.
- Efficiency Evaluation: Assessing the efficiency of the component in executing designated tasks, exploring factors such as power consumption, resource utilization, and overall efficacy.
- Comparative Analysis: Contrasting the functionalities and performance metrics of the component with analogous solutions in the market, discerning its competitive edge and distinguishing features.
By navigating through these key facets, we aim to provide readers with a comprehensive understanding of the capabilities and performance benchmarks of this electronic component, empowering informed decision-making and fostering innovation in diverse application domains.
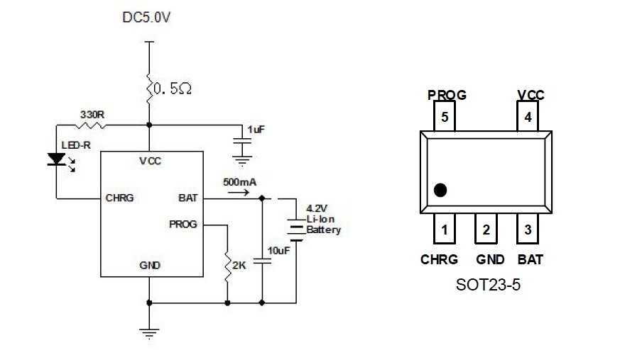
Interpreting Application Notes and Recommended Usage

Understanding the guidance provided in application notes and adhering to recommended practices is pivotal for optimal utilization of the device described in the document. These notes serve as essential companions to the technical specifications, offering insights into the device’s intended usage scenarios, operational nuances, and potential pitfalls to avoid. By interpreting these application notes judiciously, users can unlock the full potential of the device while ensuring its safe and efficient operation.
Interpreting Operational Guidelines

Within the realm of application notes lie detailed operational guidelines, elucidating the intricacies of integrating the device into various systems. These guidelines encompass aspects such as voltage requirements, signal conditioning, timing considerations, and environmental constraints. By comprehending and implementing these recommendations, users can mitigate risks associated with improper usage and enhance the reliability and longevity of their applications.
Optimizing Performance through Recommended Practices

Embedded within application notes are recommendations aimed at optimizing device performance under diverse operating conditions. These recommendations may encompass calibration procedures, noise mitigation strategies, layout considerations, and thermal management techniques. Adhering to these prescribed practices empowers users to extract maximum efficiency and accuracy from the device, thereby elevating the overall performance and functionality of their systems.
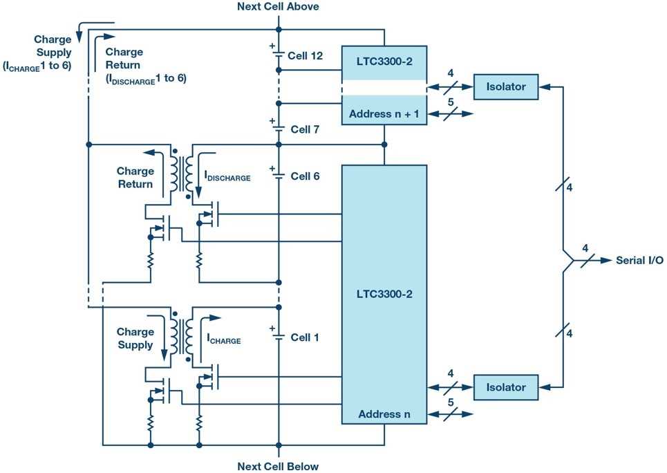
Integration Guidelines and Troubleshooting Insights

In this section, we delve into the seamless incorporation and potential challenges encountered when implementing the Ltc6813. From seamless assimilation into existing systems to addressing common hiccups, we provide a comprehensive guide for a smooth integration experience.
|
Integration Strategies Explore effective methods for integrating the device into your project, considering factors such as system compatibility and connectivity requirements. |
Calibration Techniques Learn best practices for calibrating the Ltc6813 to ensure accurate measurements and reliable performance. |
|
Communication Protocols Understand the various communication protocols supported by the Ltc6813 and choose the most suitable option for your application. |
Power Management Considerations Gain insights into managing power consumption effectively to optimize the performance and longevity of your system. |
|
Fault Identification Identify and troubleshoot common faults and errors that may arise during integration, with practical solutions for resolution. |
Data Handling Strategies Implement robust strategies for handling and processing data acquired from the Ltc6813, ensuring data integrity and reliability. |
By following these integration guidelines and troubleshooting insights, you can streamline the integration process and maximize the performance of your system utilizing the Ltc6813.