
Embark on a journey through the intricate maze of innovation and technological prowess, where every circuit and component holds the promise of unlocking boundless capabilities. Explore the blueprint of a formidable electronic entity, a veritable cornerstone in the realm of embedded systems. Within the labyrinth of its design lies a wealth of functionalities waiting to be unearthed, guiding engineers and enthusiasts alike towards the pinnacle of electronic mastery.
Delve into the intricate tapestry of circuits and pathways, where each intricately woven thread contributes to the fabric of unparalleled performance. This expedition transcends mere hardware; it is a quest for understanding, a pursuit of harnessing the latent potential nestled within the silicon heart of a technological marvel. As you navigate through the corridors of this electronic enigma, be prepared to uncover the secrets that define its essence and shape its destiny.
Illuminate the path towards enlightenment as you decipher the cryptic symbols and cryptograms that adorn the pages of this digital tome. Beyond the realm of conventional comprehension lies a trove of knowledge waiting to be discovered, each revelation a testament to the ingenuity and foresight of its creators. Prepare to be captivated, for within these digital annals lies the key to unlocking a world of infinite possibilities.
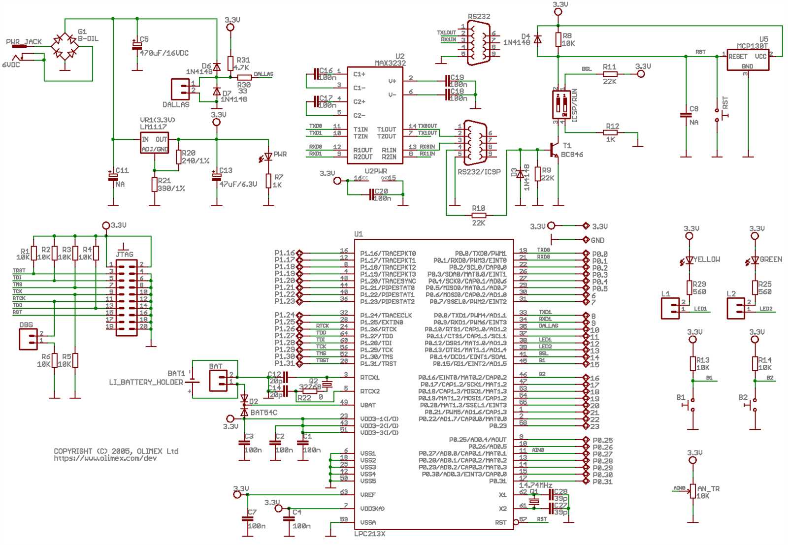
The Core Attributes of LPC4300 Datasheet

In this section, we delve into the fundamental characteristics and essential elements encapsulated within the documentation of the LPC4300 microcontroller family. The ensuing discussion elucidates the pivotal traits and functionalities integral to comprehending the operational intricacies and capabilities of this innovative hardware.
1. Performance Metrics

The datasheet furnishes a comprehensive overview of the performance benchmarks, encompassing clock speeds, processing prowess, and computational efficiency. It delineates the system’s ability to execute tasks swiftly and adeptly, thereby facilitating seamless operation in diverse application domains.
2. Peripheral Functionality
An exhaustive exposition of the peripheral functionalities elucidates the array of integrated features augmenting the microcontroller’s versatility and applicability. From communication interfaces to analog and digital I/O capabilities, the datasheet delineates the rich spectrum of peripheral resources available for seamless integration within diverse embedded systems.
| Aspect | Description |
|---|---|
| Processing Power | Highlights the CPU’s computational capacity and efficiency. |
| Connectivity | Enumerates the communication protocols and interfaces supported for seamless interaction with external devices. |
| Memory Architecture | Details the memory organization and hierarchy, crucial for program storage and data manipulation. |
| Peripheral Integration | Expounds on the assortment of integrated peripherals augmenting the microcontroller’s functionality. |
By encapsulating these key attributes, the LPC4300 datasheet serves as an indispensable resource for developers and engineers navigating the intricacies of embedded system design and implementation.
Exploring the High-Performance Core

Delving into the intricacies of the formidable processing unit at the heart of the LPC4300 series unveils a realm of unparalleled computational prowess. Within this section, we embark on a journey to unravel the inner workings and capabilities of this commanding core, shedding light on its architectural finesse and dynamic functionalities.
Architectural Overview

At the crux of the LPC4300 series lies a sophisticated core designed to optimize performance and efficiency across diverse applications. Through meticulous engineering, this core integrates cutting-edge features and innovative mechanisms, fostering seamless execution of complex tasks with remarkable speed and precision.
Functional Dynamics

The functional dynamics of this high-performance core epitomize versatility and adaptability, catering to the evolving demands of modern computing paradigms. With a robust array of functionalities spanning from advanced instruction sets to dynamic power management, it stands as a testament to ingenuity and technological prowess.
| Feature | Description |
|---|---|
| Advanced Instruction Sets | Employs a repertoire of specialized instructions to expedite complex computations and enhance overall throughput. |
| Dynamic Power Management | Adapts power consumption dynamically based on workload, optimizing energy efficiency without compromising performance. |
| Parallel Processing Capabilities | Harnesses parallel processing techniques to facilitate concurrent execution of multiple tasks, bolstering efficiency in multitasking scenarios. |
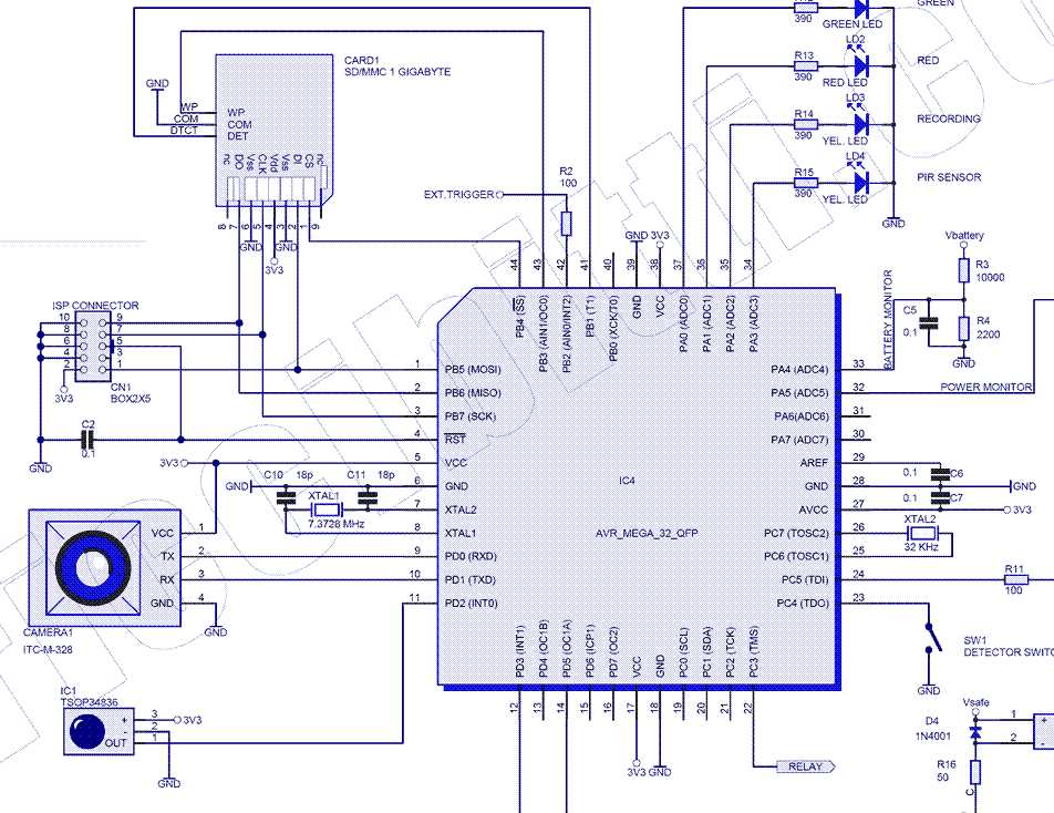
Integrated Peripherals and Connectivity Options

Within the realm of embedded systems, the functionality and versatility of integrated peripherals alongside connectivity options are paramount. These components form the backbone of system architecture, enabling seamless interaction between various subsystems and external devices.
Peripheral Integration

Embedded within the core architecture are a plethora of integrated peripherals, designed to facilitate diverse functionalities without external dependencies. These peripherals encompass a spectrum of capabilities, ranging from essential input/output interfaces to advanced communication protocols. Their seamless integration enhances the efficiency and flexibility of the system, enabling robust performance across a myriad of applications.
Connectivity Landscape

The connectivity landscape of the system is characterized by a rich assortment of options catering to diverse networking requirements. From traditional wired interfaces to modern wireless protocols, the system offers a comprehensive array of connectivity solutions. These options empower developers to tailor the system’s connectivity to specific application needs, ensuring seamless interoperability and data exchange.
Understanding LPC4300 Documentation: Application Insights

In delving into the intricacies of navigating through technical documentation, particularly that pertaining to advanced microcontrollers, a nuanced understanding of the application insights presented within is paramount. These insights serve as guiding beacons for developers and engineers, illuminating pathways towards efficient utilization and optimization of embedded systems.
Unveiling the Functional Fabric: Within the labyrinthine expanse of technical documents lies a tapestry of functional descriptions, operational principles, and performance benchmarks. Unraveling this fabric unveils the inner workings of the microcontroller, elucidating its capabilities, limitations, and the intricate interplay of its constituent components.
Deciphering Architectural Nuances: Beyond mere enumeration of features, the documentation delves into the architectural nuances that underpin the LPC4300 series. Through elucidation of key design choices, such as the integration of dual-core processors and versatile peripheral interfaces, developers gain insight into the rationale behind the architecture’s construction and its implications for application design.
Performance Profiling: Embedded within the documentation are empirical assessments of the microcontroller’s performance across diverse operational scenarios. These assessments serve as benchmarks for developers, providing empirical data on computational throughput, power consumption profiles, and real-time responsiveness, thereby facilitating informed decision-making in application design and optimization.
Optimization Strategies: In tandem with performance profiling, the documentation offers strategic insights into optimizing both hardware and software configurations. From fine-tuning clock frequencies to leveraging advanced instruction sets, developers are equipped with a repertoire of strategies to extract maximal performance from the microcontroller while minimizing resource overhead.
Integration Guidelines: Crucially, the documentation provides comprehensive guidelines for seamless integration of the LPC4300 series within broader embedded systems architectures. From interfacing with external peripherals to orchestrating multi-core synchronization, these guidelines empower developers to orchestrate harmonious integration of the microcontroller within diverse application domains.
Future Prospects: Finally, amidst the troves of technical minutiae, the documentation offers glimpses into future development trajectories. Through discussions on emerging technologies, anticipated enhancements, and prospective use cases, developers are afforded foresight into the evolutionary trajectory of the LPC4300 series, enabling proactive adaptation to forthcoming advancements.
Optimizing Power Efficiency in Embedded Systems

Introduction: In the realm of embedded systems, maximizing power efficiency stands as a paramount concern. The quest to minimize energy consumption while maintaining optimal performance levels is an ongoing endeavor. This section delves into various strategies and techniques tailored to enhance power efficiency in embedded systems, ensuring prolonged battery life and reduced environmental impact.
Understanding Power Consumption: Before delving into optimization techniques, it’s crucial to grasp the factors influencing power consumption in embedded systems. From hardware components to software algorithms, each element plays a pivotal role in determining energy utilization. This section explores the intricacies of power consumption dynamics, shedding light on key considerations such as active power, standby power, and dynamic voltage scaling.
Hardware Optimization: One avenue for enhancing power efficiency revolves around hardware optimizations. This entails selecting energy-efficient components, employing low-power microcontrollers, and implementing advanced power management units. By leveraging techniques such as clock gating, power gating, and voltage scaling, developers can mitigate power overheads without compromising system functionality.
Software Optimization: In tandem with hardware optimizations, software-level strategies play a crucial role in minimizing power consumption. Through efficient coding practices, developers can reduce CPU idle time, optimize task scheduling, and implement power-aware algorithms. Furthermore, techniques like sleep modes, asynchronous event handling, and peripheral shutdown facilitate dynamic power management, allowing systems to adapt to varying workload demands.
System-Level Optimization: Beyond individual hardware and software optimizations, holistic approaches at the system level offer additional avenues for power efficiency enhancement. Techniques such as duty cycling, where components alternate between active and sleep states, prove instrumental in conserving energy during periods of low activity. Moreover, system-level optimizations encompass intelligent sensor fusion, data aggregation, and wireless communication protocols designed to minimize transmission overheads and maximize energy utilization.
Conclusion: Optimizing power consumption in embedded systems is a multifaceted endeavor that demands meticulous attention to detail across hardware, software, and system-level domains. By adopting a comprehensive approach encompassing hardware selection, software design, and system architecture, developers can achieve significant reductions in energy overheads while ensuring optimal performance and extended device longevity.