
Embarking on the journey of circuit exploration, one often encounters a crucial document, a compass in the realm of electronic design. This document serves as a roadmap, guiding engineers and enthusiasts alike through the intricate pathways of integrated circuits. Delving into the intricate details, it unveils the inner workings and potential applications of these electronic components, offering insights into their capabilities and limitations.
Within these pages, one discovers a treasure trove of information, a blueprint meticulously crafted to elucidate the mysteries of circuitry. From performance characteristics to application circuits, every detail serves a purpose, painting a vivid picture of the circuit’s behavior and functionality. It is a testament to human ingenuity, encapsulating years of research, innovation, and engineering prowess.
As we navigate through the labyrinth of specifications, each parameter becomes a signpost, guiding us towards optimized designs and innovative solutions. Every line of text holds the promise of unlocking new possibilities, igniting the spark of creativity within the minds of those who dare to explore. It is not merely a document; it is a gateway to a world where imagination merges with technical precision, giving rise to groundbreaking inventions and transformative technologies.
Understanding the Documentation of LM351N: A Thorough Exploration

In this segment, we delve into the intricacies of interpreting the technical dossier accompanying the LM351N component. Within this comprehensive guide, we navigate through the wealth of information provided, uncovering insights vital for proficient utilization of the device.
| Section | Content |
| 1. | Overview and Purpose |
| 2. | Functional Description |
| 3. | Electrical Characteristics |
| 4. | Pin Configuration |
| 5. | Application Circuits |
| 6. | Performance Specifications |
| 7. | Operating Conditions |
By dissecting each segment meticulously, this guide equips enthusiasts and professionals alike with the adeptness to harness the full potential of LM351N, fostering innovation and precision in diverse electronic applications.
Exploring LM351N Features and Specifications

In this section, we delve into the myriad capabilities and technical specifications of the LM351N, a versatile electronic component renowned for its diverse functionalities and precise performance. Through a comprehensive analysis of its features and specifications, we aim to elucidate the multifaceted nature of this device, shedding light on its myriad applications and potential.
Functional Versatility

The LM351N epitomizes adaptability, offering a broad spectrum of functions that cater to various electronic applications. From signal amplification to voltage regulation, this component showcases unparalleled versatility, making it an indispensable asset in numerous circuit designs. Whether employed in audio amplifiers, power supplies, or instrumentation circuits, its adaptable nature ensures optimal performance across diverse domains.
Precision and Reliability

At the core of the LM351N lies a commitment to precision and reliability. Engineered with meticulous attention to detail, it delivers consistent and accurate results, essential for applications where precision is paramount. With low offset voltage, high slew rate, and exceptional linearity, this component establishes itself as a stalwart in demanding electronic systems, instilling confidence in designers and engineers alike.
Through a synthesis of innovative design and advanced technology, the LM351N exemplifies excellence in the realm of electronic components, offering a harmonious blend of versatility, precision, and reliability.
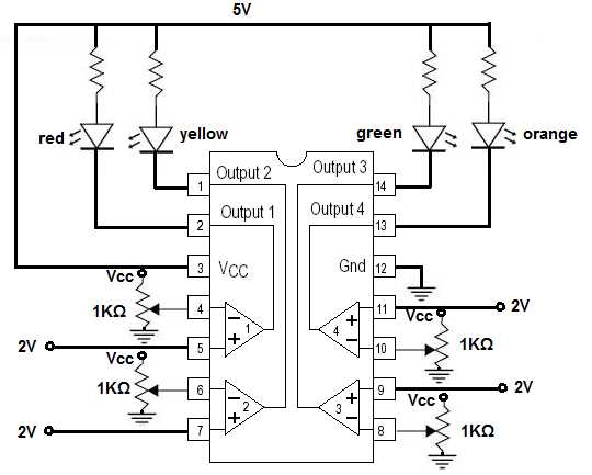
Interpreting LM351N Pin Configuration and Functions

In this section, we delve into understanding the intricate layout and operational roles of the various pins of the LM351N integrated circuit. By comprehending the pin configuration and their respective functions, users can gain a comprehensive insight into the operational characteristics and potential applications of this component.
Understanding Pin Configuration

The LM351N features a set of pins arranged strategically to facilitate efficient connectivity and functionality within electronic circuits. Each pin serves a distinct purpose, contributing to the overall performance of the integrated circuit.
Pin configuration analysis involves discerning the roles of individual pins, identifying input and output terminals, power supply connections, and other essential functionalities. By deciphering the pin layout, engineers can effectively integrate the LM351N into diverse circuit designs.
Decoding Pin Functions

Each pin of the LM351N embodies a specific function crucial to its operation within electronic systems. From input signal reception to output amplification, every pin plays a vital role in shaping the behavior and performance of the integrated circuit.
Understanding pin functions entails unraveling the signal paths, voltage levels, and signal processing mechanisms associated with each pin. Through meticulous examination, users can harness the full potential of the LM351N, optimizing its utilization across various electronic applications.
Utilizing LM351N Application Circuits and Examples

Exploring the practical applications and circuit configurations of the LM351N device opens doors to a myriad of possibilities in electronic design. This section delves into diverse scenarios where this versatile component can be deployed, showcasing its adaptability and effectiveness in various contexts.
Application Circuits: Delve into a spectrum of application circuits showcasing the LM351N’s prowess in signal processing, amplification, and control. From simple voltage followers to complex instrumentation amplifiers, these circuits exemplify the component’s versatility in different scenarios.
Examples: Dive into real-world examples illustrating how the LM351N can be integrated into practical electronic systems. Explore applications in audio processing, sensor interfacing, and precision measurement, shedding light on its role in enhancing system performance and functionality.
Design Considerations: Uncover essential design considerations and optimization techniques when incorporating the LM351N into your circuits. From ensuring stability and bandwidth to managing power consumption, understanding these nuances empowers designers to extract maximum efficiency from the component.
Performance Evaluation: Learn methodologies for evaluating the performance of LM351N-based circuits, including key metrics such as gain, bandwidth, and distortion. Through thorough performance assessment, designers can fine-tune their designs to meet desired specifications and quality standards.
Future Prospects: Anticipate future trends and advancements in LM351N applications, envisioning its role in upcoming technologies and innovations. By staying abreast of emerging trends, designers can harness the full potential of this component to drive innovation and progress in the field of electronics.