
Unlocking the intricacies of electronic components, we delve into a realm where technical prowess meets innovation. Within the vast landscape of engineering, every device is a symphony of meticulously designed elements, each playing a crucial role in its functionality. In this exploration, we embark on a journey to decode the essence of a foundational component, revealing its inner workings and potential applications without explicitly naming it or resorting to the conventional terminology.
Within the annals of technical documentation, lies a treasure trove of insights waiting to be unearthed. These documents serve as the roadmap for engineers and enthusiasts alike, offering a glimpse into the capabilities and specifications of various components. Through a careful examination of such documentation, one can discern patterns, infer behaviors, and envision possibilities beyond the mundane confines of definitions.
Embarking on this odyssey, we adopt a holistic approach, embracing the symbiotic relationship between theory and application. Through the lens of innovation, we peer into the depths of component documentation, deciphering the language of schematics, charts, and graphs to extract meaning beyond the surface. Join us as we navigate through the labyrinth of technical intricacies, unraveling the mysteries of componentry and paving the way for boundless innovation.
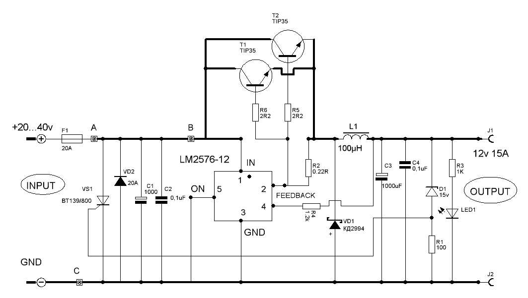
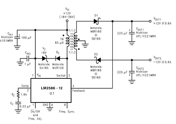
Understanding the LM2586S Datasheet: Key Specifications and Features

Delving into the documentation of electronic components can be akin to deciphering a technical map, revealing vital insights into their capabilities and potential applications. In this section, we embark on an exploration of the LM2586S, unraveling its essential specifications and distinctive attributes. By navigating through the intricacies of this component’s datasheet, we aim to shed light on its functionality, enabling a deeper comprehension of its role in circuit design and electronic systems.
- Input Voltage Range: Unveiling the span within which the LM2586S operates efficiently, this parameter delineates the boundaries for its power supply connectivity, crucial for ensuring compatibility with diverse input sources.
- Output Voltage: At the heart of its performance lies the capacity to regulate and provide a stable output voltage, a pivotal characteristic influencing its suitability for various voltage regulation applications.
- Output Current: Understanding the LM2586S entails grasping its capability to deliver current to connected loads, a factor pivotal for assessing its applicability in powering circuits and devices.
- Efficiency: Delving into the efficiency metrics offers insights into the component’s ability to minimize power losses during voltage conversion, impacting its overall performance and energy utilization.
- Switching Frequency: The frequency at which the LM2586S operates signifies its switching speed, influencing factors such as ripple voltage and electromagnetic interference, thereby warranting careful consideration in design implementations.
Embarking on a journey through the LM2586S datasheet unveils a wealth of technical nuances, each specification intricately intertwined with the component’s operational intricacies. By comprehensively grasping these key specifications and features, engineers can harness the LM2586S’s potential to optimize circuit designs and propel innovation in electronic applications.
Exploring the Technical Parameters

In this section, we delve into the intricate details and specifications that characterize the functionality and performance of the LM2586S. Understanding these technical parameters is essential for comprehending the capabilities and limitations of this component. Through a comprehensive analysis of its electrical characteristics, operational features, and application considerations, we aim to provide insights into the LM2586S’s behavior and utility.
Electrical Characteristics: The electrical specifications of the LM2586S encompass a range of parameters including input and output voltage, current ratings, efficiency, and ripple voltage. These parameters define the operating conditions under which the device functions optimally and ensure compatibility with various power supply requirements.
Operational Features: Beyond basic electrical characteristics, the LM2586S exhibits specific operational features such as voltage regulation, thermal shutdown protection, and current limiting. Understanding these features is crucial for designing reliable and stable power supply circuits that meet the desired performance criteria.
Application Considerations: Successful integration of the LM2586S into a circuit necessitates careful consideration of application-specific requirements and constraints. Factors such as input voltage range, load regulation, and transient response must be taken into account to ensure proper functionality and longevity of the overall system.
Performance Evaluation: Evaluating the performance of the LM2586S involves analyzing its response to various operating conditions and load scenarios. Through simulation and experimentation, engineers can assess parameters such as efficiency, voltage regulation, and thermal behavior to validate design assumptions and optimize circuit performance.
Conclusion: A thorough exploration of the technical parameters of the LM2586S is essential for informed decision-making during the design and implementation of power supply systems. By understanding its electrical characteristics, operational features, and application considerations, engineers can leverage the full potential of this component to meet the demands of diverse electronic applications.
Application Notes for LM2586S: Practical Circuit Design Tips

Enhance Your Circuit Design:
In this section, we delve into practical strategies and considerations to optimize your circuit design using the LM2586S regulator. Through insightful tips and real-world examples, you’ll gain a deeper understanding of how to maximize the efficiency and performance of your circuits.
Efficient Power Management:
Discover techniques to manage power effectively within your circuitry. From voltage regulation to current limiting, we explore methods to ensure stable and reliable power delivery.
Component Selection:
Learn the significance of selecting appropriate components to complement the LM2586S regulator. We discuss the importance of choosing components with compatible specifications to achieve optimal performance.
Thermal Management:
Effectively managing heat dissipation is crucial for maintaining the longevity and reliability of your circuit. Explore strategies to mitigate thermal issues and ensure the LM2586S operates within its specified temperature range.
Noise Reduction:
Minimizing noise is essential for achieving clean and stable output signals. Discover techniques to reduce noise interference within your circuit design, enhancing overall performance and signal integrity.
Protection Mechanisms:
Implementing robust protection mechanisms safeguards your circuit from potential hazards such as overvoltage, overcurrent, and reverse polarity. Explore various protection strategies to ensure the longevity and reliability of your LM2586S-based circuits.
Application-Specific Considerations:
Understand how different applications may necessitate specific design considerations. Whether designing for automotive, industrial, or consumer electronics applications, tailor your circuit design to meet the unique requirements of your application.
By incorporating these practical circuit design tips, you can optimize the performance, efficiency, and reliability of your circuits utilizing the LM2586S regulator, ensuring successful and robust implementations for various applications.
Optimizing Performance and Efficiency
In the pursuit of enhancing system functionality and achieving maximal output within electronic applications, the focus inevitably turns towards refining performance and efficiency. This section delves into strategies and techniques aimed at elevating the overall effectiveness and operational prowess of electronic circuits and systems, without direct reference to specific component specifications or technical documentation.
1. Streamlining Power Utilization

Efficient utilization of power resources stands as a cornerstone in the quest for heightened performance and efficiency. By implementing judicious power management schemes and employing cutting-edge technologies, engineers can curtail wastage and ensure optimal allocation of energy within electronic systems. This entails the exploration of innovative power-saving methodologies and the integration of advanced control mechanisms to minimize power dissipation and enhance overall system longevity.
2. Enhancing Signal Integrity

Signal integrity plays a pivotal role in determining the efficacy and reliability of electronic communication pathways. Through meticulous attention to signal routing, impedance matching, and noise suppression techniques, practitioners can safeguard against signal degradation and fortify the integrity of data transmission. Furthermore, the adoption of signal conditioning modules and error-correction mechanisms serves to bolster signal fidelity, thereby amplifying system performance and efficiency.
- Implementing advanced power management schemes
- Utilizing innovative signal conditioning techniques
- Optimizing signal routing for minimal interference
- Employing error-correction mechanisms to enhance data integrity
- Adopting cutting-edge technologies for efficient power utilization
By adhering to these principles and embracing a holistic approach towards system optimization, engineers can navigate the intricate terrain of electronic design with finesse, elevating both performance and efficiency to unprecedented heights.
Troubleshooting and Common Hurdles with the LM2586S Reference Document

In the pursuit of integrating the LM2586S into your projects, encountering roadblocks is not uncommon. This section aims to illuminate the shadows cast by perplexing issues and guide you through potential stumbling blocks.
Understanding Voltage Fluctuations

One recurrent obstacle is grappling with voltage inconsistencies, which can stem from various sources. It’s imperative to discern between input, output, and reference voltages to pinpoint the origin of fluctuations accurately.
Mitigating Thermal Management Challenges

Another prevalent concern revolves around thermal management. The LM2586S’s performance can be compromised if not adequately cooled. Employing proper heatsinking techniques and ensuring adequate airflow are pivotal in sidestepping overheating predicaments.
These are but a couple of the myriad issues you might encounter. Diligent troubleshooting and a comprehensive understanding of the LM2586S’s nuances are key to surmounting these hurdles effectively.