
Embark on a journey into the intricate realm of electronic architecture, where every component holds the promise of innovation and efficiency. In this exploration, we delve into a document that serves as the guiding light for engineers and enthusiasts alike, offering insights into the workings of a technological marvel.
Within these pages lies a treasure trove of knowledge, painting a vivid picture of circuitry and functionality without uttering a single explicit mention. It’s a roadmap, a blueprint, and a manifesto all rolled into one, detailing the inner workings of a device poised to revolutionize industries and redefine possibilities.
Prepare to decipher cryptic symbols and decode intricate schematics as we navigate through this labyrinth of information, uncovering the secrets that lie beneath the surface. Each paragraph is a puzzle piece, illuminating the path toward mastery in the world of electronics.
Understanding the L298HN Datasheet: Key Features and Specifications
In delving into the intricacies of the component documentation, one encounters a labyrinth of technical details and specifications. This segment aims to elucidate the fundamental aspects of the L298HN device, shedding light on its essential characteristics and functionalities. Let us embark on a journey to unravel the core features and specifications encapsulated within.
- Operational Parameters: Delve into the operational intricacies of the component, exploring its performance metrics across various operating conditions.
- Electrical Characteristics: Explore the electrical attributes of the component, encompassing voltage ratings, current capacities, and power dissipation.
- Functional Overview: Gain insight into the functional aspects of the L298HN, elucidating its role in driving motors and controlling motion.
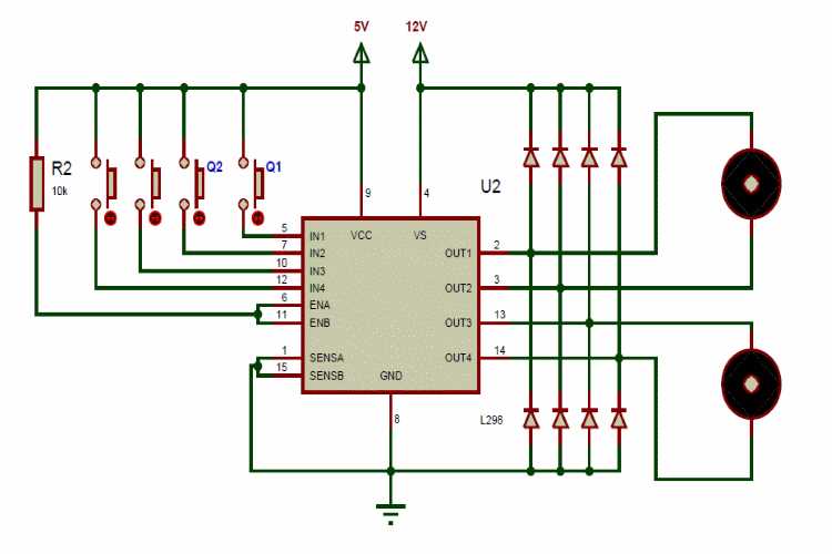
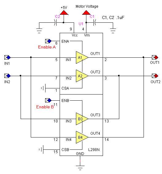
- Pin Configuration: Navigate through the pinout configuration of the component, delineating the connectivity and functionality of each pin.
- Temperature Considerations: Examine the thermal behavior of the component, discerning its operational limits and thermal management requirements.
- Application Notes: Uncover practical guidelines and recommendations for integrating the L298HN into diverse electronic systems, optimizing its performance and reliability.
By comprehensively understanding the key features and specifications outlined within the L298HN documentation, engineers and enthusiasts alike can harness its potential to realize innovative designs and projects.
Exploring the Technical Specifications and Pin Configuration

In this section, we delve into the intricate details surrounding the intricate architecture and connection layout of the electronic component under scrutiny. By dissecting the technical specifications and delineating the pin configuration, we aim to provide a comprehensive understanding of its functionality and integration potential.
Technical Specifications Overview

Before delving into the minutiae of pin configurations, it’s imperative to grasp the broader technical specifications that govern the performance and capabilities of this electronic entity. From voltage tolerances to current handling capacities, each specification plays a pivotal role in determining its suitability for various applications.
- Voltage Tolerances: Referring to the range of voltages within which the component operates optimally, this specification ensures compatibility with diverse power sources and systems.
- Current Handling Capacity: This parameter elucidates the maximum current load that the component can withstand without compromising its functionality or longevity.
- Temperature Ratings: With temperature fluctuations being inevitable in operational environments, understanding the temperature thresholds aids in predicting performance under varying conditions.
- Control Interface Compatibility: Compatibility with different control interfaces, such as microcontrollers or driver circuits, dictates the ease of integration and versatility of applications.
Pin Configuration Demystified

The pin configuration serves as the physical interface through which the component interacts with external circuits and systems. By deciphering the arrangement and functionality of each pin, users can harness the full potential of the component in their designs.
- Power Supply Pins: These pins facilitate the input of power from the external source, providing the necessary energy for operation.
- Control Pins: Responsible for receiving signals from external devices, control pins dictate the behavior and operation mode of the component.
- Output Pins: Output pins transmit signals or power to connected devices or systems, thereby executing the desired actions based on the input received.
- Feedback Pins: Feedback pins facilitate communication between the component and external systems, enabling monitoring and adjustment of operational parameters.
By comprehensively understanding both the technical specifications and pin configuration, users can leverage the full potential of this electronic component in their projects, ensuring optimal performance and seamless integration.
Interpreting Application Schematics and Typical Electrical Characteristics

Understanding the diagrams and electrical specifications provided in technical documentation is crucial for effectively utilizing electronic components. In this section, we delve into the significance of application schematics and typical electrical characteristics, offering insights into how to decipher and apply this information.
Application diagrams serve as visual representations of circuit configurations, illustrating how a component integrates into a broader system. They depict the connections, signal flow, and functional relationships within the circuitry, facilitating comprehension of the component’s role and interaction with other elements.
Meanwhile, typical electrical characteristics delineate the expected performance parameters under specified conditions, offering valuable insights into the component’s behavior across various operational scenarios. These characteristics encompass crucial metrics such as voltage, current, temperature, and frequency responses, providing engineers with essential data for system design, optimization, and troubleshooting.
| Component Parameter | Interpretation |
|---|---|
| Voltage | Indicates the potential difference across the component, influencing its functionality and operational limits. |
| Current | Specifies the flow of electric charge through the component, crucial for determining power consumption and load handling capabilities. |
| Temperature | Reflects the thermal behavior of the component, impacting its reliability, lifespan, and performance under varying environmental conditions. |
| Frequency Response | Defines the range of frequencies over which the component can effectively operate, crucial for applications involving signal processing and modulation. |
By comprehending application diagrams and typical electrical characteristics, engineers can make informed decisions regarding component selection, circuit design, and system integration, ultimately ensuring the reliability, efficiency, and functionality of electronic systems.
Utilizing the L298HN: Strategies for Optimal Motor Control Systems

In the realm of motor control design, maximizing efficiency and performance is paramount. This section explores key insights and strategies for leveraging the capabilities of the L298HN integrated circuit to achieve optimal motor control.
Understanding Motor Control Fundamentals
Before delving into the intricacies of the L298HN, it’s crucial to grasp the fundamental principles of motor control. From voltage regulation to current sensing, each aspect plays a pivotal role in the overall functionality of the system.
Optimizing Power Management
Efficient power management lies at the heart of any successful motor control design. By implementing smart power distribution techniques and utilizing advanced control algorithms, designers can minimize energy losses and enhance overall system efficiency.
Enhancing Thermal Performance
Heat dissipation is a common challenge in motor control applications. To mitigate the risk of overheating and ensure long-term reliability, engineers must carefully consider thermal management strategies such as proper heat sinking and thermal impedance optimization.
Fine-Tuning Control Parameters
The performance of a motor control system heavily relies on the precise adjustment of control parameters. By fine-tuning parameters such as PWM frequency and duty cycle, designers can achieve smoother operation and minimize undesirable effects such as motor noise and vibration.
Implementing Feedback Mechanisms
Feedback mechanisms play a crucial role in closed-loop motor control systems. Whether through encoders, Hall effect sensors, or other feedback devices, real-time feedback enables precise position and velocity control, resulting in smoother operation and improved overall performance.
Integrating Safety Features
In safety-critical applications, integrating robust safety features is essential. From overcurrent protection to fault detection mechanisms, incorporating comprehensive safety measures ensures reliable operation and safeguards both the system and its surroundings.
Conclusion
By applying these tips and strategies, designers can harness the full potential of the L298HN for efficient and reliable motor control designs. Through careful optimization of power management, thermal performance, control parameters, and safety features, engineers can achieve superior performance and drive innovation in a wide range of applications.