
In the world of technology, the pursuit of smaller, faster, and more efficient components is never-ending. One such component that has captured the attention of engineers and designers alike is the L165 microchip. Packed with a myriad of functionalities and versatile capabilities, this powerful device has become a go-to choice for various electronic applications.
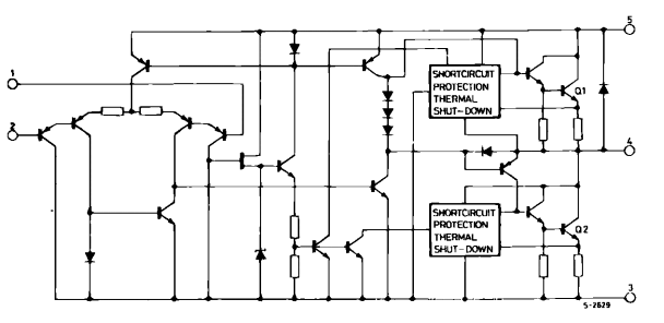
Behind the unassuming name lies a world of possibilities. The L165 microchip, also known as the “L165 Integrated Circuit,” is a compact electronic component that possesses an array of features designed to optimize performance and streamline operations. This small yet mighty integrated circuit offers a plethora of functions, including amplification, signal processing, and control.
Engineers and hobbyists working on projects that require precise control or accurate signal amplification will find the L165 microchip to be a valuable asset. With its robust design and stable performance, this integrated circuit is suitable for numerous applications, ranging from audio systems to motor control circuits, making it a versatile solution for diverse electronic needs.
Key features and specifications of the L165

In this section, we will explore the main features and technical specifications of the L165. This component offers a multitude of benefits and capabilities, making it a versatile and reliable option for various applications.
Powerful Performance

The L165 boasts impressive performance capabilities, delivering exceptional power and efficiency. With its advanced technology and design, this component ensures optimal performance in demanding scenarios, allowing for seamless operation and reliable results.
Flexible Connectivity Options

This component offers a wide range of connectivity options, enabling easy integration into different systems and devices. Whether it’s through wired or wireless connections, the L165 provides versatile connectivity solutions, facilitating seamless data transfer and communication.
Enhanced Safety Features
In addition to its performance and connectivity capabilities, the L165 prioritizes safety. It is equipped with a variety of safety features, including built-in protections and safeguards, ensuring reliable and secure operation. This makes it an ideal choice for applications where safety is crucial.
Optimized Efficiency
The L165 is designed with efficiency in mind. Its advanced technology and intelligent features enable optimal energy consumption, minimizing power wastage and maximizing overall system efficiency. This results in cost savings and reduced environmental impact.
Overall, the L165 combines powerful performance, flexible connectivity options, enhanced safety features, and optimized efficiency. These key features and specifications make it an excellent choice for a wide range of applications, offering reliability, versatility, and superior performance.
Application examples for the L165

In this section, we will explore various practical applications where the versatility and performance of the L165 can be effectively utilized. By utilizing its advanced features and capabilities, the L165 can be integrated into a wide range of applications, providing solutions for different industries and requirements.
One possible application example for the L165 is in the field of audio amplification. With its high-power output and low distortion, the L165 can be used in audio systems to enhance the sound quality and provide a more immersive listening experience. Whether it is for home entertainment systems, professional audio setups, or even automotive audio systems, the L165 can deliver exceptional performance and ensure accurate reproduction of audio signals.
Another potential application for the L165 is in motor control systems. With its ability to handle high currents and drive various types of motors, the L165 can be employed in industrial automation, robotics, and other applications that require precise and efficient motor control. By leveraging its advanced features, such as integrated protection mechanisms and adjustable control parameters, the L165 can contribute to the development of reliable and high-performance motor control solutions.
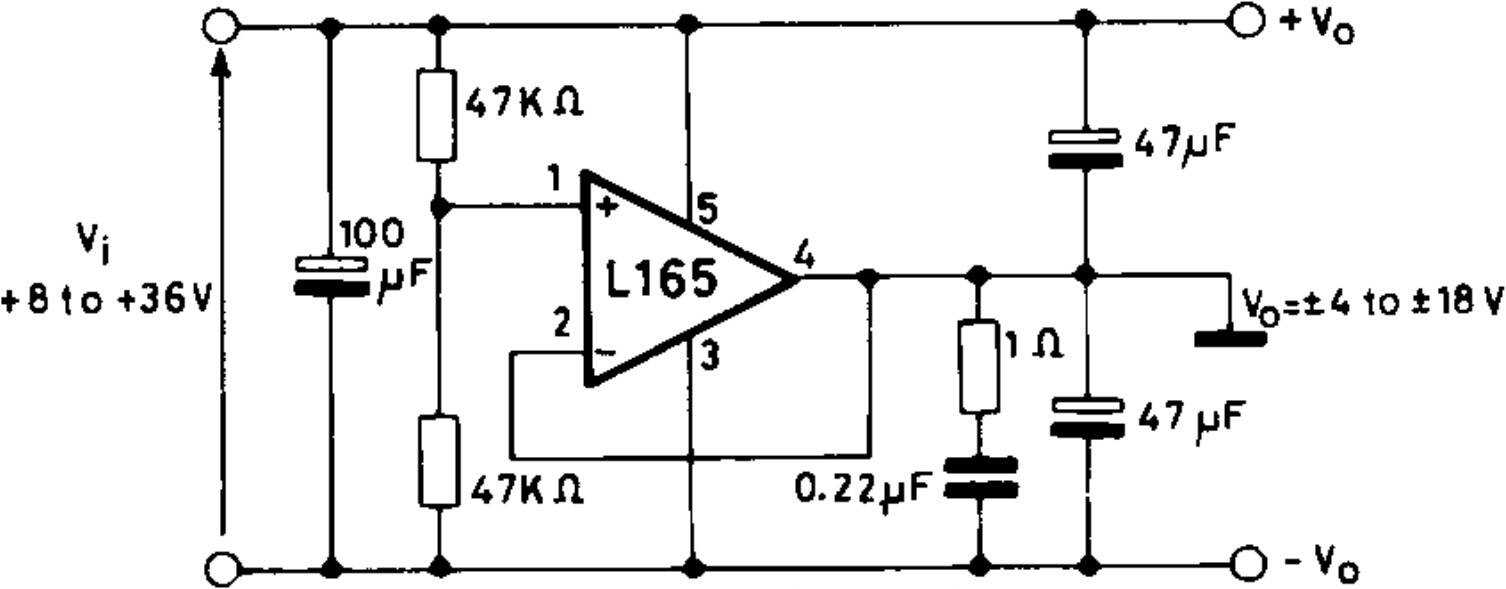
Furthermore, the L165 can also find application in power supply circuits. With its excellent voltage regulation and current handling capabilities, the L165 can be integrated into power supply systems to ensure stable and reliable power delivery. This makes it suitable for applications that require a constant and clean power source, such as telecommunications, data centers, and industrial equipment.
Additionally, the L165 can be utilized in various instrumentation and measurement systems. With its precise signal processing capabilities and high overall performance, the L165 can contribute to the development of accurate and reliable measurement instruments. Whether it is for scientific research, test and measurement applications, or even medical devices, the L165 can play a crucial role in delivering precise and trustworthy measurements.
Overall, the L165 offers a wide range of application possibilities, spanning across multiple industries. Its versatile and powerful features make it suitable for audio amplification, motor control, power supply circuits, and instrumentation systems. By harnessing the capabilities of the L165, developers can design innovative solutions that meet the evolving demands of different applications and industries.
Using the L165 in audio amplification circuits

Enhancing audio signals is a crucial aspect of audio systems, and the L165 poses a promising solution in audio amplification circuits. This section discusses the various applications and benefits of incorporating the L165 in audio amplification setups, offering an in-depth overview of its functionality and potential.
Amplifying audio signals requires precision and efficiency to deliver a high-quality listening experience. The L165, with its advanced features and versatile capabilities, proves to be a valuable component in achieving optimal audio amplification. This section explores how the L165 can enhance audio signals, ensuring clarity, accuracy, and power in various audio systems.
| Benefits of using the L165 in audio amplification circuits: | |
|---|---|
| 1. Improved signal amplification: | The L165 amplifies weak audio signals, resulting in a stronger and clearer output. |
| 2. Low distortion: | By minimizing distortion levels, the L165 maintains the original audio integrity, preserving the quality of the sound reproduction. |
| 3. High power output: | The L165 offers a significant power boost to audio signals, ensuring efficient power delivery to speakers or headphones. |
| 4. Flexible application: | With versatile input and output configurations, the L165 can be integrated into various audio systems, ranging from portable devices to professional audio setups. |
Whether used in consumer electronics, automotive audio systems, or professional studio setups, the L165 proves to be a reliable and effective choice in audio amplification circuits. Its exceptional performance and broad compatibility make it a popular option for enhancing audio signals and delivering an immersive listening experience.
In the next sections, we will dive deeper into the technical specifications and operational details of the L165, further exploring its potential in audio amplification circuits and discussing practical implementation scenarios.
Implementing motor control with the L165

In this section, we will explore various methods to implement motor control using the advanced functionality provided by the L165 integrated circuit. The L165 offers a wide range of features and capabilities that enable efficient and precise motor control in a variety of applications.
- Introduction to the L165 motor control IC
- Understanding the basic principles of motor control
- Exploring different motor control techniques
- Design considerations for implementing motor control with the L165
- Optimizing motor control performance with the L165
- Integration of the L165 with other components in a motor control system
- Example applications of motor control using the L165
By delving into these topics, we will gain a comprehensive understanding of how to effectively utilize the features of the L165 to achieve precise motor control in various industrial, automotive, and consumer applications. Whether you are a beginner or an experienced engineer, this section will provide valuable insights and practical advice for implementing motor control using the L165.
Troubleshooting and common issues with the L165

In this section, we will explore common problems and solutions related to the operation of the L165. The L165, also known as the L165 datasheet, is a versatile electronic component that serves various functions in different applications.
Intermittent connection:
One of the frequent issues encountered with the L165 is intermittent connection, where the signal is not consistently transmitted or received. This can result in a loss of data or malfunctioning of the device. To troubleshoot this problem, it is essential to examine the wiring and connections, ensuring that they are secure and free from any damage or loose connections. Additionally, checking the power supply and grounding can also help identify and resolve intermittent connection issues.
Overheating:
Overheating is another common issue that may arise with the L165. Excessive heat can affect the performance and reliability of the component, leading to potential malfunctions or even permanent damage. To address this, it is crucial to ensure proper heat dissipation. This can be achieved by using heat sinks or fans to dissipate the excess heat generated during operation. Regular maintenance and cleaning of the device can also prevent dust accumulation, which can contribute to overheating.
Noise interference:
Noise interference can cause signal distortion and impact the accuracy of the L165. It is important to identify potential sources of noise, such as electromagnetic interference (EMI) or radio frequency interference (RFI), and take measures to mitigate their effects. Shielding the device, using appropriate wiring techniques to minimize signal crosstalk, and locating the L165 away from noise sources can help reduce noise interference and improve overall performance.
Inconsistent performance:
Sometimes, the L165 may exhibit inconsistent performance, where the output does not match the expected behavior or varies unpredictably. This can be attributed to various factors, including incorrect circuit design, faulty connections, or mismatched input/output parameters. Carefully reviewing the circuit design and ensuring proper component selection can help resolve inconsistent performance issues.
In conclusion, troubleshooting common issues with the L165 is crucial for maintaining optimal performance and reliability. By addressing problems such as intermittent connection, overheating, noise interference, and inconsistent performance, users can ensure the effective operation of the L165 in their applications.