
Unlocking the intricacies of a pivotal component in modern electronic systems, the Ksz8081 documentation serves as a compass guiding engineers through the labyrinth of network interface complexities. Delving into its blueprints unveils a treasure trove of insights into connectivity solutions, offering a roadmap for seamless integration within diverse architectures.
Embark on a journey through the corridors of innovation as we dissect the Ksz8081 dossier, deciphering its hidden gems and unraveling the threads that weave together the fabric of network communication. From signal modulation to protocol intricacies, each page unfurls a new layer of understanding, illuminating the path towards optimized performance and reliability.
Join us as we navigate through the technical tapestry of the Ksz8081, charting a course through the digital landscape where innovation meets functionality. Let us embark on this expedition of knowledge, where every paragraph holds the promise of enlightenment, and every phrase carries the weight of technological advancement.
The Functionality and Features of Documentation for Ksz8081

Within the realm of electronic component documentation lies a comprehensive guide that unveils the intricacies and capabilities of the Ksz8081 module. This compendium serves as a roadmap, illuminating the operational essence and diverse functionalities embedded within this technology. By delving into its features and functionalities, one can navigate through a labyrinth of technical specifications, performance metrics, and operational paradigms.
Key Features Overview

At its core, the documentation provides an expansive panorama of the module’s features, encapsulating its versatility, efficiency, and adaptability. Through meticulous exposition, it elucidates the various facets of this component, ranging from its networking prowess to its resilience in diverse operational environments.
Functional Analysis

Moreover, the documentation facilitates a profound analysis of the module’s functionality, unraveling its inner workings and operational modalities. It dissects the intricate mechanisms that underpin its performance, shedding light on its ability to facilitate seamless data transmission, enhance network connectivity, and optimize resource utilization.
| Aspect | Description | 
|---|---|
| Connectivity | Explores the module’s capacity to establish robust connections across networks, fostering seamless data exchange. | 
| Performance | Evaluates the module’s operational efficiency, including its data transfer rates, latency mitigation, and throughput optimization. | 
| Compatibility | Examines the module’s interoperability with a spectrum of hardware and software environments, ensuring versatile integration. | 
| Reliability | Assesses the module’s reliability metrics, encompassing fault tolerance, error handling mechanisms, and redundancy provisions. | 
Thus, the documentation serves as an indispensable resource for engineers, enthusiasts, and stakeholders alike, offering a holistic understanding of the Ksz8081 module’s functionality and features.
Understanding the Core Operations

In delving into the intricacies of the inner workings of this technological marvel, we embark upon a journey to unravel the fundamental processes at its heart. Here, we explore the foundational mechanisms that propel its functionality forward, dissecting the essence of its operations without delving into the specific technicalities of the Ksz8081 datasheet.
Exploring Foundational Mechanisms

At the core of its operations lie a myriad of interconnected processes, each playing a pivotal role in orchestrating its functionality. These mechanisms, akin to the intricate gears of a well-oiled machine, work in harmony to achieve a desired outcome, driven by a series of signals, commands, and interactions.
Unraveling the Essence of Functionality

Peering beneath the surface, we uncover the essence of its functionality, characterized by a symphony of actions and reactions orchestrated with precision. From data transmission to signal modulation, each operation intertwines seamlessly, contributing to the seamless execution of its designated tasks.
Within this exploration, we refrain from delving into the specifics outlined within the datasheet, opting instead to focus on the broader concepts and principles that underpin its core operations. Through this lens, we aim to provide a comprehensive understanding of its inner workings, shedding light on the mechanisms that drive its functionality forward.
Exploring Enhanced Functionality

Delving into the advanced features of cutting-edge networking components unveils a realm of enhanced functionality and capabilities beyond the conventional scope. In this section, we embark on a journey to explore the myriad of possibilities and optimizations offered by state-of-the-art semiconductor solutions, pushing the boundaries of connectivity and performance.
Advanced Feature Overview

Before delving into the specifics, let’s first outline the overarching advancements present in modern semiconductor designs. These innovations transcend traditional paradigms, introducing a plethora of functionalities aimed at optimizing performance, power efficiency, and versatility in diverse networking applications.
Performance Metrics Comparison

To grasp the true extent of these advancements, a comparative analysis of performance metrics becomes imperative. Through meticulous examination and evaluation, we aim to elucidate the tangible benefits and competitive advantages afforded by integrating advanced capabilities into networking infrastructure.
| Feature | Enhancement | 
|---|---|
| Throughput | Increased bandwidth allocation for accelerated data transmission. | 
| Latency | Minimized latency through optimized packet processing algorithms. | 
| Power Efficiency | Enhanced power management schemes for reduced energy consumption. | 
| Security | Integrated security protocols for safeguarding data integrity and network integrity. | 
This comparison not only highlights the performance gains but also underscores the holistic approach towards addressing key challenges in contemporary networking environments.
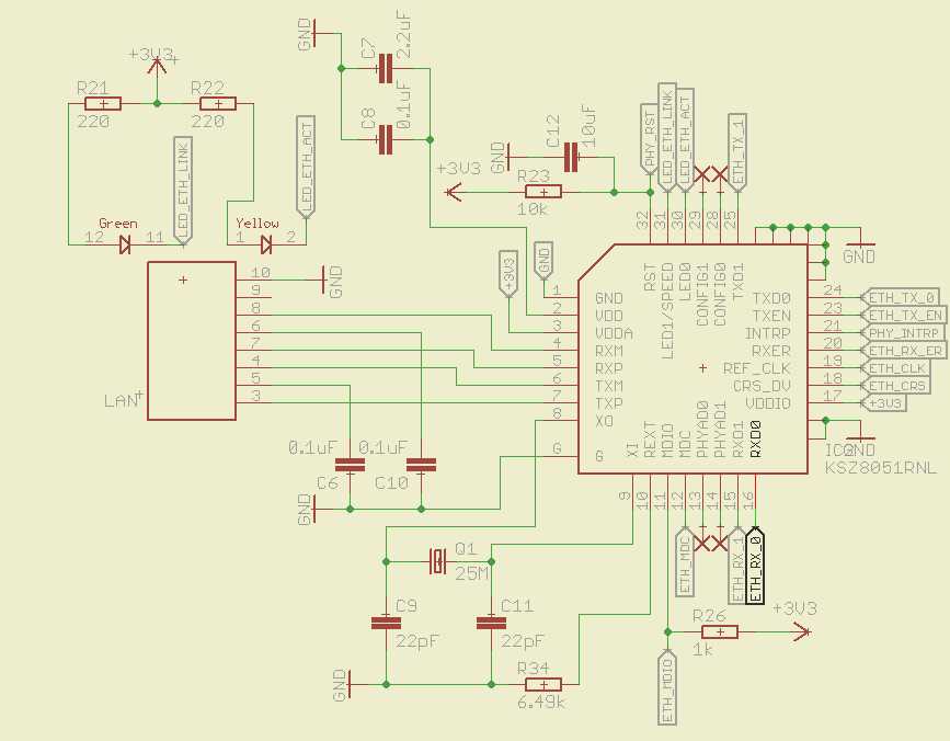
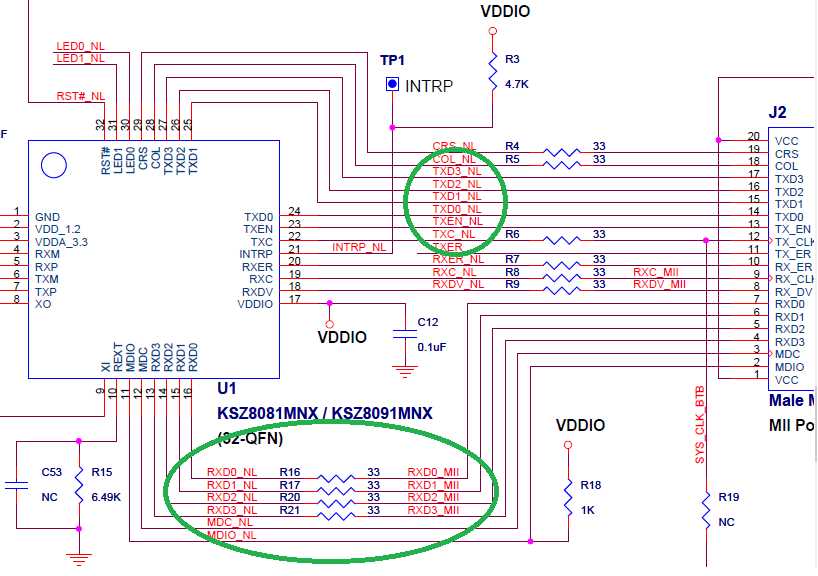
Optimizing Network Performance with Ksz8081 Datasheet

Enhancing the efficiency of network operations entails a meticulous understanding of hardware specifications and operational parameters. In this section, we delve into strategies for fine-tuning network performance utilizing the comprehensive documentation available in the Ksz8081 datasheet.
First and foremost, a thorough comprehension of the device’s capabilities and functionalities serves as the cornerstone for optimizing network performance. By leveraging the wealth of information encapsulated within the datasheet, network engineers can discern the intricacies of the hardware, thereby enabling targeted optimizations to bolster overall network efficiency.
| Parameter | Optimization Approach | 
|---|---|
| Power Consumption | Implementing power-saving features outlined in the datasheet to minimize energy expenditure during network operation. | 
| Data Throughput | Adjusting transmission settings in alignment with the datasheet’s recommendations to maximize data throughput without compromising reliability. | 
| Signal Integrity | Applying signal integrity enhancement techniques elucidated in the datasheet to mitigate noise interference and ensure robust data transmission. | 
| Temperature Management | Employing temperature regulation strategies elucidated in the datasheet to mitigate overheating issues and sustain optimal performance under varying environmental conditions. | 
Furthermore, the datasheet serves as a valuable resource for troubleshooting and diagnosing network-related issues. By referring to the specified diagnostic features and recommended corrective actions, network administrators can swiftly address anomalies and maintain seamless network operations.
In essence, harnessing the insights provided within the Ksz8081 datasheet empowers network practitioners to orchestrate meticulous optimizations, thereby elevating network performance to unprecedented levels of efficiency and reliability.
Enhancing Speed and Efficiency

In the pursuit of optimizing performance and productivity, it becomes imperative to explore avenues that amplify swiftness and efficacy. This section delves into strategies aimed at refining operational velocity and effectiveness without compromising on quality or reliability.
- Streamlining Processes: Efficiency flourishes when processes are streamlined to eliminate redundancies and bottlenecks. By identifying and rectifying inefficiencies, organizations can propel their operations towards greater speed and fluidity.
- Implementing Agile Methodologies: Embracing agile methodologies fosters nimbleness and responsiveness within development cycles. Iterative approaches facilitate rapid adjustments and iterations, ensuring that projects progress seamlessly towards fruition.
- Optimizing Resource Allocation: Efficient resource allocation involves judiciously distributing resources to maximize output while minimizing waste. By leveraging resources effectively, enterprises can expedite project timelines and enhance overall efficiency.
- Embracing Automation: Automation alleviates the burden of manual tasks, enabling swift execution of routine processes. By automating repetitive tasks, organizations can free up valuable time and resources to focus on innovation and strategic initiatives.
- Investing in Training and Development: Cultivating a skilled workforce empowers employees to perform tasks proficiently and expediently. Continuous training and development initiatives ensure that teams remain abreast of emerging technologies and best practices, driving continuous improvement and efficiency gains.
By adopting a multifaceted approach that encompasses process optimization, agile methodologies, resource efficiency, automation, and ongoing skill development, organizations can forge a path towards enhanced speed and efficiency in their endeavors.