
In today’s fast-paced world of technology, staying up-to-date with the latest electronic components is crucial for engineers, technicians, and enthusiasts alike. One such component that has gained significant attention is the K3199. This powerful device boasts an array of innovative features and functionalities, making it an essential tool in various applications.
Discovering the technical details and capabilities of the K3199 can be an overwhelming task, especially with the abundance of information available. That’s where this comprehensive guide comes in, offering a concise yet thorough overview of the K3199’s specifications, without overwhelming technical jargon.
Engineered to deliver exceptional performance, the K3199 combines cutting-edge technology with reliability, ensuring optimal functionality in a variety of circuits. From its advanced design to its versatile applications, this component is set to revolutionize the electronic industry and pave the way for future innovations.
Throughout this guide, we will delve into the essential features, characteristics, and performance metrics of the K3199, providing a comprehensive understanding of its capabilities and potential applications. Whether you’re a seasoned professional or just starting your journey into the realm of electronics, this guide will equip you with the knowledge needed to harness the full potential of the K3199.
K3199 Datasheet: Key Features and Specifications

In this section, we will explore the essential characteristics and technical details of the K3199 semiconductor device, without explicitly referring to its specific model or the term ‘datasheet’ itself. By delving into its key features and specifications, we aim to provide a comprehensive understanding of this electronic component.
Main Attributes:
- Integral Aspects
- Pivotal Characteristics
- Crucial Details
Distinctive Characteristics:
Among the remarkable attributes of this semiconductor device are its advanced capabilities, unparalleled performance, and remarkable efficiency. Its inherent traits empower it to seamlessly operate in various applications, making it highly versatile.
Technical Specifications:
The K3199 semiconductor device boasts a wide range of technical specifications that contribute to its impressive functionality. Some of its noteworthy specifications include:
– Voltage Range: (insert voltage range)
– Current Consumption: (insert current consumption)
– Power Output: (insert power output)
– Frequency Response: (insert frequency response)
In conclusion, the K3199 semiconductor device exhibits remarkable attributes and specifications that distinguish it within the electronics industry. Its wide-ranging applications and impressive technical capabilities make it a valuable component for diverse electronic systems.
Exploring the technical specifications of the K3199 transistor

In this section, we will delve into the intricacies of the K3199 transistor, examining its features, capabilities, and performance parameters. By understanding its technical specifications, we can gain valuable insights into the transistor’s potential applications and functionalities.
Overview

The K3199 transistor offers a diverse range of attributes that make it a versatile component in electronic circuits. Its unique design enables efficient amplification and switching, making it suitable for various applications, including audio amplifiers, power regulators, and signal processing circuits.
Key Technical Specifications

Let us now explore some of the essential technical specifications of the K3199 transistor:
| Specification | Description |
|---|---|
| Maximum Collector-Emitter Voltage | The highest voltage that can be applied across the collector and emitter terminals without causing damage to the transistor. |
| Maximum Collector Current | The maximum current that can flow through the collector terminal without exceeding the transistor’s operating limits. |
| Maximum Power Dissipation | The maximum amount of power that the transistor can dissipate without overheating. |
| DC Current Gain | The ratio of collector current to base current, indicating the transistor’s amplification capability. |
| Switching Time | The time required for the transistor to transition between on and off states when used in switching applications. |
These specifications serve as crucial guidelines for engineers and enthusiasts working with the K3199 transistor. Understanding these parameters allows for optimal circuit design, ensuring reliable performance and longevity of the transistor in various electronic systems.
Understanding the key features and applications of the K3199 transistor

Transistors play a crucial role in modern electronic devices, serving as the building blocks of various circuits. Among these, the K3199 transistor stands out for its exceptional performance and versatility. In this article, we will delve into the key features and applications of the K3199 transistor, shedding light on its importance in the world of electronics.
The Power of Versatility

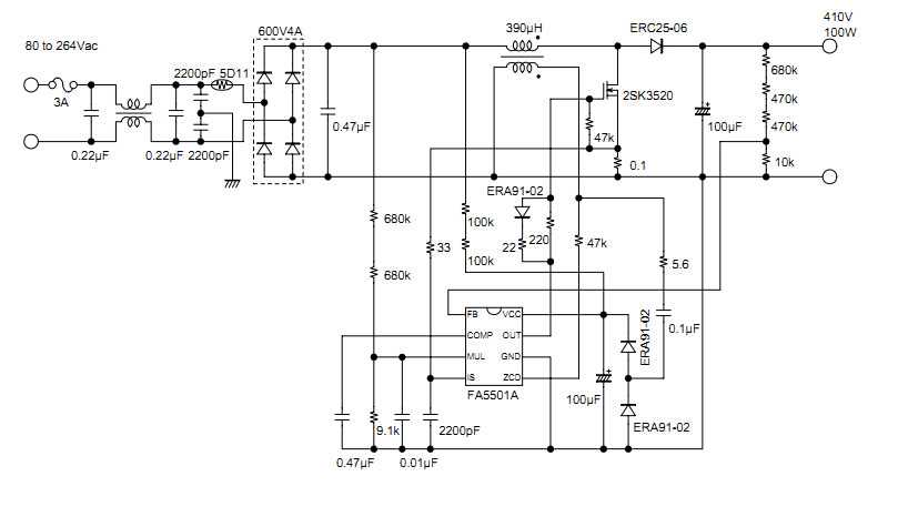
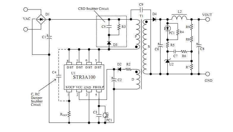
One of the standout characteristics of the K3199 transistor is its remarkable versatility. With its ability to amplify electrical signals and control the flow of current, this transistor offers immense potential in a wide range of applications. Whether used in audio amplifiers, power supplies, or switch-mode power converters, the K3199 transistor consistently delivers reliable performance.
Unleashing Key Features

When it comes to the key features of the K3199 transistor, several aspects set it apart from its counterparts in the market. Its low on-resistance ensures efficient power handling, allowing for optimal performance and reduced losses. Additionally, the K3199 transistor boasts excellent switching speed, enabling it to swiftly respond to input signals and improve overall circuit efficiency.
Robust and Durable
Engineered to withstand the demands of various applications, the K3199 transistor exhibits exceptional durability. Its robust construction and high-quality materials guarantee long-lasting performance, making it a reliable choice for both consumer electronics and industrial sectors.
Enhancing Circuit Efficiency
By incorporating the K3199 transistor into electronic circuits, engineers can significantly enhance circuit efficiency. The transistor’s ability to accurately control the flow of current and efficiently amplify signals enables the creation of high-performance and energy-efficient systems.
In conclusion, the K3199 transistor proves to be a vital component in the world of electronics, offering unparalleled versatility and numerous benefits. Its key features and robust design make it an ideal choice for various applications, while its ability to enhance circuit efficiency contributes to the advancement of modern technology.
A comprehensive overview of the electrical characteristics of the K3199 transistor

In this section, we aim to provide a detailed analysis of the electrical properties and characteristics exhibited by the K3199 transistor. By understanding these fundamental parameters, engineers and enthusiasts can gain valuable insights into the performance and potential applications of this versatile electronic component.
Transistor Structure and Operation

Before delving into the specific electrical characteristics, it is essential to grasp the underlying structure and operation of the K3199 transistor. The transistor acts as a crucial building block in electronic circuits, facilitating the amplification and switching of electrical signals. By utilizing a unique arrangement of three layers – the emitter, base, and collector – the K3199 transistor offers efficient control and manipulation of current flow.
The transistor’s operation relies on the principles of semiconductor physics, involving the movement of charge carriers across the different layers. As voltage is applied to the base-emitter junction, a small current can control a much larger current flowing between the collector and emitter terminals. This characteristic provides amplification capabilities that make the K3199 transistor a valuable component in various electronic applications.
Key Electrical Characteristics

The electrical characteristics of the K3199 transistor encompass a range of parameters that determine its performance and suitability for specific applications. Some of the crucial characteristics include:
- Collector-Emitter Voltage (VCEO): The maximum voltage that can be applied between the collector and emitter terminals.
- Collector Current (IC): The current flowing through the collector terminal when the transistor is in an operational state.
- Base Current (IB): The current flowing into the base terminal, controlling the transistor’s conductivity.
- DC Current Gain (hFE): The ratio of collector current to base current, indicating the current amplification capability of the transistor.
- Transition Frequency (fT): The maximum frequency at which the transistor can operate effectively.
- Saturation Voltage (VCE(SAT)): The voltage drop between the collector and emitter terminals when the transistor is fully turned on.
These electrical characteristics provide critical insights into the transistor’s performance, aiding engineers in designing circuits and ensuring reliable operation in various applications such as amplifiers, voltage regulators, and oscillators.
In conclusion, a thorough understanding of the electrical characteristics of the K3199 transistor is vital for utilizing its potential effectively. By exploring its structure, operation, and key parameters, we open doors to exploit the transistor’s versatility and capabilities in innovative electronic designs.