
Delve into the realm of semiconductor intricacies where the fusion of technology and innovation breathes life into modern marvels. Explore the labyrinth of integrated circuit intelligence, where every microcosm holds the promise of groundbreaking discovery. In this domain, the lines between imagination and reality blur, as engineers navigate through the circuits of possibility with meticulous precision and unwavering determination.
Embark on a journey through the corridors of silicon symphonies, where the orchestration of electrons orchestrates the dance of functionality. Here, amidst the silicon tapestry, lies the blueprint of tomorrow’s innovations, waiting to be deciphered by those who dare to peer beyond the surface. Unravel the threads of connectivity and witness the harmonious convergence of design and functionality, where every node whispers secrets of efficiency and optimization.
Embrace the challenge of decoding the language of electrons as they traverse the pathways of conductivity, revealing insights that redefine the boundaries of technological possibility. Through the lens of integrated circuitry, witness the fusion of artistry and engineering, where each component is a brushstroke on the canvas of progress. Step into the realm where creativity meets functionality, and where the pursuit of knowledge fuels the fires of innovation.
Understanding Jl IC Specifications

In this section, we delve into the intricacies of deciphering Jl IC specifications, providing a comprehensive guide to interpreting the wealth of information presented in these documents.
- Key Features Overview
- Functional Description
- Electrical Characteristics
- Performance Metrics
- Application Examples
Exploring these sections equips engineers and enthusiasts with the knowledge necessary to make informed decisions and maximize the potential of Jl ICs in their projects.
Deciphering Key Specifications

In the realm of electronic components, understanding the intricacies of technical documentation plays a pivotal role in successful product development. Delving into the labyrinth of specifications, one uncovers crucial insights that shape the performance, compatibility, and functionality of integrated circuits (ICs). This section aims to navigate through the cryptic language of IC specifications, shedding light on vital parameters that dictate their behavior and utility.
| Parameter | Description |
|---|---|
| Operating Voltage | The range of voltage within which the IC functions optimally, ensuring stable operation and preventing damage. |
| Frequency | The rate at which the IC processes signals or executes operations, influencing its speed and responsiveness. |
| Power Consumption | The amount of electrical power consumed by the IC during operation, affecting battery life and heat dissipation. |
| Package Type | The physical form factor of the IC, determining its footprint, mounting method, and thermal characteristics. |
| Temperature Range | The span of temperatures in which the IC operates reliably, crucial for applications in diverse environments. |
| Input/Output Specifications | The characteristics of input and output signals, including voltage levels, timing requirements, and signal integrity. |
Deciphering these key specifications empowers engineers to make informed decisions during the design phase, ensuring compatibility with other components, adherence to performance requirements, and optimization for specific applications. By demystifying the language of technical documentation, one can harness the full potential of integrated circuits, driving innovation and advancement in technology.
Interpreting Application Notes

Understanding the intricacies of technical documentation is paramount for successful implementation of integrated circuits (ICs) in electronic designs. Application notes serve as invaluable resources, offering insights into the practical usage of semiconductor components beyond mere specifications. These documents elucidate the nuanced considerations and recommended practices for integrating ICs into various applications.
Deciphering application notes requires a comprehensive grasp of the contextual nuances embedded within the provided information. It entails a meticulous examination of the recommended implementation strategies and functional characteristics of the ICs. By delving into these documents, engineers glean valuable insights into optimizing circuit performance, mitigating potential challenges, and harnessing the full capabilities of the semiconductor devices.
Moreover, interpreting application notes necessitates an appreciation for the intended use cases and design objectives outlined within the documentation. Engineers must discern the relevance of the provided guidelines to their specific applications, adapting and tailoring the recommendations to suit their unique design requirements.
In essence, navigating through application notes involves more than a cursory examination of technical specifications. It entails a nuanced analysis of the contextual information and a discerning interpretation of the recommended practices. By mastering the art of deciphering these documents, engineers empower themselves to leverage semiconductor components effectively in their designs, unlocking innovative solutions and enhancing overall performance.
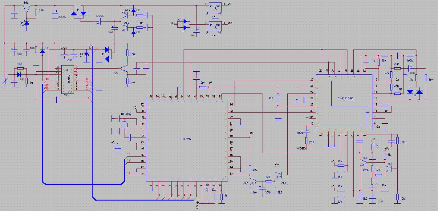
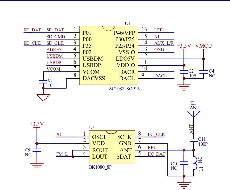
Utilizing Typical Application Circuits

In the exploration of Jl integrated circuits, a fundamental aspect lies in the practical implementation of their functionalities. This section delves into the utilization of typical application configurations, offering insights into their operational dynamics and potential applications. Through the examination of various circuit configurations, users can grasp the versatility and adaptability of Jl components in diverse electronic systems.
Understanding Circuit Configurations

Before delving into specific applications, it’s essential to comprehend the basic building blocks of typical application circuits. These configurations encompass a spectrum of designs tailored to fulfill distinct requirements, ranging from amplification and filtering to signal processing and power management. By understanding the underlying principles governing these configurations, engineers can effectively harness the capabilities of Jl ICs in their designs.
- Amplification Circuits: Explore the mechanisms behind amplification circuits and their pivotal role in signal conditioning and enhancement.
- Filtering Circuits: Investigate the intricacies of filtering circuits, elucidating their significance in isolating desired frequency components while attenuating unwanted noise.
- Signal Processing Circuits: Examine the functionalities of signal processing circuits, highlighting their utility in tasks such as modulation, demodulation, and digital signal processing.
Applications Across Domains

Beyond theoretical understanding, the application of typical circuits extends across a multitude of domains, spanning telecommunications, automotive electronics, consumer electronics, and beyond. Each sector presents unique challenges and opportunities, necessitating tailored circuit configurations to meet specific demands. By exploring real-world applications, engineers can glean insights into the adaptability of Jl ICs across diverse industries.