
Discovering the essence of a crucial electronic component involves delving beyond mere labels and specifications. In the realm of technological exploration, every component holds its own narrative, a story of innovation, functionality, and the potential to revolutionize circuits. Understanding the intricacies of such components transcends the confines of traditional documentation, offering a glimpse into the intricacies of engineering marvels.
Embarking on a journey through the annals of technical documentation unveils a world where each detail speaks volumes, where every specification resonates with purpose. These documents serve as gateways to comprehension, providing a roadmap to harness the full capabilities of electronic components. As we navigate through this labyrinth of information, we encounter not just data, but the very essence of technological evolution.
Within these pages lie the blueprints of innovation, the building blocks of modern marvels. Here, terminology transforms into insights, and specifications emerge as the threads weaving the fabric of technological advancement. Through meticulous examination and analysis, we unravel the mysteries enshrined within, illuminating pathways to unlock the true potential of electronic components.
Understanding the Irfp460n Datasheet

In the realm of electronic components, deciphering technical documentation plays a pivotal role in comprehending product specifications and functionalities. Exploring the intricacies of the Irfp460n datasheet unveils a wealth of information crucial for harnessing its potential effectively.
Deciphering Parameters: Delving into the details entails deciphering a multitude of parameters, each offering insights into the component’s behavior and performance. Through meticulous examination, one can discern nuances in electrical characteristics and operational limitations.
Analyzing Graphical Representation: Visual aids such as graphs and charts serve as indispensable tools for visualizing the component’s behavior under varying conditions. Analyzing these representations facilitates a deeper understanding of performance trends and operational thresholds.
Interpreting Application Notes: Embedded within the datasheet are application notes offering guidance on optimal usage scenarios and potential pitfalls to avoid. These insights provide valuable assistance in designing circuits and integrating the component into complex systems.
Ensuring Compatibility: Compatibility considerations extend beyond mere electrical specifications, encompassing thermal management and mechanical integration. Understanding these aspects ensures seamless integration into diverse applications, enhancing reliability and performance.
Conclusion: Mastery of the Irfp460n datasheet empowers engineers and enthusiasts alike to leverage its capabilities effectively, fostering innovation and efficiency in electronic designs.
Deciphering Electrical Characteristics and Ratings

In the intricate realm of electronic components, understanding the nuances of electrical characteristics and ratings is paramount for engineers and enthusiasts alike. These specifications serve as the blueprint, guiding the utilization and integration of components within circuits, ensuring optimal performance and reliability.
Understanding the intricacies of electrical characteristics enables one to grasp the behavior and capabilities of a component under various operating conditions. From voltage and current ratings to impedance and capacitance values, each parameter contributes to the holistic understanding of the component’s functionality.
Deciphering these specifications involves delving into a plethora of metrics, each offering insights into the component’s behavior in different scenarios. Parameters such as forward voltage drop, leakage current, and saturation voltage shed light on the component’s conduction characteristics, crucial for efficient energy transfer and management within a circuit.
Ratings, on the other hand, provide crucial boundaries within which a component operates reliably. Temperature ratings, voltage tolerances, and power dissipation capabilities outline the safe operating conditions, ensuring longevity and stability under varying environmental factors.
Navigating through these specifications demands a keen eye for detail and a deep understanding of the underlying principles of electrical engineering. By deciphering the electrical characteristics and ratings of components, engineers can effectively design circuits that meet performance requirements while maintaining robustness and reliability.
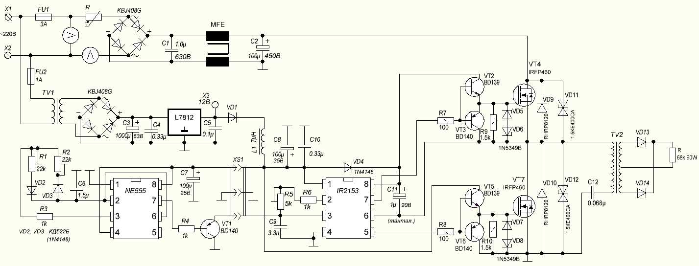
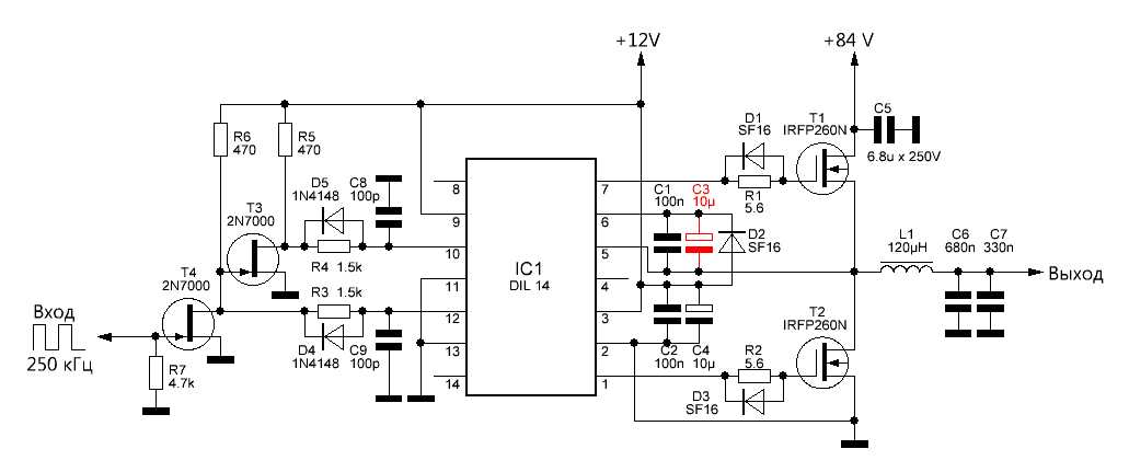
Application Notes and Circuit Design Insights

Welcome to our comprehensive guide on maximizing the potential of power MOSFETs in your circuits. In this section, we delve into practical application notes and design tips to help you harness the full capabilities of these semiconductor devices. Whether you’re a novice or an experienced engineer, these insights will aid you in optimizing your circuit designs for efficiency, reliability, and performance.
Understanding MOSFET Operation

Before delving into specific applications, it’s crucial to grasp the fundamental principles governing MOSFET operation. This includes comprehending the device’s structure, its behavior under different voltage and current conditions, and the significance of parameters such as threshold voltage and on-resistance. A solid understanding of these concepts forms the foundation for effective circuit design.
Optimizing Circuit Performance

Once you’ve grasped the basics, it’s time to explore techniques for optimizing circuit performance. From gate driving considerations to thermal management strategies, we’ll cover a range of factors that can impact the efficiency, reliability, and longevity of your designs. Whether you’re designing a power supply, motor control system, or audio amplifier, these tips will help you achieve the desired results while minimizing losses and mitigating potential issues.
Stay tuned as we delve deeper into the intricacies of MOSFET-based circuit design, providing practical insights and expert advice to empower you in your engineering endeavors.
Comparative Analysis with Similar Power MOSFETs

In this section, we delve into a comprehensive examination of comparable power MOSFETs, drawing insights and distinctions among their key characteristics and performance metrics. By juxtaposing various models, we aim to offer a nuanced understanding of their functionalities and applicability in diverse circuitry scenarios.
- Electrical Parameters: Explore the electrical specifications of alternative power MOSFETs, including but not limited to voltage ratings, current handling capabilities, on-resistance, and switching characteristics. Highlighting variations in these parameters illuminates the unique strengths and weaknesses of each component.
- Thermal Management: Assess the thermal properties of analogous MOSFETs, such as junction-to-ambient thermal resistance and maximum junction temperature. Understanding thermal behavior is crucial for designing efficient cooling systems and ensuring long-term reliability in high-power applications.
- Package Options: Examine the packaging options available for similar power MOSFETs, ranging from traditional through-hole packages to modern surface-mount packages. Evaluate the impact of package type on ease of assembly, board space utilization, and thermal performance.
- Application Considerations: Discuss specific application scenarios where alternative power MOSFETs excel or face limitations compared to the subject MOSFET. By contextualizing performance within practical applications, engineers can make informed decisions regarding component selection for their projects.
- Cost Analysis: Conduct a comparative cost analysis to elucidate the economic implications of choosing alternative power MOSFETs over the referenced model. Consider factors such as initial procurement cost, long-term maintenance expenses, and overall cost-effectiveness.
By undertaking this comparative analysis, we aim to empower engineers and designers with the knowledge necessary to make informed decisions when selecting power MOSFETs for their applications. Each alternative offers a unique combination of characteristics, and understanding these distinctions is paramount for optimizing performance, reliability, and cost-efficiency.