
Introduction:
Within the realm of electronic components, there exist various integrated circuits that play a significant role in the world of electrical engineering. One such device, the IR2106S, stands out for its exceptional performance and versatility. This article delves into the core aspects of this integrated circuit, exploring its functionality, features, and the benefits it offers to engineers and hobbyists alike.
Unveiling the All-Rounder:
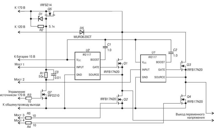
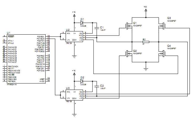
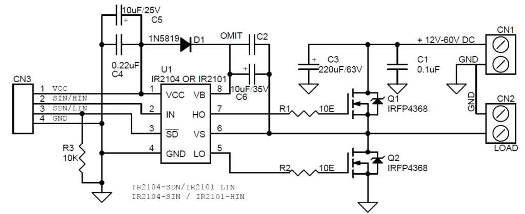
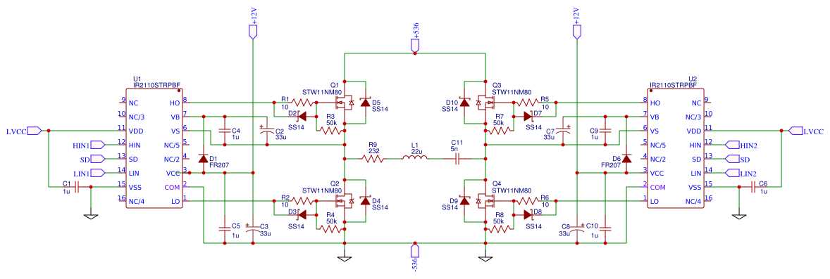
The IR2106S, also known as the IR2106, is a highly capable integrated circuit engineered to efficiently drive half-bridge and full-bridge topologies. It serves as a reliable gate driver that enables the effortless control of power MOSFETs and IGBTs, making it an indispensable tool in numerous applications where power conversion or inverted power supplies are required.
Powerful Features:
This integrated circuit boasts an array of impressive features that set it apart from its counterparts. The IR2106S offers a wide supply voltage range, ensuring compatibility with diverse power supply systems. Its high-speed gate driver circuitry allows for rapid switching, ensuring optimal performance and reducing switching losses. Furthermore, the IR2106S provides protection mechanisms such as under-voltage lockout (UVLO) and thermal shutdown, safeguarding the circuit from potential voltage fluctuations and overheating.
Conclusion:
The IR2106S integrated circuit proves to be an indispensable component in the realm of power electronics. With its exceptional performance, versatility, and comprehensive set of features, it establishes itself as a go-to choice for engineers seeking reliable and efficient gate driver solutions. Whether it is power conversion or inverted power supplies, the IR2106S delivers unparalleled results, making it an invaluable asset in various applications across industries.
Overview of the IR2106S IC and its functionalities

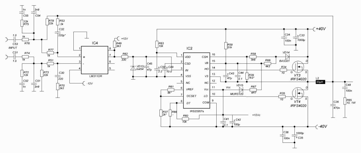
In this section, we will provide an overview of the IR2106S integrated circuit (IC) and explore its various functionalities. The IR2106S is a highly versatile IC that offers a wide range of applications in different electronic systems. It is designed to provide efficient control of high- and low-side gate drivers in bridge-tied load configurations.
One of the key features of the IR2106S IC is its ability to generate an output voltage with high and low voltage level shifting capability. This allows it to handle both high and low-side gate drive signals with ease. The IC also includes built-in high-speed level-shifting bootstrap diodes and bootstrap capacitors, eliminating the need for external components in many cases.
Furthermore, the IR2106S offers protection features such as undervoltage lockout (UVLO), overcurrent protection (OCP), and thermal shutdown (TSD). These features help safeguard the IC and the associated circuitry from potential damage due to voltage fluctuations, excessive current, or temperature exceedance.
Additionally, the IC incorporates a diagnostic feedback circuitry that provides fault indications in case of any abnormal conditions. This allows for easier troubleshooting and maintenance in the system.
With its high-speed operation, reliable performance, and robust protection features, the IR2106S IC is widely used in applications such as motor control, power inverters, lighting systems, and other power electronics systems. Its compact size and ease of integration make it a favored choice among electronic engineers and designers.
In summary, the IR2106S IC offers a comprehensive set of functionalities that enable efficient control and protection in bridge-tied load configurations. Its high-performance characteristics make it a valuable component in various electronic systems, ensuring reliable operation and enhanced system performance.
Key Features and Specifications of the IR2106S Datasheet

In this section, we will explore the noteworthy features and specifications of the IR2106S, a highly versatile and efficient integrated circuit. This datasheet aims to provide comprehensive information about the capabilities and performance of the IR2106S without delving into specific technical definitions.
Highly Efficient Performance

The IR2106S demonstrates exceptional efficiency in various applications, making it a suitable choice for a range of electronic devices. With its advanced circuitry design, this integrated circuit optimizes power consumption and minimizes heat dissipation, leading to improved overall performance and prolonged operational lifespan.
Versatile Functionality

Equipped with a wide range of functionalities, the IR2106S offers flexible options for multiple applications. Whether it is used in motor drive systems, power inverters, or other power electronic devices, this integrated circuit delivers superior performance and reliable operation. Its versatile nature allows for seamless integration into diverse electronic systems.
Robust Protection Features
The IR2106S incorporates robust protection features to safeguard connected devices and ensure safe operation. With its built-in short circuit protection, over-temperature protection, and under-voltage lockout, this integrated circuit offers reliable protection against potential damages, thus enhancing system reliability and durability.
Advanced Control Capabilities
The IR2106S provides advanced control capabilities, allowing for precise and accurate regulation of power devices. With its adjustable deadtime control and shutdown input, this integrated circuit enables the customization of power transmission and improves system performance, making it a preferred choice for precise power control applications.
In conclusion, the IR2106S is a highly capable integrated circuit that boasts efficient performance, versatile functionality, robust protection features, and advanced control capabilities. These key features and specifications make it an ideal choice for a wide range of power electronic applications, where reliability, flexibility, and efficiency are paramount.
An in-depth look at the important features and technical specifications of the IR2106S

When it comes to advanced electronic components, understanding their important features and technical specifications is vital for engineers and designers. In this article, we will dive deep into the intricacies of the IR2106S, a highly versatile and reliable component used in various applications.
Efficient Power Management

One of the notable features of the IR2106S is its efficient power management capabilities. With its advanced technology, this component enables efficient power conversion, allowing for optimal utilization of energy resources. Whether in industrial automation, motor control, or lighting systems, the IR2106S plays a crucial role in improving overall power efficiency.
Enhanced Protection Mechanisms

Another important aspect of the IR2106S is its comprehensive protection mechanisms. Equipped with various safety features, this component ensures reliable and secure operation by safeguarding against excessive voltage, overcurrent, and temperature fluctuations. The inclusion of these protection mechanisms not only enhances the longevity of the device but also increases system stability.
Signal Integrity and Precision Control
In addition to its power management and protection features, the IR2106S offers exceptional signal integrity and precision control. With its high-speed switching capability and precision timing control, this component guarantees accurate signal transmission and precise control of connected devices. This makes it suitable for applications where precise timing and signal integrity are critical, such as in communication systems and motor drives.
Conclusion:
The IR2106S stands as a remarkable electronic component, known for its efficient power management, enhanced protection mechanisms, and impressive signal integrity. With its versatile features and technical specifications, this component proves essential in a wide range of industries and applications.
Applications and Benefits of using the IR2106S in Electronic Systems

The IR2106S integrated circuit offers a wide range of applications and numerous benefits when incorporated into electronic systems. This versatile component plays a crucial role in various industries, providing reliable and efficient solutions for power management, motor control, and other electronic applications.
One of the key applications of the IR2106S is in power supply systems. Its advanced features, such as high voltage capability and fast switching speed, make it an ideal choice for designing robust and efficient power converters. Whether it’s in renewable energy systems, industrial equipment, or consumer electronics, the IR2106S enables precise control and regulation of power, ensuring stable and reliable operation.
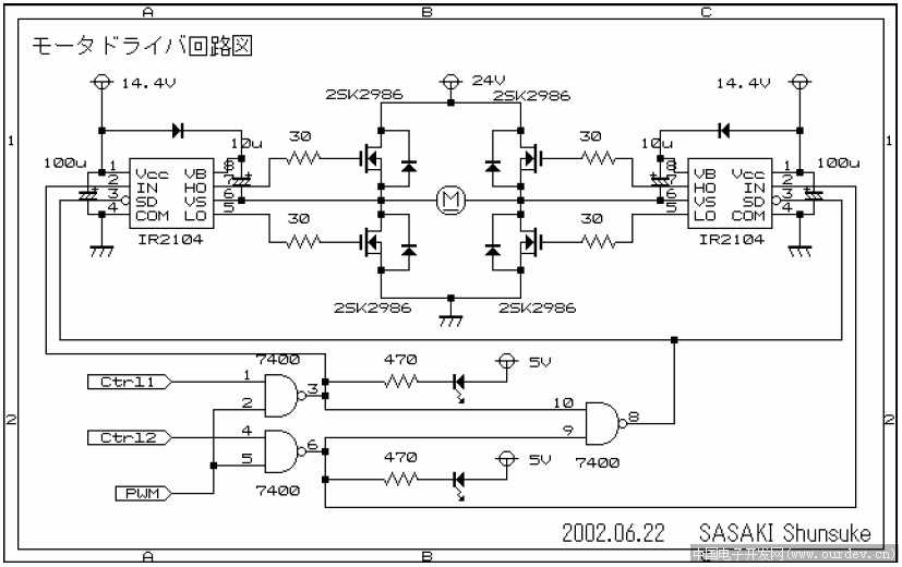
Another significant application of the IR2106S is in motor control circuits. With its built-in protection features and high current drive capability, this integrated circuit facilitates precise and efficient control of motors in various devices and systems. From industrial machinery to automotive applications, the IR2106S enables smooth and accurate motor control, enhancing overall system performance and extending the lifespan of the motors.
Furthermore, the IR2106S offers the advantages of improved system efficiency and reduced power losses. Its low on-resistance and high switching efficiency contribute to minimizing energy wastage and heat generation, resulting in higher system performance and cost savings. By utilizing the IR2106S in electronic systems, designers can achieve greater energy efficiency and meet the growing demand for eco-friendly solutions.
In addition to its applications in power management and motor control, the IR2106S also finds use in various other electronic systems. It can be employed in lighting systems, audio amplifiers, voltage regulators, and many more applications that require reliable and precise circuit control. With its compact size and compatibility with different electronic components, the IR2106S offers flexibility and ease of integration into a wide range of systems.
In summary, the IR2106S integrated circuit offers a multitude of applications and benefits in electronic systems. From power supply management to motor control, it enables efficient and reliable operation. Its high voltage capability, fast switching speed, and advanced features contribute to improved system efficiency, reduced power losses, and enhanced overall performance. Whether it’s in industrial equipment, automotive applications, or consumer electronics, the IR2106S proves to be a valuable component for achieving optimum circuit control and ensuring the longevity of electronic systems.
Exploring the various applications and advantages of incorporating the IR2106S into electronic devices

When it comes to enhancing the functionality and performance of electronic devices, the incorporation of the IR2106S proves to be highly beneficial. This versatile component boasts a range of applications and advantages, making it a popular choice among electronic engineers and designers.
Diversifying applications: The IR2106S can be utilized in an array of electronic devices, including power supplies, motor drives, inverters, and lighting systems. Its versatility allows it to cater to diverse needs and requirements, providing efficient solutions across different industries and sectors.
Improved efficiency: By incorporating the IR2106S, electronic devices can achieve higher efficiency levels. This is made possible through its advanced circuitry and optimized design, which minimizes power losses and maximizes energy utilization. As a result, devices equipped with the IR2106S can operate more effectively and consume less power.
Enhanced performance: The IR2106S enhances the overall performance of electronic devices by providing precise control and high-speed switching capabilities. Its advanced features enable devices to handle larger voltage and current loads, ensuring stable and reliable operation. Whether it’s achieving accurate motor control or regulating voltage levels, the IR2106S proves to be an invaluable component.
Protection and safety: Incorporating the IR2106S into electronic devices also helps to enhance protection and safety measures. Its comprehensive range of built-in features, such as short-circuit protection, undervoltage lockout, and thermal shutdown, safeguard the device against potential damage and ensure reliable operation under various conditions.
Compact and space-saving: The IR2106S is designed to be compact and space-saving, making it ideal for modern electronic devices with limited space. Its smaller footprint allows for more efficient utilization of available space, promoting compact and streamlined device designs without compromising on performance or functionality.
Overall, the incorporation of the IR2106S into electronic devices offers numerous advantages and opens up a world of possibilities for engineers and designers. Its versatility, efficiency, enhanced performance, protection features, and compact design make it a valuable component in the ever-evolving field of electronics.