
In today’s rapidly evolving world of electronic devices, manufacturers are constantly seeking innovative solutions to meet the ever-growing demands of consumers. One such breakthrough technology that has gained significant traction in recent years is the advanced power amplifier, also known as the Ic TDA7294. This cutting-edge electronic component combines power, precision, and versatility to deliver extraordinary audio performance across a wide range of applications.
Not merely a run-of-the-mill amplifier, the Ic TDA7294 offers a myriad of features and functionalities that set it apart from its counterparts. Its unique design and engineering allow for effortless integration into various systems, making it an indispensable tool for audio enthusiasts, hobbyists, and professionals alike.
This powerful amplifier harnesses the latest advancements in semiconductor technology to deliver optimal efficiency, ensuring exceptional sound quality with minimal power consumption. Its versatile nature allows it to excel in several applications, including home theater systems, car audio setups, DIY projects, and musical instrument amplification. With the Ic TDA7294, users can immerse themselves in a sensational audio experience like never before.
Equipped with a host of safety features and protection mechanisms, the Ic TDA7294 offers peace of mind to both users and manufacturers. Its built-in circuit safeguards against overheating, short-circuiting, and excessive voltage, ensuring the longevity and durability of the amplifier. With this level of reliability, audio enthusiasts can push boundaries and explore new frontiers of sound without any compromises.
Understanding the Specifications of the Ic tda7294

In order to fully comprehend the capabilities and performance of the highly regarded Ic tda7294, it is crucial to have a solid understanding of its specifications. These specifications provide valuable insights into the operating parameters and functionality of the integrated circuit, thereby enabling users to effectively utilize it in their electronic designs and audio systems.
One key specification to consider is the power output of the Ic tda7294, which directly determines its ability to deliver sound and drive speakers. By examining this specification, individuals can ascertain the maximum power output in different configurations and load conditions, allowing them to choose the appropriate system architecture and ensure optimal performance.
Another fundamental specification to evaluate is the input sensitivity of the Ic tda7294, which indicates the required input voltage or signal strength for the circuit to produce its full output power. This specification is essential for achieving the desired audio output level and ensuring compatibility with other components in the circuit, such as pre-amplifiers or sources.
Furthermore, the frequency response of the Ic tda7294 is a crucial specification that characterizes its ability to accurately reproduce a wide range of frequencies. This specification enables users to assess the circuit’s suitability for various audio applications, such as music playback or voice amplification, as well as gauge its performance at different frequency ranges.
Additionally, the total harmonic distortion (THD) specification reveals the amount of distortion introduced by the Ic tda7294 during signal amplification. A lower THD value signifies better audio fidelity and cleaner sound reproduction. Understanding this specification allows individuals to choose the appropriate circuitry and configuration to minimize distortion and achieve high-quality audio output.
Lastly, the thermal and electrical protection features of the Ic tda7294 are vital specifications to consider. These features safeguard the circuit from excessive heat, voltage surges, and short circuits, thereby ensuring its durability and reliability over extended periods of use. By understanding these specifications, users can implement appropriate heat dissipation and protection measures to safeguard the Ic and avoid potential damage.
In conclusion, a comprehensive understanding of the specifications of the Ic tda7294 is essential for designing and utilizing this integrated circuit effectively. By carefully analyzing and considering key specifications such as power output, input sensitivity, frequency response, THD, and protection features, individuals can tailor their designs and optimize the performance of their audio systems and electronic applications.
Application Circuits and Usage Examples for the Ic tda7294

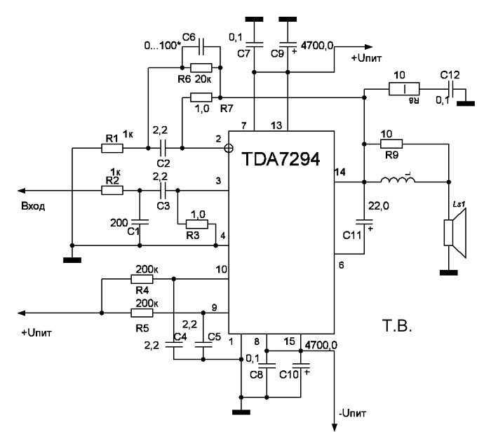
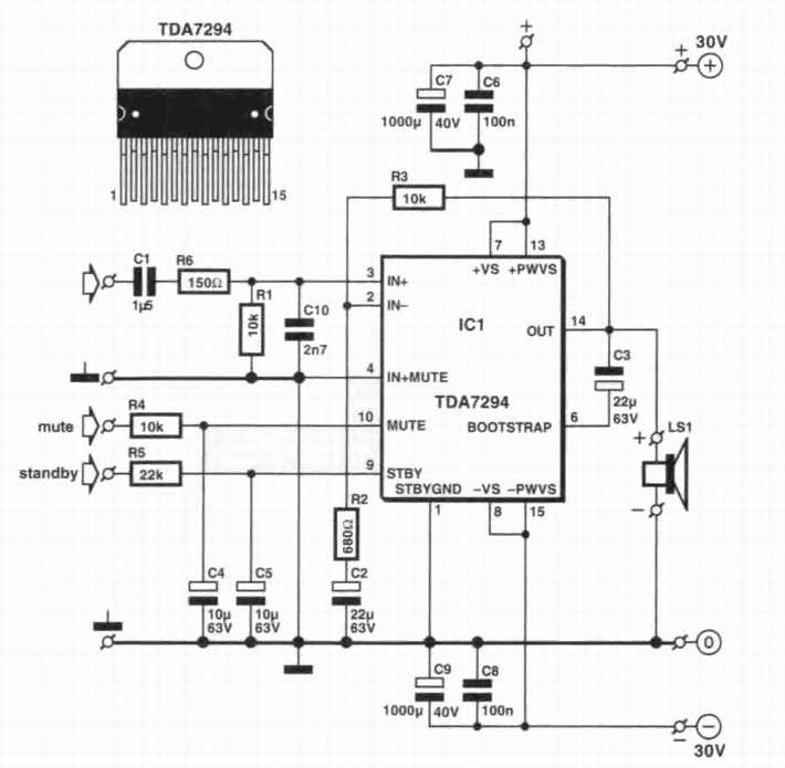
In this section, we will explore various application circuits and usage examples for the versatile IC tda7294. These circuits and examples showcase the flexibility and capabilities of this integrated circuit without delving into the technical details found in the datasheet. By examining practical implementations, we can gain a better understanding of the potential applications and benefits of using the tda7294.
1. Audio Amplifier Circuit

One of the primary applications of the tda7294 is as an audio amplifier. This IC provides high-quality audio amplification suitable for a range of audio systems, including home theater setups, music players, and sound systems. By connecting the tda7294 to the appropriate input and output devices, you can create a powerful amplifier to enhance your audio experience.
2. Subwoofer Amplifier Circuit

The tda7294 can also be used to build a subwoofer amplifier circuit. This circuit specifically focuses on amplifying low-frequency signals to produce deep, rich bass tones. By incorporating the tda7294 into a subwoofer amplifier design, you can enhance the low-end performance of your audio system and enjoy an immersive audio experience with enhanced bass response.
- Example 1:
• Connect the tda7294 to a suitable power supply and input source.
• Connect a subwoofer speaker to the output of the tda7294.
• Adjust the gain and frequency settings according to your preference.
- Example 2:
• Implement a crossover circuit to separate low-frequency signals for the tda7294.
• Connect a subwoofer speaker to the output of the tda7294, ensuring proper impedance matching.
• Adjust the crossover frequency and gain settings to achieve optimal bass reproduction.
These are just two examples of the numerous applications and usage scenarios for the tda7294. Its versatility and performance make it a popular choice for audio amplification and subwoofer circuits in various contexts. By exploring different implementation options and adapting the circuit to your specific needs, you can harness the full potential of the tda7294 in your audio projects.