
Unveiling the intricacies of a pivotal component
In the realm of electrical engineering and circuitry, certain components stand as unsung heroes, quietly orchestrating the flow of power and data. Delve into the realms of innovation, where the Hw-482 relay, a cornerstone of modern electronics, unveils its prowess. This exploration transcends mere technical specifications, delving into the nuanced realm of connectivity and control.
Embark on a journey through the intricate design and functionality of this device, uncovering its role in shaping the landscape of technological advancement. Through insightful analysis and detailed examination, gain a profound understanding of the mechanisms that drive our interconnected world.
Join us as we navigate through the labyrinthine pathways of electrical networks, shedding light on the significance of the Hw-482 relay in the grand tapestry of innovation.
Understanding the Hw-482 Relay: Key Features and Applications
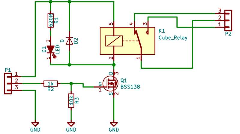
In this section, we delve into the intricacies of the remarkable Hw-482 relay, exploring its myriad functionalities and versatile applications. From its fundamental operating principles to its diverse utility across various industries, we unravel the essence of this sophisticated electronic component.
1. Operational Mechanism

Discover the inner workings of the Hw-482 relay, elucidating its mechanisms for signal transmission and control. Uncover how this device effectively manages electrical currents and signals, facilitating seamless communication within intricate circuitry.
2. Distinctive Features
- Explore the unique attributes that set the Hw-482 relay apart, such as its robust construction and reliable performance.
- Examine its resilience to environmental factors and its ability to withstand varying conditions, ensuring uninterrupted operation in diverse settings.
- Delve into its efficiency in managing power distribution and its compatibility with a range of voltage levels, offering unparalleled versatility.
3. Applications Across Industries

Witness the widespread utilization of the Hw-482 relay across diverse sectors, from automotive and aerospace to telecommunications and manufacturing.
- Explore its role in automotive systems, facilitating the seamless operation of essential components such as headlights, wipers, and fuel pumps.
- Uncover its significance in telecommunications infrastructure, where it serves as a vital component in signal routing and network management.
- Witness its integration into industrial automation processes, where it enables precise control over machinery and equipment, enhancing efficiency and productivity.
4. Future Prospects and Innovations
Anticipate the evolving landscape of relay technology and the potential advancements that may shape the future of the Hw-482 relay. From enhanced efficiency and miniaturization to expanded functionality, explore the possibilities that lie ahead in harnessing the full potential of this indispensable electronic component.
Exploring the Technical Specifications of the Hw-482 Relay
In this section, we delve into the intricate technical details encapsulated within the specification documentation of the Hw-482 relay. Here, we embark on a journey to unravel the nuanced intricacies and functionalities inherent to this electronic component. Through a meticulous examination of its characteristics and performance metrics, we aim to provide a comprehensive understanding of its operational capabilities and potential applications.
- Operating Parameters
- Electrical Specifications
- Mechanical Attributes
- Environmental Considerations
- Reliability Metrics
As we traverse through the technical specifications, we shall elucidate upon the fundamental operating parameters that dictate the functionality of the relay. Additionally, we shall explore the electrical specifications, shedding light on voltage ratings, current capacities, and impedance characteristics. Delving deeper, we shall inspect the mechanical attributes, including dimensions, mounting options, and contact arrangements, essential for integrating the relay into diverse electronic systems.
Moreover, our exploration extends to environmental considerations, addressing factors such as temperature tolerance, humidity resistance, and vibration resilience, crucial for reliable operation across varying conditions. Furthermore, we scrutinize reliability metrics, assessing factors like mean time between failures (MTBF) and operational lifespan, pivotal in determining the longevity and dependability of the Hw-482 relay in real-world scenarios.
Practical Implementation and Integration of the Hw-482 Component

Embarking on the practical journey of incorporating this electrical component into your system requires a nuanced approach that extends beyond the technical specifications found in its documentation. In this section, we delve into the pragmatic aspects of integrating and utilizing the Hw-482 relay, exploring its real-world application scenarios and the considerations essential for seamless integration.
Understanding Operational Context
Before delving into the intricacies of implementation, it is imperative to contextualize the operational environment where the Hw-482 component will be deployed. This encompasses diverse factors such as voltage requirements, environmental conditions, and the specific tasks it is intended to perform. By comprehensively understanding the operational context, one can tailor the integration process to ensure optimal performance and longevity.
Integration Strategies and Best Practices

Integration of the Hw-482 relay demands a meticulous approach, encompassing various stages from physical installation to software configuration. This section elucidates effective integration strategies and best practices garnered from practical experience, shedding light on potential challenges and offering insights to mitigate them. By adhering to these best practices, practitioners can streamline the integration process and harness the full potential of the Hw-482 component within their systems.