
Within the labyrinth of electronic circuits lies a diminutive yet formidable entity, denoted by the cryptic combination of letters and numbers: HC14 SMD datasheet. It is a testament to the intricacies of modern engineering, a marvel of miniaturization that conceals within its modest dimensions a wealth of functionality and potential.
As we delve into the realm of microelectronics, this enigmatic component emerges as a cornerstone of innovation, embodying the convergence of precision craftsmanship and cutting-edge technology. Its significance transcends its size, weaving itself intricately into the fabric of circuitry, where every connection, every voltage fluctuation, is imbued with purpose and meaning.
Embraced by engineers and enthusiasts alike, the HC14 SMD datasheet represents a nexus of creativity and pragmatism, a canvas upon which the aspirations of tomorrow are painted in the delicate strokes of solder and silicon. Within its confines, signals dance to the tune of binary symphonies, orchestrating a symphony of functionality that propels our digital landscape ever forward.
Harnessing the Potential of HC14 SMD Specifications

In the realm of electronic components, there exists a wealth of information that serves as the backbone for innovation and creation. Understanding the intricacies and nuances of these specifications unlocks a world of possibilities, empowering engineers and enthusiasts alike to unleash the full capabilities of their projects.
Delving into the specifications of the HC14 SMD component unveils a treasure trove of insights and guidelines, guiding individuals towards optimal utilization and integration within their designs. By deciphering the intricacies of these specifications, one can effectively harness the inherent power and efficiency of this component, driving forward the boundaries of technological advancement.
| Section | Content |
|---|---|
| Electrical Characteristics | Explore the electrical properties that define the behavior and performance of the HC14 SMD, enabling precise configuration and application in various circuitry. |
| Mechanical Dimensions | Gain insights into the physical dimensions and layout considerations essential for seamless integration within electronic assemblies, ensuring compatibility and efficiency. |
| Operating Conditions | Understand the environmental parameters and operating conditions under which the HC14 SMD thrives, optimizing reliability and longevity in diverse applications. |
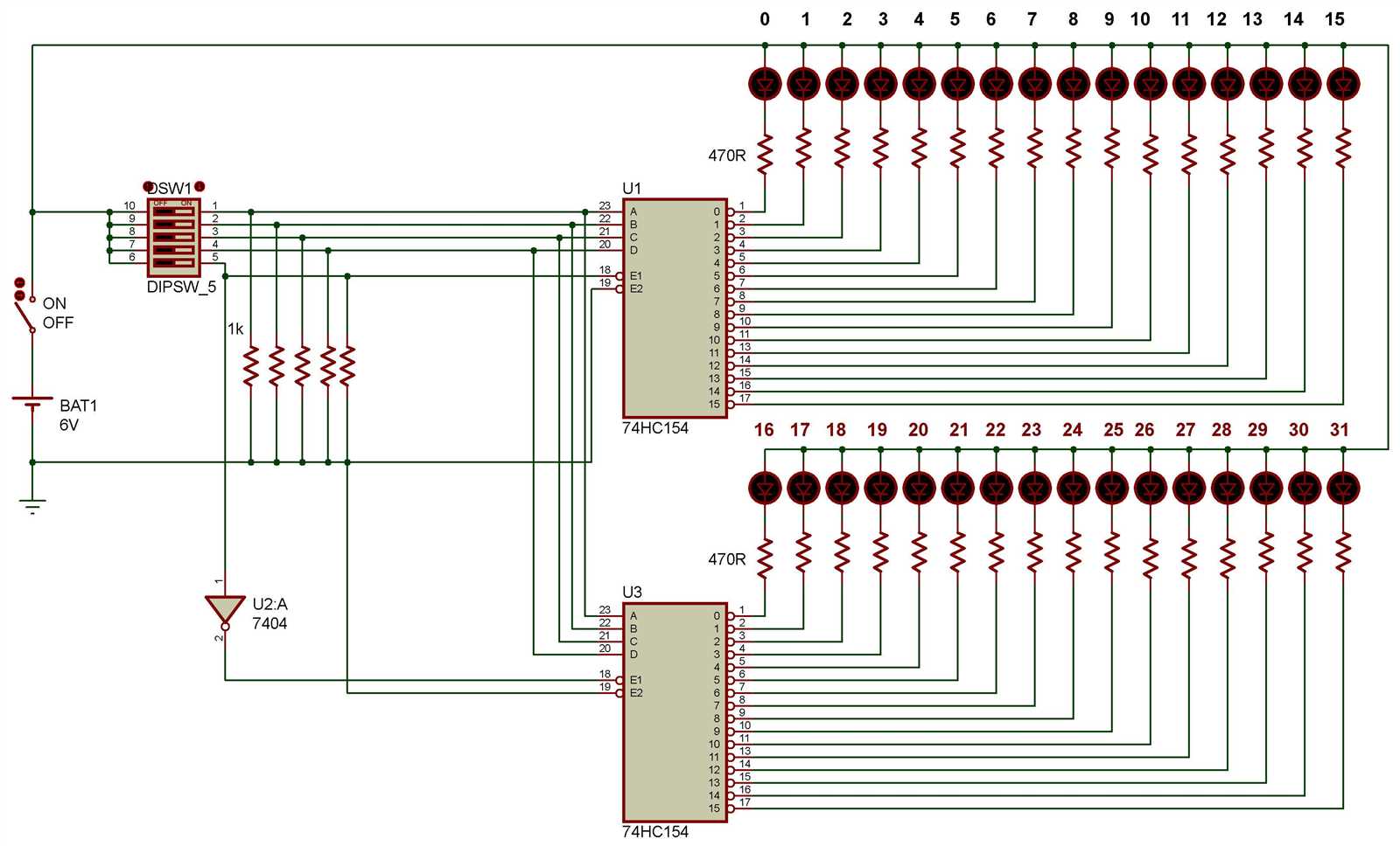
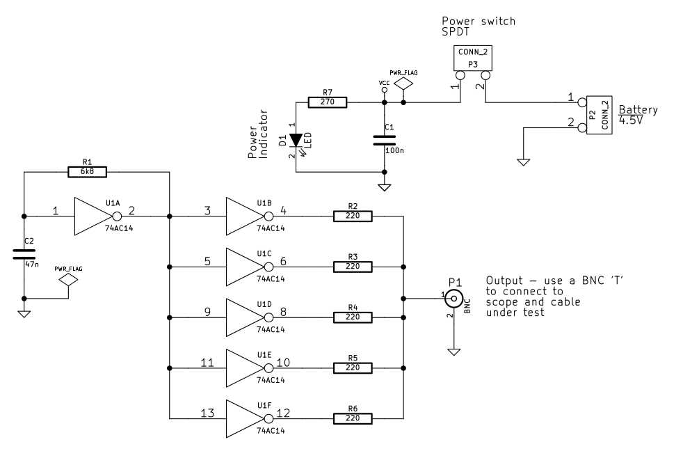
| Functional Diagram | Visualize the internal architecture and functional diagram of the HC14 SMD, fostering a deeper comprehension of its operational principles and capabilities. |
By leveraging the comprehensive insights provided within the HC14 SMD specifications, individuals can embark on a journey of innovation and discovery, pushing the boundaries of what is possible in the realm of electronics.
Understanding the Fundamentals

In this section, we delve into the essential concepts underlying the HC14 SMD datasheet. By exploring the foundational principles, we aim to provide a comprehensive grasp of the fundamental aspects crucial for navigating the intricate details.
Core Concepts

At the heart of the HC14 SMD datasheet lies a myriad of principles governing its functionality. These core concepts serve as the building blocks upon which the entire datasheet is structured, offering insights into its inner workings.
Key Principles

Understanding the basics entails unraveling the key principles that govern the HC14 SMD datasheet. These foundational ideas form the bedrock upon which more advanced comprehension is built, empowering individuals to decipher the intricacies with clarity and confidence.
Application Insights and Circuit Integration

Exploring the practical applications and seamless integration of cutting-edge electronic components, this section delves into the intricate synergy between circuitry design and functional insights. By dissecting the operational dynamics and harmonization within circuit configurations, this discourse navigates the realms of circuit integration with a keen eye on operational efficiencies and system optimization.
Understanding the nuanced interplay of electronic components fosters a holistic comprehension of circuit behavior and performance augmentation. Through meticulous examination of circuit integration methodologies, this segment elucidates the symbiotic relationship between component selection, circuit layout, and overall system functionality. Delving beyond mere technical specifications, it uncovers the intrinsic principles governing circuit behavior, thereby facilitating informed decision-making in design and implementation processes.
- Unveiling the intricacies of signal propagation within integrated circuits, this section elucidates the transformative impact of circuit integration on signal integrity and data transmission.
- Exploring the symbiotic relationship between power management and circuit integration, it underscores the pivotal role of efficient power distribution in optimizing system performance and energy consumption.
- Embarking on a journey through the realms of thermal management, this discourse navigates the challenges and solutions inherent in maintaining optimal operating temperatures within integrated circuits.
- Delving into the realm of electromagnetic compatibility (EMC), this segment unravels the critical importance of circuit integration in mitigating electromagnetic interference and ensuring operational robustness in diverse environments.
By elucidating the multifaceted dimensions of circuit integration and application insights, this section empowers engineers and enthusiasts alike to embark on a transformative voyage towards innovation and efficiency in electronic design.
Tips and Tricks for Enhancing Efficiency

Exploring the intricacies of maximizing performance and optimizing usage lies at the heart of this section. Discover insightful strategies and techniques to elevate your experience with electronic components.
1. Streamlining Operational Procedures

Efficiency thrives on meticulous attention to operational details. Learn how to fine-tune workflows and minimize wastage through smart practices and refined methodologies.
2. Enhancing Component Performance

Unlock the full potential of your components by implementing advanced strategies aimed at boosting performance. Discover innovative approaches to optimize functionality and achieve superior results.