
In the vast realm of wireless technology, where seamless connectivity is the name of the game, a revolutionizing marvel emerges: the Hc 06 connectivity solution. This innovative marvel, functioning as a wireless communication bridge, has redefined the standards of data transmission and revolutionized the way devices communicate with one another. With its remarkable versatility and impeccable performance, this groundbreaking solution has become an essential ingredient in countless electronic systems across various industries.
Marrying simplicity with power, the Hc 06 connectivity solution acts as the invisible force behind the scenes, facilitating the exchange of information between devices with unprecedented efficiency. Encased within a compact casing, this technological gem operates on an unyielding commitment to excellence, guaranteeing a seamless connection between disparate devices, fostering a harmonious ecosystem of technological innovation.
Equipped with cutting-edge capabilities, the Hc 06 harnesses the potential to establish connections spanning considerable distances, while maintaining a steadfast commitment to the preservation of data integrity. By utilizing advanced encryption algorithms and employing error-checking mechanisms, this ingenious solution allows for the secure and reliable transmission of data, ensuring that sensitive information remains confidential and payloads reach their intended destinations unscathed.
Enabling a seamless integration into existing systems, the Hc 06 boasts compatibility with an array of interfaces and presenting itself as an adaptable addition to any electronics project. With its effortless configuration process and comprehensive command set, this connectivity solution transcends the boundaries of conventionality, empowering engineers and enthusiasts alike to embark on new heights of technological innovation.
An exploration of the HC-06 wireless communication module and its functionality
The HC-06 device is a highly versatile wireless communication component that serves as a bridge between various electronic devices, enabling seamless data transmission and connectivity. This article aims to delve into the essential features and capabilities of the HC-06 module, presenting a comprehensive overview of its potential applications and benefits.
1. Effortless Pairing and Establishing Connections

The HC-06 module simplifies the process of establishing wireless connections between devices by offering a straightforward pairing mechanism. This functionality allows for seamless communication between devices, eliminating the need for complex setup procedures.
2. Reliable and Stable Data Transmission

One of the key strengths of the HC-06 module lies in its ability to ensure reliable and stable data transmission. With its Bluetooth technology and robust communication protocols, this module guarantees high-quality data transfer, resulting in a seamless and uninterrupted user experience.
| Feature | Description |
|---|---|
| Long-range Connectivity | The HC-06 module boasts an impressive wireless range, enabling communication over long distances without signal degradation. |
| Low Power Consumption | With its optimized power management system, the HC-06 module offers excellent energy efficiency, leading to prolonged battery life for connected devices. |
| Easy Integration | The HC-06 module is designed to be easily integrated into various electronic devices, providing seamless compatibility and extending their wireless capabilities. |
| Flexible Communication Modes | Whether it’s the widely used serial communication mode or the transparent mode for specific requirements, the HC-06 module offers versatile options to suit different communication needs. |
In conclusion, the HC-06 module is a powerful wireless communication component that bridges the gap between electronic devices, offering effortless pairing, reliable data transmission, and an array of features to enhance connectivity. Its long-range capabilities, low power consumption, easy integration, and versatile communication modes make it an excellent choice for a wide range of applications.
Understanding the HC-06 Bluetooth Module Datasheet

The HC-06 Bluetooth module datasheet contains vital information about the technical specifications, features, and functionality of this wireless communication device. By comprehending the details present in the datasheet, users can gain a deeper understanding of how the module operates, enabling them to effectively utilize its capabilities in various applications.
Within the datasheet, the document provides a comprehensive overview of the characteristics of the HC-06 Bluetooth module, highlighting its key attributes, such as its communication range, power requirements, and compatibility with different communication protocols. Additionally, it details the various modes and profiles supported by the module, offering insight into its potential for different use cases.
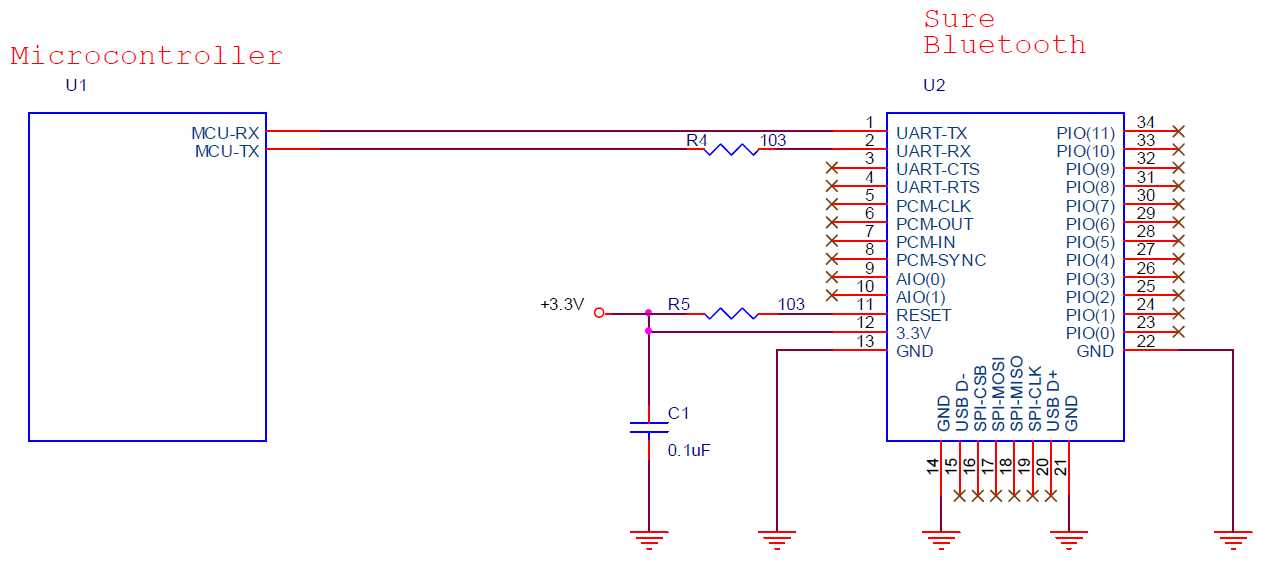
A significant section of the datasheet is dedicated to outlining the pinout configuration of the HC-06 Bluetooth module. This pinout diagram illustrates the precise arrangement of the module’s pins, each of which serves a specific purpose in facilitating communication, power supply, and control. Understanding this pinout configuration is crucial for correctly connecting and integrating the module into different electronic systems and projects.
Furthermore, the datasheet provides detailed instructions on how to configure and operate the HC-06 Bluetooth module. This includes information on setting up the module for different communication modes, establishing a connection with other Bluetooth devices, and managing the module’s various settings and parameters. Knowing how to navigate these configuration options is fundamental in leveraging the full potential of the HC-06 module.
Lastly, the datasheet presents valuable insights into the module’s performance and limitations. It includes details on signal strength, data transfer rates, and power consumption, providing users with realistic expectations and allowing them to optimize their designs accordingly. Understanding these performance characteristics helps in designing robust and efficient systems that make the most efficient use of the HC-06 Bluetooth module.
| Key Features | Pinout Configuration | Configuration and Operation | Performance and Limitations |
|---|---|---|---|
| Communication range | Pinout diagram | Setting up module modes | Signal strength |
| Power requirements | Precise pin arrangement | Establishing connections | Data transfer rates |
| Compatibility with protocols | Pin function details | Managing settings | Power consumption |
A comprehensive guide to interpreting the information in the datasheet

Understanding the data provided in a datasheet can be a daunting task, especially when dealing with complex electronic components. This guide aims to assist you in navigating through the vast array of information and terminology often used, without directly referring to specific terms. By utilizing various synonyms and explanations, you will gain a better understanding of how to interpret the specifications and technical details presented in the datasheet.
Gaining a holistic understanding:
Before delving deep into the technical specifications, it is important to grasp the overall concept and purpose of the device being described. By forming a coherent mental picture of the intended functionality, you will be better equipped to comprehend the detailed information provided.
Deciphering the terminology:
Datasheets often contain technical jargon and specific terminology that may seem confusing at first. By carefully studying the context and using synonyms, you can unravel the meanings behind the terms used. Pay attention to indicators of performance, characteristics, limitations, and requirements to deduce the implications and functionalities of the component.
Analyzing the specifications:
Specifications are an essential part of a datasheet and provide vital information about the capabilities and limitations of the component. Look for descriptors such as ranges, thresholds, and tolerances, as they offer insights into the device’s performance and compatibility with other systems. Make use of synonyms and explanatory phrases to gain a clear understanding of each specification.
Interpreting graphs and charts:
Data presented in graphical form can be highly informative but may also be overwhelming. Analyze the axes, labels, and legends to identify the variables being measured. Observe the trends and patterns displayed, and consult the corresponding text for insights into the significance of the graphical representation.
Utilizing supplementary information:
Datasheets often provide additional resources, such as application notes and reference designs. These supplementary materials offer practical insights and examples of how to utilize the component effectively. Pay close attention to any recommendations, guidelines, or best practices, as they can greatly enhance your understanding and implementation of the device.
In conclusion, mastering the art of interpreting datasheets requires patience and diligence. By adopting a comprehensive approach, utilizing synonyms, and delving into the provided information, you can unlock the valuable knowledge hidden within datasheets and effectively apply it to your specific project or application.
Applications and Integration of HC-06 Bluetooth Module

The HC-06 Bluetooth module provides a wide range of applications and seamless integration options for various electronic devices. This section explores the diverse uses and potential functionalities of the HC-06 module.
1. Wireless Communication: The HC-06 module enables wireless communication between electronic devices, eliminating the need for physical connections. By establishing a Bluetooth connection, devices can effortlessly exchange data and commands, enabling flexible and efficient control over various applications.
2. Internet of Things (IoT) Integration: The HC-06 module plays a crucial role in integrating IoT devices and systems. With its reliable Bluetooth connectivity, the module allows seamless communication between IoT devices, enabling data exchange, remote control, and real-time monitoring, enhancing the functionality and connectivity of IoT solutions.
3. Home Automation: HC-06 module integration facilitates home automation solutions by enabling wireless communication between smart devices. By connecting sensors, actuators, and controllers via Bluetooth, users can control and monitor various aspects of their homes, such as lighting, temperature, security systems, and more.
4. Robotics and Automation: The HC-06 module can be integrated into robotics and automation systems, providing wireless control and communication capabilities. By connecting the module to microcontrollers or development boards, robotics projects can be enhanced with wireless capabilities, enabling remote control and advanced functionality.
5. Wearable Technology: With its compact size and low power consumption, the HC-06 module is suitable for integration into wearable devices. By enabling Bluetooth connectivity, wearable devices such as fitness trackers, smartwatches, and healthcare monitoring devices can communicate with smartphones or other devices wirelessly, expanding their usability and features.
6. Automotive Applications: The HC-06 module can be employed in automotive applications, enabling wireless connectivity and communication. By integrating the module into car stereo systems, hands-free calling functionality can be enabled, allowing users to make and receive calls without touching their smartphones while driving.
| Applications | Features |
|---|---|
| Wireless Communication | Efficient data exchange and command transmission |
| Internet of Things (IoT) Integration | Seamless connectivity between IoT devices |
| Home Automation | Control and monitor home devices remotely |
| Robotics and Automation | Wireless control and communication for robotics projects |
| Wearable Technology | Enhanced functionality and wireless connectivity for wearable devices |
| Automotive Applications | Hands-free calling and wireless integration in car systems |
Exploring the various ways to employ the HC-06 wireless communication unit for diverse projects

In the realm of electronic components, the HC-06 wireless communication unit presents an unparalleled opportunity for innovation and versatility. With its seamless integration capabilities and reliable connectivity, this module offers a multitude of possibilities for diverse projects.
When considering the potential applications of the HC-06 module, the realm of robotics immediately comes to mind. With its ability to establish wireless communication, the HC-06 module can facilitate real-time control and monitoring of robotic systems, enabling autonomous operations and enhancing the overall functionality of these machines. Moreover, the module’s versatility allows for seamless integration with other electronic components, such as sensors and actuators, further expanding the range of possibilities.
Another realm where the HC-06 module shines is home automation. Through its wireless capabilities, the module can serve as a bridge between various devices and systems within a smart home setup. By designing a custom application, users can control and monitor lighting, temperature, security systems, and much more, all from the convenience of their smartphones or other devices. The HC-06 module’s reliability and range make it an ideal choice for such applications, ensuring seamless connectivity throughout the home.
Moving beyond these realms, the HC-06 module can also find applications in the field of healthcare. With the module’s ability to transmit data wirelessly, it can serve as a vital tool in remote patient monitoring systems. By integrating the module with various medical sensors, healthcare professionals can receive real-time data on a patient’s vital signs, enabling prompt intervention when necessary. Furthermore, the module’s low power consumption makes it suitable for wearable devices, providing continuous monitoring with minimal battery drain.
In summary, the HC-06 wireless communication unit presents a vast array of possibilities for various projects. From robotics to home automation to healthcare, this module has the potential to revolutionize the way we interact with and control our surroundings. Its seamless integration capabilities and reliable connectivity make it a valuable component for any innovative and forward-thinking project.