
Explore the infinite possibilities of seamless wireless communication with the revolutionary Hc 05. Imagine a world where devices effortlessly connect and exchange information, free from the constraints of wires and cables. In this era of technological advancements, Bluetooth modules like Hc 05 prove to be indispensable in creating a network of interconnected devices, enabling a diverse range of applications and opportunities.
From connecting your smartphone to your car’s audio system, to exchanging data between your laptop and a remote medical device, Hc 05 offers a reliable and efficient solution. Its versatile nature makes it a valuable asset in the realms of home automation, wearable technology, and even industrial automation. With Hc 05, the possibilities are truly endless, limited only by your imagination.
Unlocking the true potential of Bluetooth communication is at the heart of Hc 05’s design. Equipped with the latest Bluetooth technology, this module allows for seamless pairing and secure data transfer with a wide range of devices. Whether you are designing a smart home system or developing a cutting-edge IoT (Internet of Things) application, Hc 05 provides the reliability and flexibility you need.
Effortless connectivity and robust data transfer are just a glimpse of what Hc 05 has to offer. Its compact size and low power consumption make it an ideal choice for both mobile and battery-powered applications. The module’s compatibility with various microcontrollers and development platforms further enhances its usability, allowing developers to seamlessly integrate it into their projects and prototypes.
Are you ready to delve into the world of Hc 05 and unleash the true potential of Bluetooth communication? Join us as we explore the features, capabilities, and applications of this powerful module, empowering you to revolutionize the way devices connect and communicate in the digital age.
Understanding the HC-05 Datasheet: A Comprehensive Overview

When working with the HC-05 module, it is essential to have a clear understanding of its technical specifications and capabilities. This article aims to provide a thorough overview of the HC-05 module, exploring its features, functionality, and potential applications.
1. Introduction: Exploring the HC-05 Bluetooth Module
- An introduction to the HC-05 module and its role in wireless communication.
- An overview of the module’s importance in various electronic projects.
- Highlighting the advantages of using the HC-05 module in Bluetooth-enabled devices.
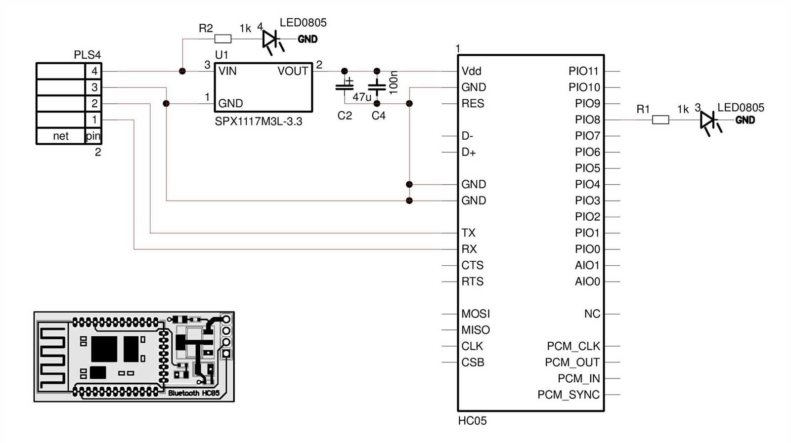
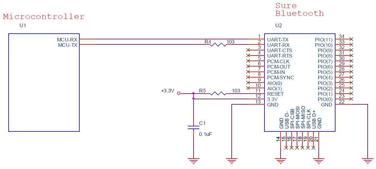
2. Pin Configuration: Understanding the HC-05 Connections
- A detailed explanation of the pinout diagram and the purpose of each pin.
- Exploring the different pins’ functionalities, including power supply, ground, and data communication.
- Discussing the significance of each pin’s position and type of signal.
3. HC-05 Modes: Discovering the Different Operating Modes
- An overview of the various operating modes of the HC-05 module.
- Understanding the difference between the master and slave modes.
- Exploring the implications and applications of each mode in different scenarios.
4. AT Commands: Configuring the HC-05 Module
- An in-depth explanation of the AT command set supported by the HC-05 module.
- Understanding how to configure and control the module using these AT commands.
- Highlighting some commonly used AT commands and their practical applications.
5. Communication Protocol: Interfacing with Other Devices
- Discovering the communication protocols supported by the HC-05 module.
- Exploring how the HC-05 can interface with different microcontrollers and devices.
- Understanding the process of establishing a stable and reliable connection with other Bluetooth-enabled devices.
6. Troubleshooting: Overcoming Common Issues
- A comprehensive guide on troubleshooting common problems encountered with the HC-05 module.
- Providing helpful tips and techniques to resolve connectivity, configuration, and compatibility issues.
- Addressing common misconceptions and clarifying doubts related to the HC-05 module.
Conclusion
By having a detailed understanding of the HC-05 datasheet, its pin configuration, operating modes, AT commands, and communication protocols, you will be well-equipped to integrate this versatile Bluetooth module into your projects. This comprehensive overview aims to empower you with the knowledge necessary to harness the full potential of the HC-05 module.
Key specifications and features of the HC-05

In this section, we will explore the important specifications and features of the HC-05, a popular Bluetooth module. This module offers a wide range of functionalities for wireless communication and is commonly used in various applications.
Specifications
The HC-05 Bluetooth module operates on the widely used Bluetooth version 2.0 protocol, providing a stable and efficient connection. It has a working voltage range of 3.3V to 5V, making it compatible with a wide range of microcontrollers and devices.
With its small size and low power consumption, the HC-05 is an ideal choice for projects where space and energy efficiency are crucial. It also has a transmission range of up to 10 meters, ensuring reliable connectivity over short distances.
Features

The HC-05 offers a range of features that make it a versatile module for wireless communication. It supports the Serial Port Profile (SPP), allowing for easy integration with microcontrollers and other devices.
One of the key features of the HC-05 is its ability to function in both Master and Slave modes, giving users flexibility in setting up their communication network. It also supports automatic pairing, simplifying the connection process.
| Feature | Description |
|---|---|
| Bluetooth Version | 2.0 |
| Working Voltage | 3.3V to 5V |
| Transmission Range | Up to 10 meters |
| Power Consumption | Low power consumption |
| Modes | Master and Slave modes supported |
| Profile Support | Serial Port Profile (SPP) |
| Pairing | Automatic pairing support |
The HC-05 module is widely used in applications such as wireless control systems, data transmission, robotics, and more. Its reliable performance, ease of use, and range of features make it a popular choice among developers and hobbyists alike.
Step-by-step guide on setting up and using the HC-05 module

Are you looking to incorporate the HC-05 module into your project but unsure where to start? This step-by-step guide will walk you through the process of setting up and utilizing the HC-05 module to its full potential.
1. Familiarize Yourself with the HC-05 Module

Before diving into the setup process, it is important to understand the basics of the HC-05 module. This Bluetooth module allows for wireless communication between devices and is commonly used for applications such as wireless control of robots, data transfer between devices, and much more. It operates on the Serial Port Profile (SPP) that enables easy communication with microcontrollers or other devices.
2. Hardware Setup

To begin using the HC-05 module, you need to establish the necessary hardware connections. This typically involves connecting the module’s VCC and GND pins to the appropriate power supply, as well as connecting the module’s TX and RX pins to the corresponding pins on your microcontroller or other device. Refer to the datasheet or pinout diagram of the HC-05 module for specific instructions on establishing the hardware connections.
Once the connections are made, ensure that the module is properly powered and ready for setup.
3. Software Configuration

Now that the hardware setup is complete, it is time to configure the HC-05 module using software. This involves entering the AT command mode, where you can send specific commands to the module to configure its settings.
Start by establishing a serial connection between your device and the HC-05 module. Use a serial terminal program or your preferred programming language to send commands to the module.
To enter AT command mode, send the command “AT” to the module. If successful, the module will respond with an “OK” message. From here, you can begin configuring various parameters such as the module’s name, baud rate, and pairing mode using specific AT commands.
4. Testing and Troubleshooting

After configuring the HC-05 module, it is important to test its functionality and ensure everything is working as expected. Use your device or microcontroller to establish a Bluetooth connection with the module and verify that data can be successfully transmitted and received.
If you encounter any issues or difficulties during the setup or testing process, refer to online resources or forums where you can find solutions to common problems or seek assistance from the community.
By following this step-by-step guide, you should now have a good understanding of how to set up and use the HC-05 module for your specific project or application. Experiment and explore the versatility of the module to unleash its full potential in your projects!