
Are you looking for a powerful and multifunctional component to enhance the connectivity capabilities of your devices? Look no further than the GL850G. This cutting-edge microchip offers a wide range of features and functionalities that will take your devices to the next level.
With its advanced design and compact size, the GL850G is the perfect solution for integrating various peripherals into your devices. Whether you need to connect multiple USB ports, expand the storage capacity, or enhance the power management, this versatile microchip has got you covered.
The GL850G boasts a comprehensive range of features, including high-speed data transfer, efficient power delivery, and seamless device interaction. Equipped with the latest technological advancements, this microchip ensures optimal performance and reliability, making it an ideal choice for a diverse range of applications.
Designed with compatibility and ease of use in mind, the GL850G supports multiple operating systems and is compatible with various USB standards. Its plug-and-play functionality enables effortless integration into existing devices, allowing you to streamline your operations and improve user experience.
Discover the endless possibilities that the GL850G brings to your devices. Unlock the true potential of connectivity and take your technology to new heights with this exceptional microchip. Get ready to revolutionize the way your devices interact and empower your users with enhanced capabilities and convenience.
Overview of the GL850G Datasheet

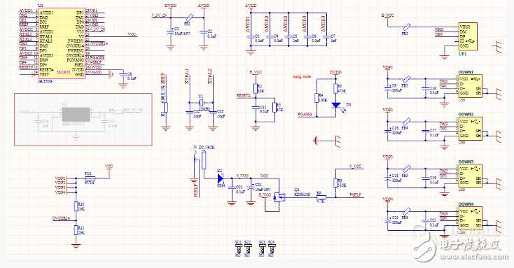
In this section, we will provide an overview of the datasheet for the GL850G, a versatile USB 2.0 hub controller that offers high-speed, reliable connectivity for various devices. This overview will give you a general understanding of the key features and functionality provided by this component, without delving into specific technical details.
Key Features
- Efficient and reliable USB 2.0 hub controller
- Supports multiple downstream ports for connecting various devices
- Offers high-speed data transfer rates
- Includes built-in transaction translator for compatibility with USB 1.1
- Supports self-powered or bus-powered operation
- Provides over-current detection and protection
Functionality

The GL850G enables efficient and seamless USB connectivity by acting as a hub controller. It allows multiple USB devices to be connected to a single upstream port, expanding the number of available USB ports on a host system. This enables easy plug-and-play connectivity for devices such as keyboards, mice, printers, external hard drives, and more.
With its high-speed data transfer capability, the GL850G ensures quick and reliable data exchange between devices. It also incorporates a transaction translator, allowing for compatibility with USB 1.1 devices. This makes it a versatile solution for both legacy and modern USB devices.
The GL850G supports both self-powered and bus-powered operation, giving flexibility in various scenarios. Additionally, it includes over-current detection and protection mechanisms to safeguard connected devices and the hub controller itself from potential damage caused by excessive power usage.
Overall, the GL850G offers a comprehensive set of features and functionality to enable efficient USB connectivity for a wide range of devices. Its high-speed data transfer rates, compatibility with USB 1.1 devices, and protection mechanisms make it an ideal choice for various applications requiring reliable USB connectivity.
Understanding the GL850G USB 2.0 Hub Controller
When it comes to USB connectivity, the GL850G USB 2.0 Hub Controller is an essential component that enables efficient data transfer and connectivity for various devices. This powerful hub controller is designed to enhance the overall performance of USB 2.0 devices, providing seamless and reliable communication between multiple peripherals.
With its advanced features and capabilities, the GL850G USB 2.0 Hub Controller is the perfect solution for expanding USB connectivity options. This controller enables users to connect multiple USB devices to a single host, while ensuring high-speed data transfer rates for efficient and reliable operation.
|
Enhanced Data Transfer: |
The GL850G USB 2.0 Hub Controller employs advanced technology that optimizes data transfer between devices, ensuring fast and reliable communication. With its high-speed USB 2.0 interface, this controller maximizes performance and minimizes latency, allowing for seamless data transfer. |
|
Flexible Connectivity: |
Featuring multiple downstream ports, the GL850G USB 2.0 Hub Controller allows for flexible connectivity options. Users can easily connect various USB devices, such as keyboards, mice, external storage devices, and more, to a single host, enhancing convenience and productivity. |
|
Power Management: |
The GL850G USB 2.0 Hub Controller incorporates power management features that efficiently regulate the power supply to connected devices. This ensures optimal power usage, preventing overloading and increasing the overall lifespan of devices. |
|
Smart Charging: |
Equipped with smart charging technology, the GL850G USB 2.0 Hub Controller intelligently detects and adjusts the power output to connected devices. This enables efficient charging of smartphones, tablets, and other USB-powered devices, providing quick and reliable charging options. |
In conclusion, the GL850G USB 2.0 Hub Controller is a versatile and efficient solution for expanding USB connectivity options. With its advanced features and capabilities, this controller ensures fast and reliable data transfer, flexible connectivity, optimized power management, and smart charging capabilities, making it an essential component for seamless USB connectivity.
Features and Specifications of the GL850G
In this section, we will explore the various features and specifications of the GL850G, a versatile and high-performance USB 2.0 hub controller. This component offers an array of functionalities and capabilities, making it an ideal choice for a wide range of applications. Let’s delve into its key features and specifications.
1. High-Speed USB 2.0 Hub Controller

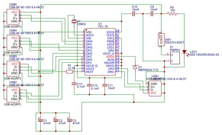
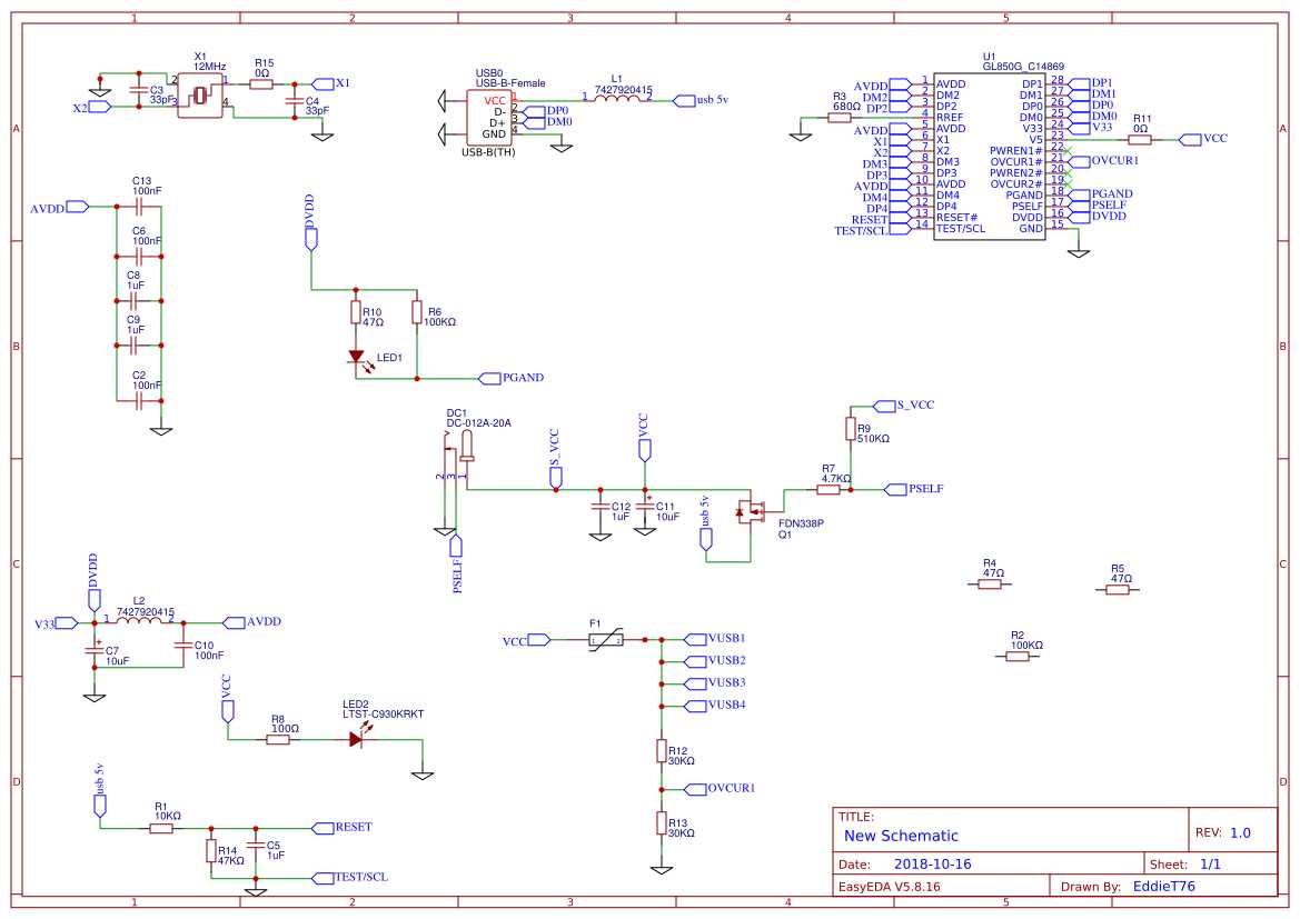
The GL850G acts as a hub controller that enables the connection of multiple USB devices to a single USB port. It supports USB 2.0, a widely used standard for data transfer and power supply, which ensures high-speed and efficient communication between devices.
2. Multiple Downstream Ports
With the GL850G, you can expand the number of available USB ports on a device. This controller supports up to four downstream ports, allowing simultaneous connectivity for multiple USB devices such as keyboards, mice, printers, and external storage devices.
3. Advanced Power Management
This USB hub controller incorporates advanced power management features, including individual power switching and over-current protection for each downstream port. This ensures the safe and efficient operation of connected devices, protecting them from power-related issues.
4. Built-in USB Charger Detection

The GL850G features built-in USB charger detection, enabling it to distinguish between USB devices and portable devices requiring charging. This functionality allows it to provide the appropriate power output for charging smartphones, tablets, and other compatible devices.
5. Flexible Configuration Options
With various configuration options available, the GL850G provides flexibility and customization to suit different application requirements. It offers options for port swap, non-removable port, and port mapping, allowing system designers to optimize the USB hub setup for their specific needs.
Specifications:

- Supports USB 2.0 Full-Speed (12 Mbps) and High-Speed (480 Mbps) modes
- Four downstream ports with individual power control and over-current protection
- Integrated 3.3V regulator and power MOSFETs for enhanced power management
- Supports USB charger detection for multiple charging profiles
- Compatible with various operating systems and USB devices
Overall, the GL850G stands out as an efficient and feature-rich USB hub controller that provides reliable and high-speed connectivity for multiple USB devices. Its advanced power management capabilities and flexible configuration options make it an excellent choice for various applications in need of USB expansion and connectivity.
Applications and Benefits of the GL850G USB 2.0 Hub Controller
The GL850G USB 2.0 Hub Controller offers a wide range of applications and benefits that make it a valuable component in various electronic devices. This versatile controller enables seamless connectivity, efficient data transfer, and improved functionality for devices equipped with USB 2.0 ports.
Improved Connectivity
The GL850G Hub Controller enhances connectivity by providing multiple USB 2.0 ports in a single device. With its ability to expand the number of USB ports, this controller allows users to connect multiple peripherals to their devices simultaneously.
Efficient Data Transfer
Equipped with advanced technology, the GL850G ensures high-speed data transfer rates between devices. This results in reduced data transfer times and improved overall performance. Whether it is transferring large files or streaming multimedia content, the GL850G promotes efficient data transfer, enhancing the user experience.
The GL850G is also designed to minimize latency and provide stable connections, ensuring reliable data transfer without interruptions or dropouts. This is particularly beneficial in applications where real-time data exchange or high-speed synchronization is required.
Enhanced Functionality
Beyond ensuring seamless connectivity and efficient data transfer, the GL850G also enhances the functionality of devices by supporting various features. These include power management capabilities, such as individual port power control and low-power modes that help conserve energy and extend battery life.
Additionally, the GL850G supports USB charging, enabling users to charge their devices through the hub controller without the need for separate chargers or adapters. This feature is particularly useful in scenarios where limited power outlets or USB ports are available.
In conclusion, the GL850G USB 2.0 Hub Controller offers a multitude of applications and benefits that enhance connectivity, enable efficient data transfer, and improve the functionality of electronic devices. By providing expanded USB connectivity, high-speed data transfer, and supporting various features, the GL850G is a valuable component for numerous applications in the electronics industry.