
Delving into the intricate intricacies of a certain small-scale audio component, this exposition endeavors to illuminate the multifaceted facets of amplification artifacts. Within the realm of signal transduction and reception, this element, often overlooked yet pivotal, serves as a conduit for auditory transmission. Through meticulous examination and scrutiny, we embark on a journey to uncover the enigmatic nature of this technological marvel.
In an endeavor to decipher the enigmatic intricacies, this discourse endeavors to navigate through the labyrinthine complexities inherent within the realm of audio amplification. Serving as a pivotal intermediary, this diminutive device facilitates the transformation of acoustic waves into electrical signals, a fundamental process in contemporary audio technology. Through the lens of scrutiny and exploration, we aim to unravel the veiled mysteries encapsulated within its form and function.
Embark on a voyage through the subtle nuances of signal processing, as we unravel the cryptic veil shrouding this diminutive yet indispensable component. Within the tapestry of audio engineering, its role transcends mere functionality, embodying a fusion of artistry and precision engineering. Prepare to delve deep into the heart of amplification technology, where each whispering waveform holds the promise of sonic revelation.
Understanding Documentation for Electret Microphones

In the realm of sound capture devices, comprehending the intricacies of technical documentation is paramount. Exploring the details provided in spec sheets and technical documents for electret microphones unveils a wealth of critical insights. Delving into these materials offers a comprehensive understanding of the performance, characteristics, and specifications of these sound-capturing marvels.
The Anatomy of Specifications

Within the plethora of technical data lie crucial details that decipher the operational nuances of electret microphones. These documents encapsulate a myriad of parameters, ranging from frequency response and sensitivity to signal-to-noise ratio and impedance. By dissecting each specification meticulously, one can discern the nuanced performance metrics that define the capabilities of these miniature audio sensors.
Deciphering Performance Metrics

Through careful scrutiny, it becomes evident that these documents serve as blueprints for understanding the operational behavior of electret microphones. Performance metrics such as dynamic range, distortion levels, and directional sensitivity patterns paint a vivid picture of the microphone’s performance under various conditions. By unraveling the significance of each metric, one can grasp the nuanced intricacies that govern the functionality and versatility of electret microphones.
The Anatomy of Electret Microphones: Key Components and Specifications

In the realm of acoustic technology, a profound symphony emerges from the intricate orchestration of various components within the framework of electret microphones. Delving into the essence of these devices unveils a tapestry woven with nuanced intricacies, where every element plays a pivotal role in capturing and transducing sound waves into electrical signals. This section embarks on a journey through the fundamental constituents and essential specifications that define the prowess of these remarkable audio transducers.
1. Diaphragm:

At the heart of the electret microphone lies the diaphragm, a delicate membrane poised to oscillate in harmony with the fluctuations of sound waves. Crafted from materials with exceptional flexibility and durability, the diaphragm serves as the primary interface between acoustic energy and electrical signals, translating the intricacies of sound into palpable voltage variations.
2. Backplate:

Standing in steadfast opposition to the diaphragm, the backplate forms an indispensable counterpart in the electroacoustic interplay within the microphone. Positioned in close proximity to the diaphragm, the backplate establishes a crucial electric field that facilitates the conversion of mechanical vibrations into electrical impulses, fostering a symbiotic relationship essential for signal generation.
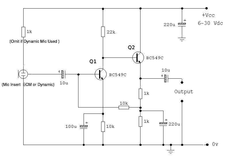
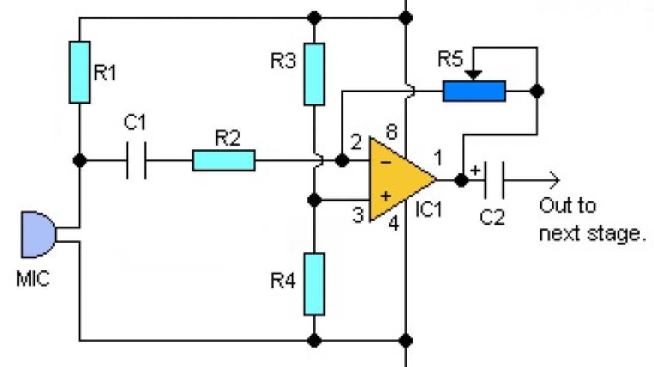
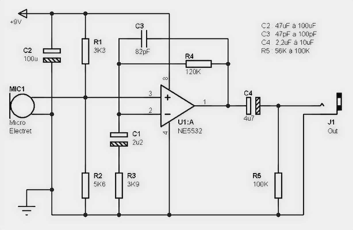
3. Pre-amplifier Circuitry:

Embedded within the core of the microphone resides the pre-amplifier circuitry, a sophisticated network of electronic components designed to amplify and refine the faint signals induced by the diaphragm’s motion. Operating as the neural nexus of the device, the pre-amplifier circuitry elevates the fidelity and potency of the captured audio, enhancing the microphone’s efficacy across a diverse spectrum of applications.
4. Sensitivity:

Integral to the performance metrics of electret microphones is sensitivity, a quintessential parameter delineating the device’s responsiveness to incoming sound waves. Expressed as the magnitude of electrical output per unit of acoustic input, sensitivity encapsulates the microphone’s ability to discern subtle nuances and render them into discernible electrical signals, thereby defining its efficacy in capturing a broad range of sound intensities.
5. Frequency Response:

The frequency response of an electret microphone delineates its aptitude in faithfully reproducing sound across the audible spectrum. Characterized by a range of frequencies over which the microphone exhibits consistent sensitivity, the frequency response profile embodies the device’s capacity to capture both the sonorous bass notes and the ethereal trebles with unwavering precision, thus shaping its suitability for various audio recording and reproduction endeavors.
- Overall, the amalgamation of these elemental facets encapsulates the essence of electret microphones, portraying them as marvels of engineering prowess capable of encapsulating the ephemeral beauty of sound within the confines of electrical signals.
Deciphering Sensitivity and Frequency Response Curves in Product Documentation

In the realm of technical specifications for audio devices, understanding sensitivity and frequency response curves is paramount. These curves serve as vital indicators of how a device responds to various frequencies and amplitudes, shedding light on its performance characteristics. Delving into these curves allows for a comprehensive comprehension of a product’s audio capabilities, aiding in informed decision-making and optimal integration within audio setups.
Interpreting Sensitivity Curves

- Amplitude Sensitivity: This curve illustrates the device’s responsiveness to different sound pressure levels across the audible spectrum. It delineates the relationship between input signal intensity and output voltage or digital signal strength, offering insights into how the device captures and processes sound.
- Dynamic Range: Sensitivity curves also convey the device’s dynamic range, depicting its ability to capture both soft and loud sounds without distortion. A wider dynamic range indicates superior performance, ensuring faithful reproduction of audio signals across varying volumes.
- Environmental Factors: Understanding sensitivity curves entails considering environmental factors such as temperature, humidity, and atmospheric pressure, which can influence a device’s performance. Manufacturers may provide data on sensitivity variations under different environmental conditions to aid in optimal usage scenarios.
Decoding Frequency Response Curves

- Frequency Range: Frequency response curves delineate the device’s ability to reproduce sounds across the audible spectrum, typically measured in Hertz (Hz). These curves highlight the device’s fidelity in capturing low, mid, and high-frequency sounds, crucial for accurate audio reproduction.
- Flatness: A flat frequency response curve indicates uniform sensitivity across all frequencies, ensuring faithful reproduction of audio signals without coloration or distortion. Discrepancies from flatness may imply emphasis or attenuation of certain frequencies, impacting the perceived tonal balance of audio output.
- Roll-off: Frequency response curves also reveal any roll-off effects, where sensitivity decreases at extreme low or high frequencies. Understanding these roll-off characteristics aids in selecting appropriate equalization and crossover settings to compensate for frequency deficiencies and achieve desired audio quality.
By adeptly deciphering sensitivity and frequency response curves within product documentation, audio enthusiasts and professionals can make informed decisions regarding device selection, ensuring optimal performance and seamless integration within audio systems.
Interpreting Noise Levels and Signal-to-Noise Ratio Metrics for Performance Evaluation

When assessing the quality of audio recordings or transmissions, understanding the nuances of noise levels and signal-to-noise ratio (SNR) metrics is paramount. These metrics provide valuable insights into the clarity and fidelity of captured or transmitted sound, guiding engineers and enthusiasts in optimizing performance.
The Significance of Noise Levels

Noise, often described as unwanted or extraneous sound, encompasses various sources of interference that can degrade the integrity of an audio signal. It manifests as background hiss, hum, or other undesirable artifacts that diminish the overall quality of the recorded or transmitted audio. Analyzing noise levels entails evaluating the amplitude and frequency distribution of these unwanted components relative to the desired signal.
Understanding Signal-to-Noise Ratio (SNR)

The signal-to-noise ratio serves as a fundamental measure of audio quality, quantifying the ratio of the desired signal’s strength to the level of background noise present. A higher SNR indicates a more favorable ratio of signal power to noise power, resulting in clearer and more discernible audio reproduction. By interpreting SNR metrics, audio engineers can gauge the fidelity and intelligibility of recorded or transmitted sound, informing adjustments to equipment settings or signal processing algorithms to enhance performance.