
Embark on a journey through the labyrinth of electronic marvels as we delve into the intricacies of a vital schematic blueprint. Within the realm of technological innovation lies a cornerstone, a blueprint of unparalleled significance, yet shrouded in mystery and intrigue. This enigmatic component, akin to the orchestrator of symphonies in the world of electronics, serves as the backbone of countless creations, driving the pulse of modern engineering.
Immerse yourself in the realm of schematics and blueprints, where each line and symbol whispers a tale of functionality and purpose. This intricate web of interconnected pathways holds the key to unlocking the potential of myriad electronic wonders, offering a glimpse into the inner workings of innovation itself. As we unravel the fabric of this blueprint, we uncover not just a mere diagram, but a testament to human ingenuity and the relentless pursuit of advancement.
Prepare to traverse the realms of circuitry and design, where every curve and junction tells a story of ingenuity and precision. Through the lens of exploration and analysis, we unveil the essence of this foundational element, deciphering its language and unraveling its secrets. Join us on a journey of discovery as we illuminate the path towards understanding and mastery of this indispensable artifact of innovation.
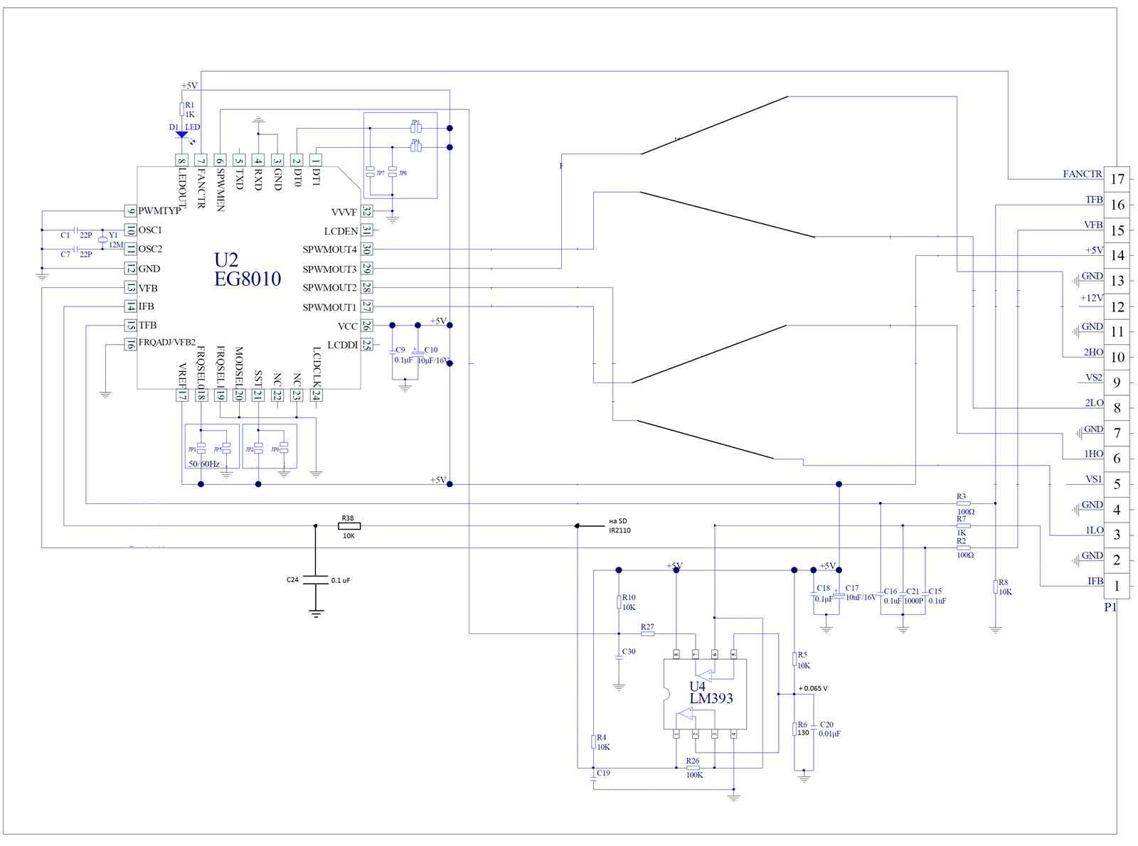
Understanding the EG8010 Documentation: Core Attributes and Technical Specifications

Delving into the intricacies of the EG8010 documentation unveils a treasure trove of essential details crucial for comprehending this sophisticated component’s functionality and application. Within its pages lie a comprehensive breakdown of its core attributes, technical specifications, and operational parameters, each playing a pivotal role in its utilization across various electronic endeavors.
- Core Functions: Unraveling the fundamental operations encapsulated within the EG8010 unveils a myriad of functionalities essential for its seamless integration within diverse electronic systems.
- Performance Metrics: Examining the performance metrics provides invaluable insights into the component’s capabilities, encompassing efficiency, reliability, and operational thresholds.
- Operating Conditions: Understanding the diverse operating conditions elucidates the environments wherein the EG8010 excels, ensuring optimal performance and longevity.
- Interface Compatibility: Exploring the interface compatibility delineates the protocols and standards with which the EG8010 seamlessly interacts, facilitating interoperability within intricate electronic frameworks.
- Integration Guidelines: Guidance on integration offers a roadmap for incorporating the EG8010 within electronic designs, optimizing functionality while mitigating potential challenges.
As we delve deeper into this section, we unravel the nuances underpinning the EG8010’s capabilities, empowering engineers and enthusiasts alike to harness its full potential in their projects.
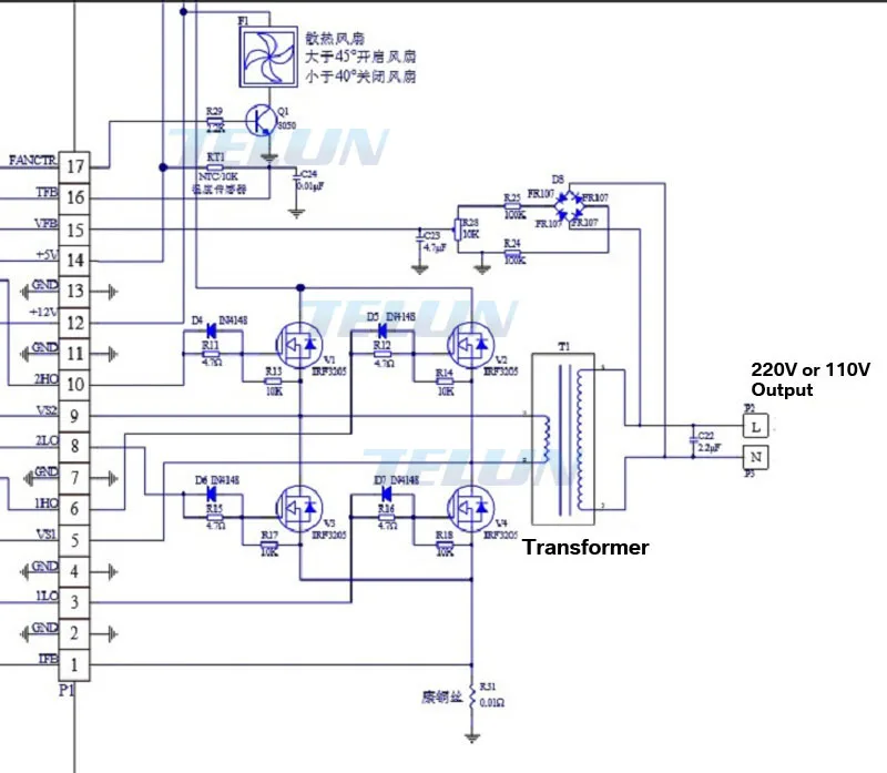
The Role of EG8010 in Power Electronics

In the realm of power electronics, there exists a vital component that orchestrates the intricate dance of electrical energy. This element, known for its adeptness in regulating and controlling power flow, serves as a linchpin in diverse applications. Its functionality transcends mere management; rather, it embodies a synergy of precision and versatility, seamlessly integrating into systems to optimize performance.
- Regulating Power Flow: At the heart of power electronics, this component assumes the responsibility of modulating electrical currents with finesse. Through its adept regulation, it ensures that power distribution adheres to predefined parameters, maintaining stability and reliability.
- Controlling Circuit Dynamics: Beyond regulation, this element exercises meticulous control over circuit dynamics. By exerting influence over voltage and frequency, it dictates the rhythm of electrical operations, synchronizing components for harmonious functionality.
- Enabling System Efficiency: Efficiency stands as a hallmark of this component’s contribution to power electronics. Through its judicious management of energy resources, it minimizes wastage and maximizes utilization, optimizing the overall efficiency of systems.
- Facilitating Adaptability: In the ever-evolving landscape of electrical engineering, adaptability reigns supreme. This component, with its innate adaptability, readily integrates into diverse applications, catering to varying requirements with ease and efficacy.
- Ensuring Reliability: Amidst the demands of modern applications, reliability emerges as a non-negotiable attribute. This element, characterized by its robustness and dependability, fortifies systems against fluctuations and disturbances, ensuring uninterrupted operation.
Thus, within the realm of power electronics, the role of this component transcends mere functionality, embodying a fusion of precision, adaptability, and reliability. Its significance reverberates across applications, underscoring its indispensability in the intricate tapestry of electrical engineering.
Interpreting Technical Documentation for Optimal Application Development

When delving into the intricacies of technical documentation related to integrated circuits, such as the subject in focus, it’s imperative to approach the material with a discerning eye and a strategic mindset. This section aims to navigate the labyrinthine corridors of information provided within the document, distilling key insights and uncovering pathways to efficient application design.
Deciphering Functional Specifications

Within the expansive realm of technical specifications lie the blueprints for functionality and performance. By scrutinizing these specifications with meticulous attention, one can unveil the underlying capabilities and limitations of the integrated circuit. Terms such as operation modes, input/output characteristics, and performance metrics serve as signposts guiding engineers towards optimal utilization of the technology.
Extracting Performance Guidelines

Embedded within the dense layers of data are pearls of wisdom that illuminate the path towards optimized performance. These guidelines encompass recommendations for power management, thermal considerations, and signal integrity, among others. By heeding these directives, designers can fortify their applications against potential pitfalls and ensure robust functionality across diverse operating conditions.
Unlocking the full potential of any technological component demands a comprehensive understanding of its intricacies. By navigating the terrain of technical documentation with acumen and insight, engineers can harness the power of integrated circuits to realize innovative and efficient designs.
Optimizing Performance: Tips and Tricks from the EG8010 Specifications

In this section, we delve into enhancing operational efficiency and maximizing output quality, drawing insights directly from the EG8010 documentation. By implementing these strategies, you can elevate system performance and streamline operations, optimizing the utilization of available resources.
- Enhance Efficiency Through Voltage Regulation: Adjusting the input voltage within specified parameters can significantly impact overall performance, ensuring stable operation and minimizing potential fluctuations.
- Maximize Output Quality with Frequency Control: Fine-tuning the frequency settings enables precise control over the output waveform, facilitating optimal performance tailored to specific application requirements.
- Optimize Thermal Management: Efficient heat dissipation mechanisms are crucial for sustaining prolonged operation and preventing overheating, thereby safeguarding system integrity and prolonging component lifespan.
- Implement Effective Load Balancing Techniques: Distributing the workload evenly across different components enhances system reliability and prevents bottlenecks, ensuring consistent performance under varying operating conditions.
- Utilize Advanced Control Algorithms: Leveraging sophisticated algorithms empowers dynamic response to changing environmental conditions, enabling adaptive performance optimization and ensuring seamless operation across diverse scenarios.
By incorporating these strategies into your design and operation practices, you can harness the full potential of the EG8010 specifications, unlocking unparalleled performance and efficiency in your applications.