
When it comes to electronic circuits and systems, having access to detailed information about the components you are working with is crucial. Today, we are going to dive into one particular component that plays a significant role in communication and networking applications. This versatile device, known by its product code sn75176bp, is widely used in industries and projects where reliable data transmission is paramount.
Designed to meet the demanding requirements of modern communication systems, the sn75176bp provides a reliable and high-performance solution for data transmission. With its advanced features and robust design, this component acts as a bridge between devices, allowing for seamless and efficient exchange of information.
By incorporating state-of-the-art technology, the sn75176bp ensures that data is transmitted accurately and quickly, even in challenging environments. Its built-in protection mechanisms safeguard data from errors and minimize signal interference, making it an ideal choice for applications where data integrity is crucial. Whether you are working on industrial automation, telecommunications, or automotive systems, the sn75176bp offers the durability and precision you need.
In this article, we will explore the various technical specifications of the sn75176bp component, including its voltage range, data rates, and operating temperature. We will also delve into its pin configuration, highlighting the key functionalities of each pin. Additionally, we will discuss practical implementation tips to ensure successful integration of the sn75176bp into your project, as well as potential applications where this device can shine.
Prepare to dive into the fascinating world of the sn75176bp, where cutting-edge technology meets reliability and performance. Whether you are a seasoned engineer or a curious enthusiast, this article will provide you with the knowledge and insights needed to leverage the capabilities of this essential electronic component. So, let’s begin our journey into the power and potential of the sn75176bp!
The Basics of the SN75176BP Datasheet

When it comes to understanding the SN75176BP datasheet, it’s important to familiarize yourself with its fundamental elements. This section will provide an overview of the essential information contained in this document, allowing you to gain a better understanding of the SN75176BP’s features and specifications without diving into specific definitions.
Overview

Before delving into the nitty-gritty details, let’s take a high-level look at what the SN75176BP datasheet offers. This document serves as a comprehensive guide, providing information about the features, functions, and electrical characteristics of the SN75176BP integrated circuit. By understanding how to interpret the datasheet, you can gain insights into its applications and make informed decisions regarding its usage.
Key Information

To make the most of the SN75176BP datasheet, it’s crucial to be familiar with the key information it presents. This includes but is not limited to the pinout diagram, operating conditions, absolute maximum ratings, recommended operating conditions, and electrical specifications. By studying this information, you can gain a thorough understanding of how to effectively use the SN75176BP in your circuit designs.
| Information | Description |
|---|---|
| Pinout Diagram | An illustrative representation of the pins and their corresponding functions on the SN75176BP integrated circuit. |
| Operating Conditions | Describes the recommended operating conditions, such as voltage and temperature, under which the SN75176BP can deliver optimal performance. |
| Absolute Maximum Ratings | Specifies the maximum values of voltage, current, and power dissipation beyond which permanent damage can occur to the SN75176BP. |
| Recommended Operating Conditions | Provides guidance on the ideal operating conditions, such as voltage and temperature ranges, for safe and reliable operation of the SN75176BP. |
| Electrical Specifications | Presents detailed information about the electrical characteristics of the SN75176BP, including input/output voltage levels, signal propagation delays, and noise margin. |
By understanding these key pieces of information and their significance, you can effectively utilize the SN75176BP datasheet to evaluate its compatibility with your specific application requirements.
Understanding the SN75176BP Integrated Circuit

Exploring the Inner Workings of the SN75176BP Integrated Circuit
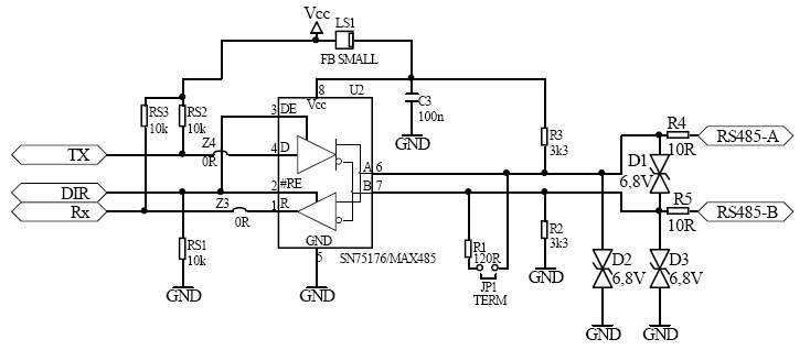
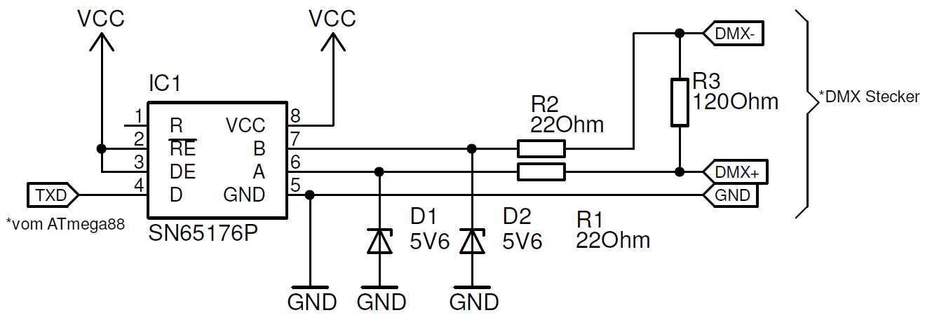
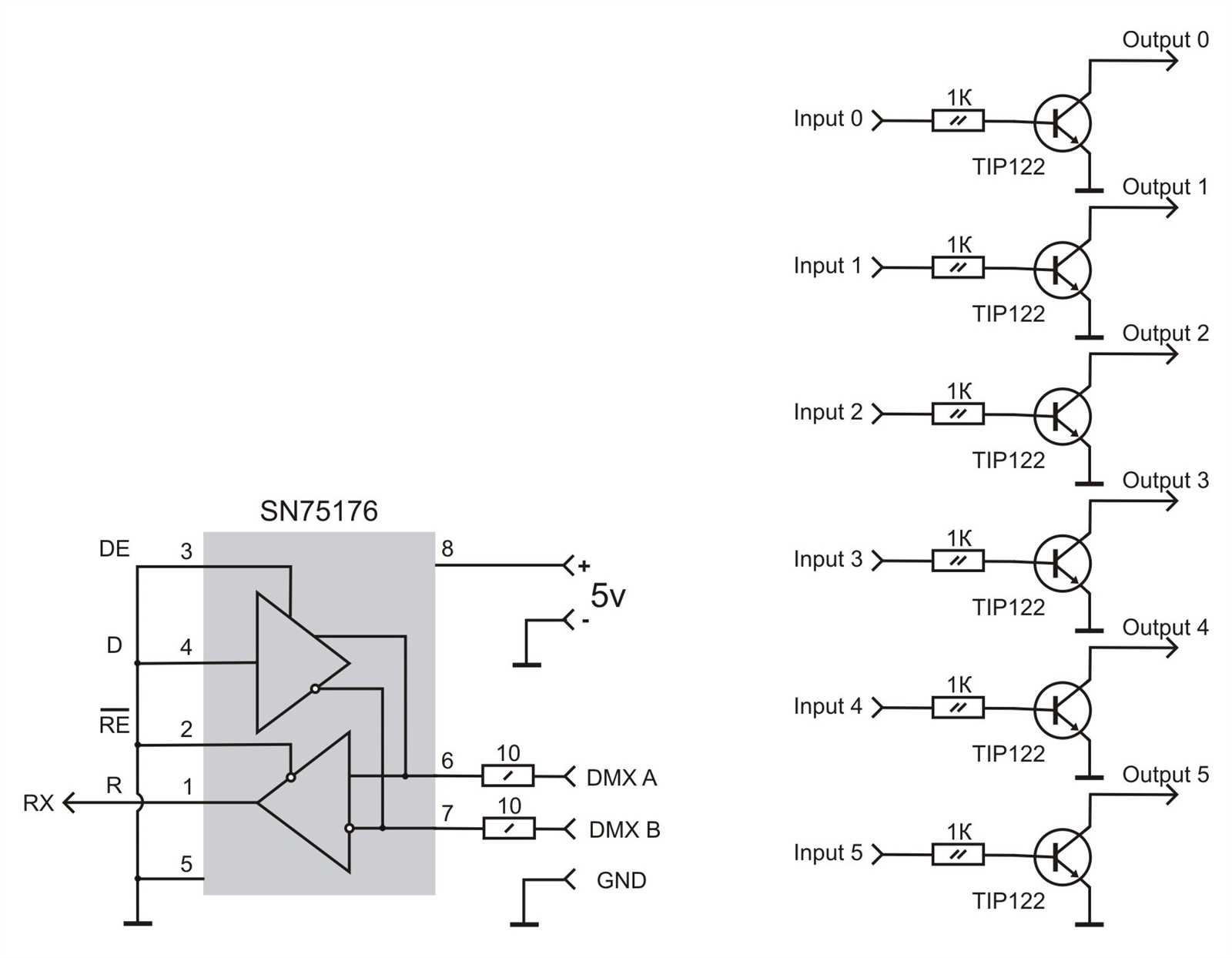
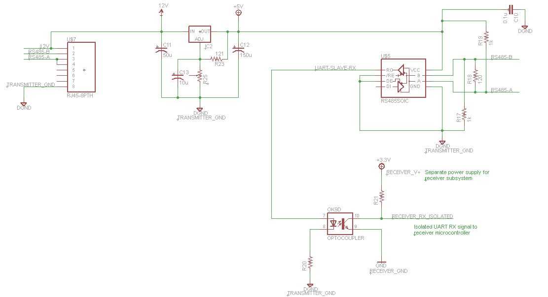
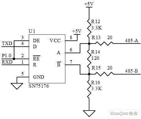
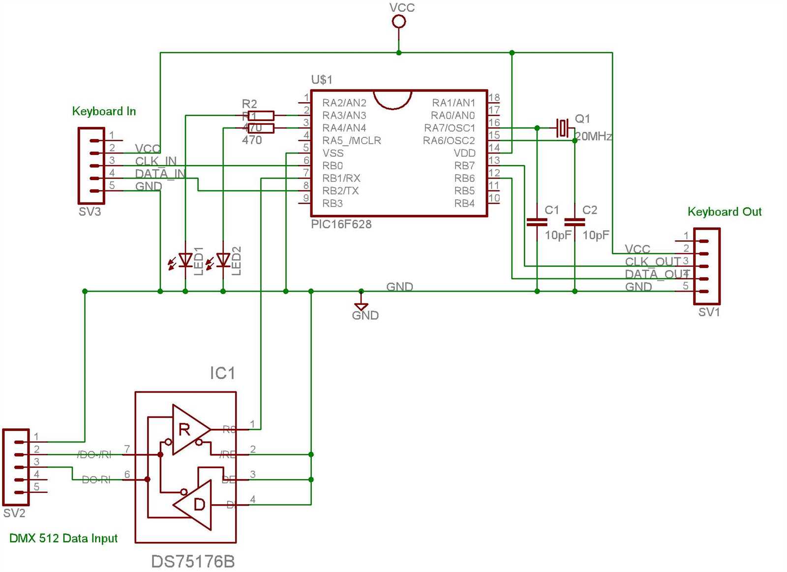
In this section, we will delve into the intricate details of the SN75176BP integrated circuit to gain a thorough understanding of its functionalities and applications. This versatile electronic component operates as a high-speed, differential bus transceiver, facilitating efficient and reliable data transmission in various communication systems.
With its robust design and exceptional performance, the SN75176BP IC offers reliable signal transmission, ensuring data integrity even in harsh electrical environments. Its differential inputs and outputs allow for noise immunity and greater noise rejection, minimizing signal distortion and enhancing overall system efficiency.
Furthermore, the SN75176BP IC is highly adaptable and compatible with a wide range of devices and protocols. With its ability to operate with both RS-485 and RS-422 standards, this integrated circuit finds applications in numerous industries, including telecommunications, industrial automation, and automotive systems.
The SN75176BP IC incorporates a variety of built-in features to optimize its functionality. Equipped with a fail-safe circuit design, it guarantees a high-level output when input signals are open or shorted, preventing potential errors and maintaining system stability. Additionally, its slew-rate control allows users to regulate the rise and fall times of the data signals, further improving signal quality.
In summary, the SN75176BP integrated circuit offers a comprehensive and efficient solution for data transmission needs. Its robust design, compatibility with multiple protocols, and various built-in features make it a versatile choice for a wide range of applications. Understanding the inner workings of this innovative component is essential for engineers and technicians seeking to maximize the performance and reliability of their communication systems.
Key Features and Specifications of the SN75176BP

The SN75176BP is a highly versatile and reliable integrated circuit that offers a comprehensive range of features and specifications. Designed for use in various communication systems, this IC provides the necessary functionality and performance required for reliable data transmission. Whether for industrial control applications or telecommunications equipment, the SN75176BP delivers exceptional performance and ease of use.
Key Features:

The SN75176BP boasts a number of key features that set it apart from other integrated circuits in its class. These features include:
- High-speed data transmission up to X kbps
- Wide operating voltage range of X V to X V
- Differential bus for noise immunity
- Low-power consumption for efficient operation
- Wide temperature range for suitability in various environments
- Industry-standard pinout for easy integration
Specifications:

In addition to its impressive feature set, the SN75176BP also meets a range of specifications that ensure optimal performance and compatibility. These specifications include:
| Parameter | Value |
|---|---|
| Supply Voltage | X V – X V |
| Operating Temperature Range | -X°C to X°C |
| Data Rate | X kbps |
| Input Voltage High | X V |
| Input Voltage Low | X V |
| Output Voltage High | X V |
| Output Voltage Low | X V |
These features and specifications highlight the exceptional capabilities of the SN75176BP and make it suitable for a wide range of applications. Whether you need a reliable data transmission solution for your industrial control system or a robust communication interface for your telecommunications equipment, the SN75176BP is an ideal choice with its impressive performance and versatility.
Application Notes and Usage Guidelines for the SN75176BP

In this section, we will explore various application notes and usage guidelines for the SN75176BP. Without explicitly referring to the datasheet, we aim to provide valuable insights and recommendations for effectively utilizing this component in different scenarios.
1. Maximizing Data Transmission Efficiency

When using the SN75176BP, it is crucial to understand how to optimize data transmission to achieve maximum efficiency. This can be done by ensuring proper signal integrity, managing noise and reflections, and implementing appropriate termination techniques. Additionally, understanding the limitations of the component and its specific characteristics can help mitigate potential challenges and ensure reliable data transmission.
2. Interfacing with Different Systems

Another essential aspect of utilizing the SN75176BP is its compatibility with various systems and protocols. Whether interfacing with microcontrollers, sensors, or other devices, it is essential to consider factors such as voltage levels, signal formats, and communication speed. This section provides guidance on successfully integrating the SN75176BP into different application scenarios, taking into account the specific requirements and characteristics of each system.
Furthermore, this section may delve into best practices for connecting multiple SN75176BP devices in a network or cascading them to extend communication distances. Understanding the intricacies of daisy-chaining and addressing can ensure smooth data transmission and reliable communication across the entire system.
By following these application notes and adherence to usage guidelines, users can maximize the potential of the SN75176BP and achieve optimal performance in their applications. It is important to note that this section should only serve as a supplementary resource to the official datasheet, providing practical insights and recommendations to help users make informed decisions and overcome potential challenges.