
Imagine a world where information can be captured, stored, and manipulated effortlessly – a realm where data reigns supreme, driving the progress of technology forward. At the heart of this digital domain lies the fundamental building block, the powerhouse of sequential logic: the magnificent 7474.
Wrapped within the intricate circuits and complex architecture of this enigmatic device lies the epitome of reliability and versatility. Its essence lies in the realm of flip-flops, the basic operational units that transform fluid bits into stable digital signals. A master of its realm, the 7474 embraces the duality of electronic existence, bridging the gap between the binary world and the complexities of everyday technological applications.
Through the whispers of its transistors and the magnetic dance of its electrons, the 7474 ushers us into a realm where transient pulses cling together, forming the foundation of the digital universe. Within its mighty grip, streams of digital information become steadfast and unyielding, as the flip-flops bestow upon them the stability necessary to navigate the vast expanse of modern technology.
Join us as we journey into the heart of the matter, unraveling the intricate details of the 7474. We will explore its architecture, its connection to sequential logic circuits, and its invaluable contribution to the world of digital communication. Prepare to witness the magic of the 7474 unfold before your very eyes, as we unveil the elegance and power hidden within its unassuming shell.
What is a Datasheet and Why is it Important?

A datasheet is a comprehensive document that provides detailed information about a product or component. It contains essential specifications, technical data, and performance characteristics, serving as a vital resource for understanding and working with a particular item.
Understanding the significance of a datasheet is crucial in various fields, such as technology, engineering, and research. It provides a concise overview of the product, including its functionality, operating conditions, and limitations. By studying the datasheet, individuals can gain insights into how a component or device operates, enabling them to make informed decisions and effectively integrate the product into their projects.
Moreover, a datasheet allows for precise compatibility analysis and helps determine whether a specific component is suitable for a particular application. With the detailed technical information it provides, individuals can evaluate the performance and functionality of the product, ensuring it meets the required specifications and standards.
Additionally, a datasheet serves as a valuable troubleshooting resource. It provides detailed information about the product’s electrical and mechanical characteristics, facilitating the identification of potential issues or limitations. By referring to the datasheet, individuals can troubleshoot problems more efficiently, saving time and effort in the process.
In summary, a datasheet plays a significant role in understanding and utilizing a product or component effectively. It provides vital information about the item’s specifications, performance, and compatibility, guiding individuals in decision-making processes, integration, and troubleshooting.
Understanding the Role of Datasheets in Electronics

In the field of electronics, comprehensive documentation plays a critical role in ensuring the successful implementation of various components and devices. One such essential document is the datasheet. Though they may go by different names or have specific designations, datasheets serve as a vital source of information for engineers, designers, and technicians in the electronics industry.
A datasheet serves as a detailed guide, providing key specifications, performance characteristics, and operating information regarding a specific electronic component. It offers a comprehensive overview and enables individuals to understand the fundamental functioning and capabilities of the component without relying on technical jargon or complex terminology.
Through concise and well-organized sections, a datasheet presents information on various aspects such as electrical ratings, mechanical dimensions, pin configurations, and recommended operating conditions. This enables professionals to make informed decisions when selecting components for their projects, ensuring compatibility and optimal performance. Additionally, datasheets often include graphical representations and diagrams to aid in understanding complex concepts and circuit connections.
Furthermore, datasheets play a significant role in troubleshooting and debugging processes. By providing detailed information on the component’s behavior under different operating conditions, engineers and technicians can pinpoint potential issues or conflicts. This helps in identifying the root cause of problems and implementing effective solutions. Additionally, datasheets may include application notes, providing guidelines and insights on how to use the component efficiently and optimize its performance within specific circuit designs.
Moreover, datasheets are not limited to individual components. They are also available for integrated circuits, modules, and complete electronic systems. These comprehensive documents aid in the integration of various components and facilitate complex system design. By consulting the relevant datasheets, designers can ensure the seamless interconnectivity and efficient operation of multiple components within a larger system.
In conclusion, datasheets are essential resources that play a crucial role in the field of electronics. They serve as comprehensive guides, conveying crucial information on the specifications, performance characteristics, and operating conditions of various components. Their availability ensures informed decision-making, assists in troubleshooting, and facilitates effective system integration. Engineers, designers, and technicians rely on datasheets to understand, evaluate, and implement electronic components in a wide range of applications.
Key Components and Specifications Provided in Datasheets

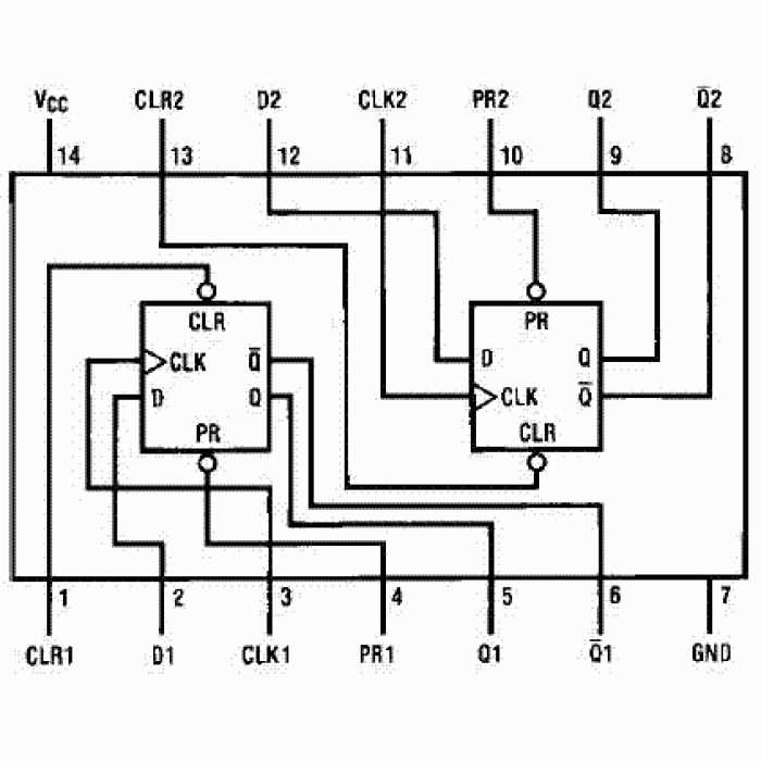
When reviewing the documentation for electronic components, such as the datasheet for the 7474, it is important to understand the key components and specifications that are provided. These details play a crucial role in determining the performance and functionality of the component in specific applications.
Exploring the Features and Functionality of 7474 D Flip-Flop
The 7474 D flip-flop is a versatile integrated circuit widely used in digital electronics. This section aims to provide an in-depth exploration of the various features and functionalities of the 7474 D flip-flop, shedding light on its significance and potential applications.
1. Operating Principle

Understanding the operating principle of the 7474 D flip-flop is essential for harnessing its capabilities effectively. The flip-flop relies on latch functionality to store and retain a single bit of information. It operates based on the clock signal and the input data, allowing for precise control over the state transition of the stored information.
2. Inputs and Outputs
The 7474 D flip-flop offers a range of inputs and outputs tailored for different purposes and applications. Among the primary inputs, the D input allows users to set the desired state of the flip-flop, while the clock input triggers the state transition. Additionally, the flip-flop features complementary outputs (Q and Q̅) which reflect the stored information and its complement, respectively.
Furthermore, the 7474 D flip-flop incorporates other control inputs such as the clear and preset inputs, which enable users to reset or set the flip-flop’s state, providing flexibility and versatility in various digital circuits.
3. Timing Diagram

Examining the timing diagram of the 7474 D flip-flop is crucial for understanding its behavior in different scenarios. By analyzing the transitions of the clock signal and input data along with the resulting states of the flip-flop, one can derive valuable insights into the flip-flop’s operation in practical applications.
4. Applications

The versatile nature of the 7474 D flip-flop makes it an integral component in a wide array of digital circuits and systems. From sequential logic circuits to counters, register banks, and memory units, the 7474 D flip-flop plays a crucial role in storing and manipulating digital information accurately and efficiently.
Moreover, its compatibility with clocked synchronous systems makes it an ideal choice for applications where synchronized state transitions and data stability are paramount.
- Sequential logic circuits
- Frequency division circuits
- Arithmetic and logic units
- Microprocessors and microcontrollers
- Communication systems and protocols
By exploring these various applications, one can gain a comprehensive understanding of the significance and versatility of the 7474 D flip-flop in the world of digital electronics.
An Overview of the 7474 IC and its Applications
In this section, we will explore the functionalities and potential applications of a widely-used integrated circuit known as the 7474. This versatile component plays a vital role in numerous electronic devices, offering a range of benefits and capabilities that make it a popular choice for various applications across different industries.