
Within the realm of modern electronics, the CD4029B integrated circuit holds a prominent place. This versatile and innovative component boasts an array of functionalities and features that make it an essential tool for various electrical applications. In this comprehensive analysis, we will delve into the intricate details of the CD4029B datasheet, exploring its capabilities, specifications, and potential use cases.
Elevating circuit design to new heights: The CD4029B datasheet provides engineers and enthusiasts with a detailed understanding of this high-performance integrated circuit. Equipped with an array of advanced features, this component offers a wide range of possibilities for circuit design and implementation. From its precise control over binary counting to its ability to operate in various timing modes, the CD4029B is an indispensable tool for those seeking to create robust and efficient electronic systems.
Unlocking the potential of digital systems: As we scrutinize the intricacies of the CD4029B datasheet, we uncover the countless ways this integrated circuit can enhance the functionality and performance of digital systems. Through its versatile parallel-to-serial data conversion capabilities, the CD4029B enables the seamless integration of multiple data sources into a single stream. Its efficient and reliable operation ensures accurate signal synchronization, an essential feature for applications demanding real-time data processing and control.
The power of efficiency and scalability: Engineers across industries rely on the CD4029B datasheet to leverage the component’s remarkable efficiency and scalability. With its low power consumption and the ability to operate within a wide voltage range, this integrated circuit is highly suitable for portable and battery-powered devices. Furthermore, its scalability allows for seamless integration into complex circuitry, enabling engineers to design intricate electronic systems without compromising on performance or reliability.
Cd4029b Datasheet: All the Information You Need to Know

When it comes to understanding the Cd4029b datasheet, there is a wealth of information available that can help you gain a comprehensive understanding of this electronic component. This article aims to explore the key aspects and features of the Cd4029b, providing you with everything you need to know to effectively work with it.
Overview and Features

The Cd4029b is a versatile integrated circuit that belongs to the CMOS family. It is commonly used in digital systems and offers a variety of features that make it suitable for a wide range of applications. This component is designed to simplify the process of binary counting and can be used in conjunction with other components to build complex counting systems.
One of the notable features of the Cd4029b is its ability to operate at a wide range of voltages, ranging from 3V to 18V. This voltage flexibility makes it adaptable to different power supply setups, providing convenience and compatibility for various projects. Additionally, the Cd4029b offers a low power consumption design, making it an energy-efficient choice for your electronic circuits.
Pin Configuration
To fully understand how to effectively use the Cd4029b, it is essential to be familiar with its pin configuration. The Cd4029b consists of a total of 16 pins, each serving a specific purpose in the functionality of the component. These pins include power supply pins, input/output pins, and control pins. Understanding the role of each pin is crucial for correctly connecting and utilizing the Cd4029b in your circuit design.
- VCC: The positive power supply pin of the Cd4029b.
- GND: The ground reference or negative power supply pin.
- CLK: The clock input pin that controls the counting operation.
- RS, JAM, RCO: These pins are used for resetting, jamming, and ripple carry output functions, respectively.
- QA-QD: The output pins that display the 4-bit binary count.
- QD: The most significant bit output pin.
- ENT: The enable input pin that allows or blocks counting.
- UP/DOWN: This pin controls the direction of the counting operation.
- BIN/BCD: This pin selects the binary or binary-coded decimal mode.
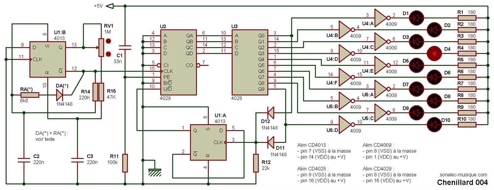
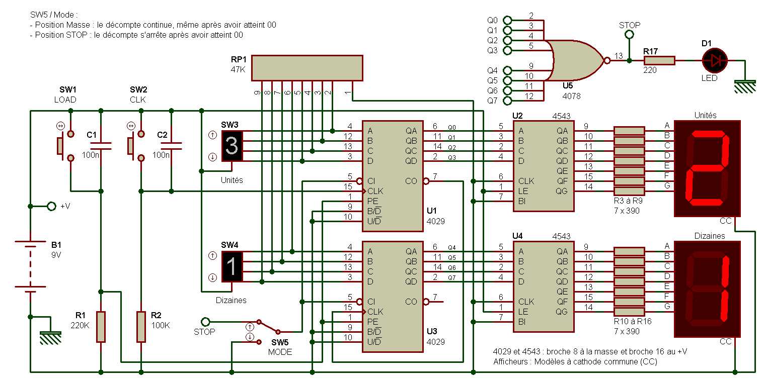
Functional Diagram and Timing Diagram
Visual representations play a significant role in understanding the functioning and timing of an electronic component. The Cd4029b datasheet includes a functional diagram that illustrates the internal structure and connections of the component. Additionally, a timing diagram provides a graphical representation of the signals’ timing and relationships within the Cd4029b during counting operations.
It is essential to refer to these diagrams to gain a clear grasp of how the Cd4029b operates and communicates with other components within your circuit design. Understanding the timing requirements and signal interactions is crucial for achieving reliable and accurate counting functionality.
By familiarizing yourself with the key features, pin configuration, and functional aspects of the Cd4029b, you can confidently incorporate this component into your digital circuits. With its versatility, voltage flexibility, and low power consumption, the Cd4029b proves to be an invaluable component in various electronic projects.
Key Features and Specifications
The following section provides an overview of the key features and specifications of the CD4029B integrated circuit. This IC offers a range of functionalities and characteristics that make it suitable for various applications.
1. Counting Functionality
- Allows for counting in up, down, and up/down modes
- Flexible binary counting with synchronous parallel load
- Can be configured to trigger on positive or negative clock edges
2. Binary-to-Decimal Decoding

- Capable of converting binary input data to decimal outputs
- Provides 4-bit binary-to-decimal decoding for each decade
- Enables easy display of counting results in decimal format
3. Ripple Blanking Outputs
- Includes ripple-blanking (RB) and ripple-carry (RC) outputs
- RB output allows for cascading multiple CD4029B ICs
- RC output enables synchronization of multiple ICs in a system
4. Power Supply Requirements
- Operates within a wide voltage range (3V to 18V)
- Low power consumption, making it suitable for battery-powered devices
- Provides internal frequency division for lower clock speeds
5. Temperature and Noise Immunity

- Designed to operate over a wide temperature range (-55°C to 125°C)
- Offers high noise immunity for reliable performance in noisy environments
- Provides protection against static discharge for improved reliability
With its versatile counting functionality, binary-to-decimal decoding capabilities, and range of power supply requirements, the CD4029B is a reliable and flexible integrated circuit suitable for various applications.
Applications and Uses of Cd4029b
The Cd4029b is a versatile integrated circuit that finds wide applications in various electronic devices and systems. Its unique combination of features and performance makes it an indispensable component in many industries and fields.
One of the primary uses of the Cd4029b is in digital counting and sequencing applications. It provides a simple and efficient way to count and store binary information, making it ideal for use in digital clocks, timers, and frequency dividers. The Cd4029b’s ability to operate at high clock frequencies enables it to handle time-sensitive tasks with precision and accuracy.
In addition to counting, the Cd4029b also serves as a multipurpose control element in electronic systems. Its built-in carry-in and carry-out capabilities allow it to perform a variety of functions such as data selection, address decoding, and input/output control. Its ability to interface with both TTL and CMOS logic levels makes it compatible with a wide range of devices, and its low power consumption makes it suitable for battery-powered applications.
Furthermore, the Cd4029b can be used in combination with other components to implement more complex digital systems. Its cascading feature allows multiple Cd4029b chips to be connected together, enabling the creation of multi-digit counters, shift registers, and other sequential logic circuits. This makes the Cd4029b a crucial building block in the design and implementation of microprocessors, programmable logic controllers, and data acquisition systems.
The versatility of the Cd4029b extends beyond traditional digital electronics. Its ability to generate precise and synchronized digital signals makes it ideal for use in communication systems, such as frequency synthesizers and data transmission modules. Its robust design and tolerance to noise and interference ensure reliable operation in demanding environments, such as aerospace, automotive, and industrial applications.
| Applications and Uses |
|---|
| Digital clocks and timers |
| Frequency dividers |
| Data selection and address decoding |
| Input/output control |
| Sequential logic circuits |
| Microprocessors and programmable logic controllers |
| Data acquisition systems |
| Frequency synthesizers |
| Data transmission modules |