
Delving into the intricacies of cutting-edge electronic components unveils a realm of innovation and functionality that powers modern technological marvels. These components serve as the building blocks of circuits, orchestrating the flow of electricity with precision and efficiency. In this exploration, we embark on a journey to understand the essence and capabilities of a pivotal component, offering insights into its design, operation, and potential applications.
As we delve into the realm of electronic components, we encounter a diverse array of elements that contribute to the seamless operation of electronic devices. Each component boasts unique characteristics and functionalities, contributing to the overall performance and functionality of electronic systems. Through meticulous design and engineering, these components are tailored to meet specific requirements, ensuring optimal performance across various applications and industries.
Embarking on an exploration of a particular component entails unraveling its intricacies, understanding its underlying principles, and discerning its potential impact on technological advancements. By dissecting its functionality and delving into its specifications, we gain valuable insights into its role within the broader spectrum of electronic engineering. This journey of discovery not only sheds light on the capabilities of the component but also paves the way for innovation and technological breakthroughs.
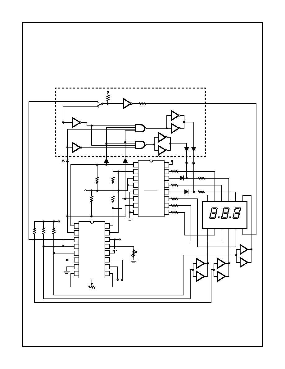
Understanding the CA3059 Datasheet: Essential Specifications and Features

In delving into the intricacies of this document, we embark on a journey to grasp the fundamental attributes and distinguishing characteristics of the CA3059 semiconductor component. This exploration aims to illuminate the pivotal parameters and functionalities encapsulated within its datasheet, offering insight into its potential applications and performance metrics.
| Parameter | Description |
|---|---|
| Operating Voltage Range | Specifies the permissible voltage limits within which the component operates reliably, ensuring optimal functionality without compromising performance. |
| Temperature Range | Defines the temperature span over which the CA3059 can maintain stability and functionality, crucial for deployment in diverse environmental conditions. |
| Input and Output Characteristics | Details the electrical properties pertaining to signal inputs and outputs, elucidating signal compatibility, amplification capabilities, and impedance characteristics. |
| Functional Blocks | Highlights the constituent functional units within the CA3059, delineating their roles and interactions to facilitate a comprehensive understanding of its internal architecture. |
| Performance Metrics | Evaluates the component’s performance under various operating conditions, encompassing parameters such as gain, bandwidth, distortion, and power consumption. |
| Application Insights | Offers insights into potential applications and utilization scenarios, providing guidance on leveraging the CA3059’s capabilities effectively in diverse electronic circuits and systems. |
Through a meticulous examination of these key specifications and features, one can unravel the essence of the CA3059 semiconductor and harness its potential to drive innovation and excellence in electronic design and engineering endeavors.
Unraveling the Technical Specifications

Delving into the intricacies of technical specifications unveils a labyrinth of parameters and characteristics crucial for comprehending the functionality and capabilities of electronic components. This segment aims to decipher the intricate details encapsulated within the specifications, shedding light on the nuances that dictate performance and applicability.
The Essence of Technical Specifications

Deciphering the technical specifications entails unraveling the intricately woven fabric of parameters that define the operational intricacies of electronic components. These specifications serve as a roadmap, guiding engineers and enthusiasts through the labyrinth of performance metrics and functional boundaries.
Unveiling Performance Metrics

Unveiling the performance metrics elucidates the inherent capabilities and limitations of the component under scrutiny. From voltage thresholds to current handling capacities, each metric embodies a critical facet of the component’s operational profile, shaping its compatibility and performance in diverse applications.
Exploring Advanced Features and Applications

Delve into the intricacies and possibilities offered by cutting-edge functionalities and practical uses within the domain of electronic component specifications. This section unveils a spectrum of innovative capabilities and real-world implementations, shedding light on the potential advancements and diverse applications attainable through sophisticated features.
Innovative Functionality Unveiled

Discover the realm of progressive capabilities inherent in contemporary electronic components, where ingenuity converges with functionality to unlock a plethora of opportunities. Explore the intricacies of advanced features that transcend conventional boundaries, offering enhanced performance, efficiency, and versatility.
Practical Utilization in Varied Contexts

Embark on a journey through practical scenarios and diverse applications where these state-of-the-art features find their relevance and utility. From industrial automation to consumer electronics, witness the seamless integration and impactful contributions of these advancements in enhancing efficiency, productivity, and user experience across multiple domains.
Practical Advice for Integrating the CA3059 in Circuit Design

In the realm of electronic engineering, harnessing the potential of versatile integrated circuits is paramount. When considering the integration of components like the CA3059, meticulous attention to design nuances can greatly enhance circuit performance and reliability. This section delineates practical strategies for optimizing circuit design with an emphasis on leveraging the functionalities of the CA3059 without overlooking crucial implementation considerations.
1. Component Selection and Compatibility

- Begin by meticulously selecting complementary components that seamlessly interface with the CA3059, ensuring optimal compatibility.
- Verify voltage and current specifications to guarantee harmonious operation within the circuit.
- Consider factors such as temperature range and environmental conditions to ascertain robustness across varying scenarios.
2. Layout Optimization and Signal Integrity

- Devote attention to the physical layout of the circuit, minimizing signal interference and maximizing signal integrity.
- Strategically place decoupling capacitors to mitigate voltage fluctuations and maintain stability during operation.
- Employ best practices in grounding and routing to minimize parasitic effects and enhance overall circuit performance.
By adhering to these practical guidelines, engineers can navigate the complexities of integrating the CA3059 into circuit designs with confidence, unlocking its full potential while ensuring robust and reliable performance.