
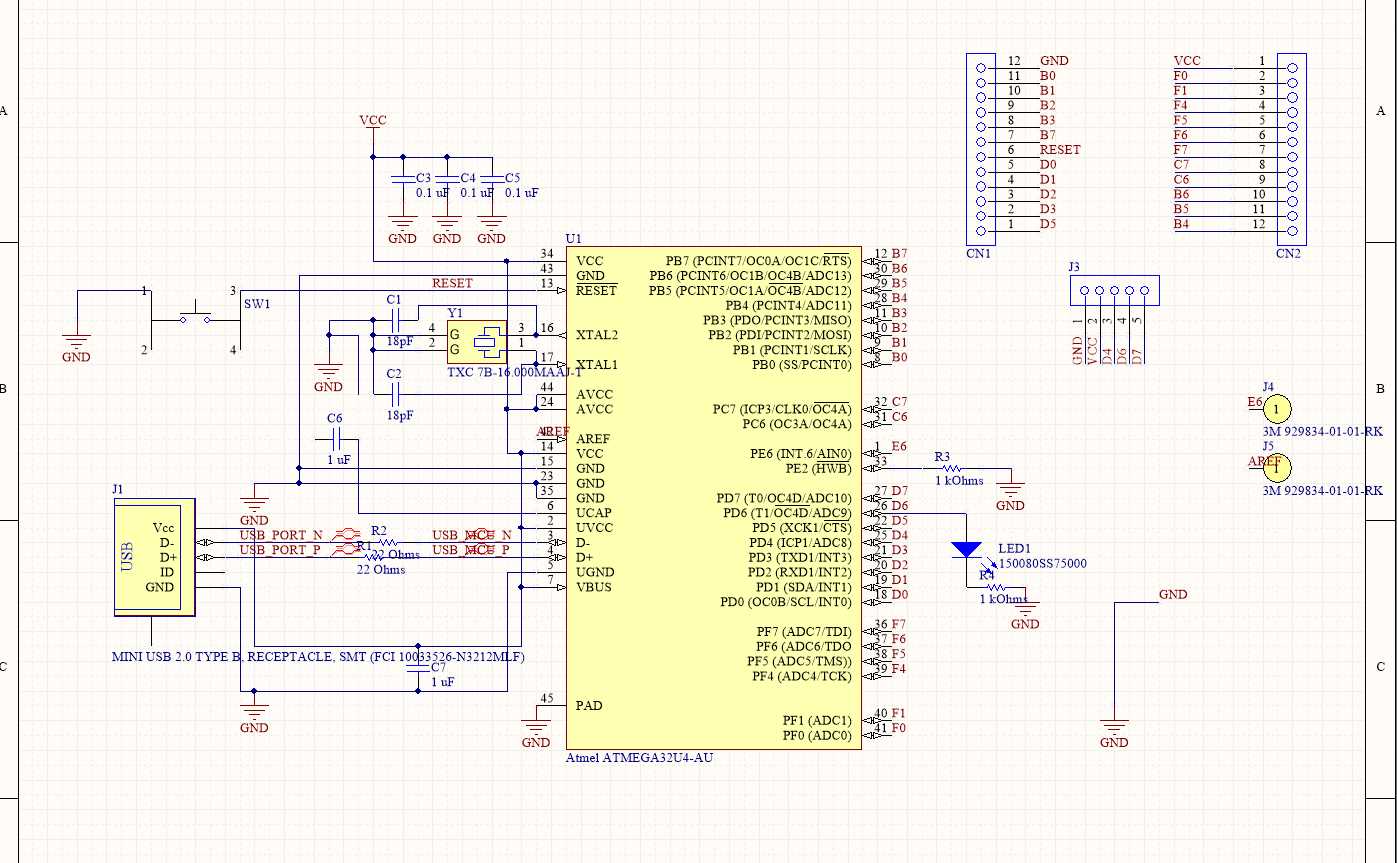
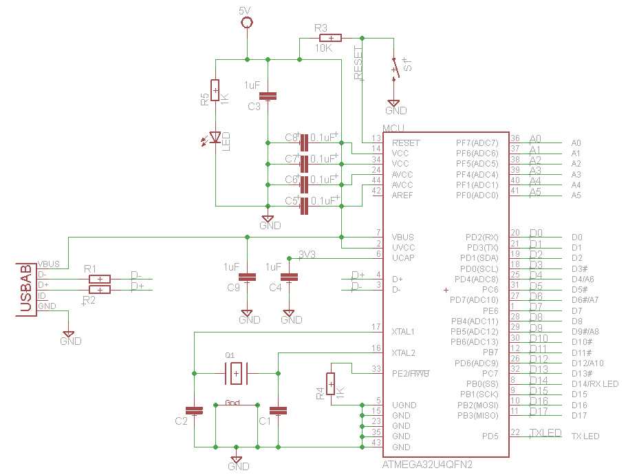
When it comes to understanding the capabilities and specifications of a microcontroller, having access to a datasheet is essential. In the case of the Atmel atmega32u4 microcontroller, this document provides a comprehensive overview of its features and functionality.
Designed to meet the needs of various electronic applications, the Atmel atmega32u4 offers a wide range of capabilities that make it a popular choice among developers and engineers. From its advanced processing power to its extensive I/O options, this microcontroller offers ample opportunities for designing and implementing innovative projects.
One of the standout features of the Atmel atmega32u4 is its versatile communication interfaces. Equipped with USB 2.0 full-speed compliant capabilities, it allows for seamless integration with various external devices and peripherals. Additionally, this microcontroller supports standard protocols such as UART, SPI, and I2C, enabling easy connectivity with other microcontrollers and sensors.
With its robust architecture and powerful performance, the Atmel atmega32u4 serves as a reliable foundation for a wide range of applications. From industrial automation to consumer electronics, this microcontroller offers the flexibility and adaptability required to meet the demands of today’s rapidly evolving technological landscape.
Understanding the Features and Specifications

In this section, we will explore the various functionalities and characteristics of the highly acclaimed microcontroller chip, providing a comprehensive understanding of its capabilities and technical specifications.
Functionalities

The chip offers a multitude of impressive functionalities that make it a favorite among designers and developers. With its versatile range of features, the microcontroller provides efficient processing and control capabilities for a wide array of applications. From digital and analog input/output to advanced communication protocols, it enables seamless integration and reliable performance.
Furthermore, the microcontroller is equipped with robust power management mechanisms and supports various power-saving modes, ensuring optimal energy efficiency and extending battery life for portable and low-power devices. Its flexible clocking options enable precise timing control, enabling synchronization with external devices and maximizing system performance.
Technical Specifications

Beyond its impressive functionalities, the microcontroller also boasts a set of technical specifications that contribute to its outstanding performance. With a high-speed central processing unit (CPU) and a generous amount of flash memory, it allows for swift execution of complex instructions and enables large-scale program storage for diverse applications.
The chip’s versatile input/output options, including digital and analog interfaces, offer seamless connectivity to external devices and support diverse sensor and actuator requirements. Its expanded memory capabilities, such as EEPROM and SRAM, provide ample space for data storage and manipulation, further enhancing the microcontroller’s versatility.
Additionally, the microcontroller’s advanced communication interfaces, ranging from UART and SPI to I2C, enable efficient data exchange and seamless integration with other devices and modules, facilitating extensive functionality and broadening application possibilities.
Moreover, with its robust security features, including secure boot and encryption mechanisms, the microcontroller ensures data protection and enhances system integrity, making it an ideal choice for applications that require stringent security measures.
In conclusion, the microcontroller chip offers an impressive range of functionalities and technical specifications that cater to the diverse needs of embedded systems. Its versatile capabilities, combined with its exceptional performance, make it a preferred choice for designers and developers seeking reliable and efficient solutions for a variety of applications.
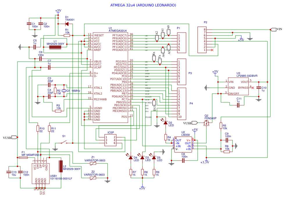
Programming and Using the Atmel Atmega32u4 Microcontroller

The programming and utilization of the powerful Atmel Atmega32u4 microcontroller is a fundamental aspect of its capabilities and potential applications. By understanding the key concepts and functionalities of this microcontroller, developers and enthusiasts can harness its power to create innovative electronic devices.
One important aspect of programming the Atmel Atmega32u4 microcontroller is the ability to write efficient and optimized code. This entails using various programming languages, such as C or assembly, to control and manipulate the microcontroller’s registers and peripherals.
Moreover, understanding the architecture of the Atmel Atmega32u4 microcontroller is essential in order to utilize its features effectively. This encompasses comprehending its central processing unit (CPU), memory organization, and the different communication protocols and interfaces it supports.
Another crucial aspect is the utilization of development tools and software environments designed specifically for the Atmel Atmega32u4 microcontroller. These tools facilitate the writing, debugging, and testing of code, ensuring its correct functionality and compatibility with the microcontroller’s hardware.
Furthermore, exploring the vast array of applications for the Atmel Atmega32u4 microcontroller provides insight into the versatility and possibilities it offers. From creating USB devices and robotics projects to developing custom input devices and sensor interfaces, the Atmel Atmega32u4 microcontroller enables diverse and innovative projects.
- Optimizing code for efficient performance
- Understanding the microcontroller’s architecture
- Utilizing development tools and software environments
- Exploring the diverse applications of the Atmel Atmega32u4 microcontroller
By delving into the programming and utilization of the Atmel Atmega32u4 microcontroller, developers can unlock its true potential and leverage its capabilities to create cutting-edge electronic devices. Understanding its intricacies and utilizing the available resources and tools enable the realization of innovative and impactful projects.
Exploring the Applications and Benefits of Atmega32u4 Datasheet

When it comes to exploring the possibilities and advantages of the Atmega32u4 datasheet, one can delve into a multitude of applications and benefits that this powerful microcontroller brings to the table. Designed for embedded systems and various electronic projects, the Atmega32u4 offers a wide range of functionalities and features that make it a versatile choice for developers and hobbyists alike.
Enhancing Connectivity and Communication
One of the key applications of the Atmega32u4 datasheet lies in its ability to enhance connectivity and communication capabilities for electronic devices. With built-in USB support and UART serial communication, developers can easily integrate the microcontroller into their projects and establish seamless connections with other devices. Whether it is sending data to a computer or exchanging information between different components of a system, the Atmega32u4 enables efficient and reliable communication.
Furthermore, the Atmega32u4 supports various communication protocols such as I2C and SPI, allowing for easy integration with a wide range of peripherals and sensors. This opens up possibilities for creating diverse applications such as home automation systems, IoT devices, and robotics projects, where the microcontroller can interact with different sensors and actuators to carry out specific tasks.
Powerful Performance and Flexibility

Another significant benefit of the Atmega32u4 datasheet is its powerful performance and flexibility. With a clock speed of up to 16 MHz, ample flash memory, and generous RAM capacity, this microcontroller can handle complex tasks and execute algorithms efficiently. Its versatile input/output (I/O) pins provide flexibility in connecting external components and customizing the functionality of the system.
Moreover, the Atmega32u4 offers a wide range of built-in peripherals, including timers, PWM channels, and analog-to-digital converters (ADCs), which can be utilized to create advanced applications that require precise timing, signal generation, and sensor interfacing. Whether it is controlling motors, measuring environmental variables, or implementing sophisticated control algorithms, the Atmega32u4 provides developers with the tools they need to accomplish their goals.
In conclusion, the Atmega32u4 datasheet brings a wealth of applications and benefits to the realm of embedded systems and electronic projects. By enhancing connectivity and communication capabilities, as well as providing powerful performance and flexibility, this microcontroller empowers developers to create innovative and efficient solutions. Whether you are a hobbyist exploring the world of electronics or a professional developing commercial products, the Atmega32u4 can unlock endless possibilities for your projects.