
Intriguing Insights into Cutting-Edge Technology
Embark on a journey through the labyrinthine corridors of innovation as we delve into the intricacies of a document that holds the keys to groundbreaking advancements. Prepare to navigate through the enigmatic details and decipher the cryptic language that unveils the capabilities of a revolutionary component.
Unveiling the Veil: Unraveling the Mysteries of Cutting-Edge Engineering
With every line of text, a world of possibilities unfolds, promising insights into the potential of modern marvels. Peer beyond the surface as we analyze the blueprint of innovation, offering glimpses into the future of technology.
Decoding Complexity: A Journey into the Heart of Innovation
Brace yourself for a voyage into the unknown, where each specification is a clue, each detail a puzzle waiting to be solved. Join us as we navigate the intricate web of information, unlocking the secrets concealed within the pages of this document.
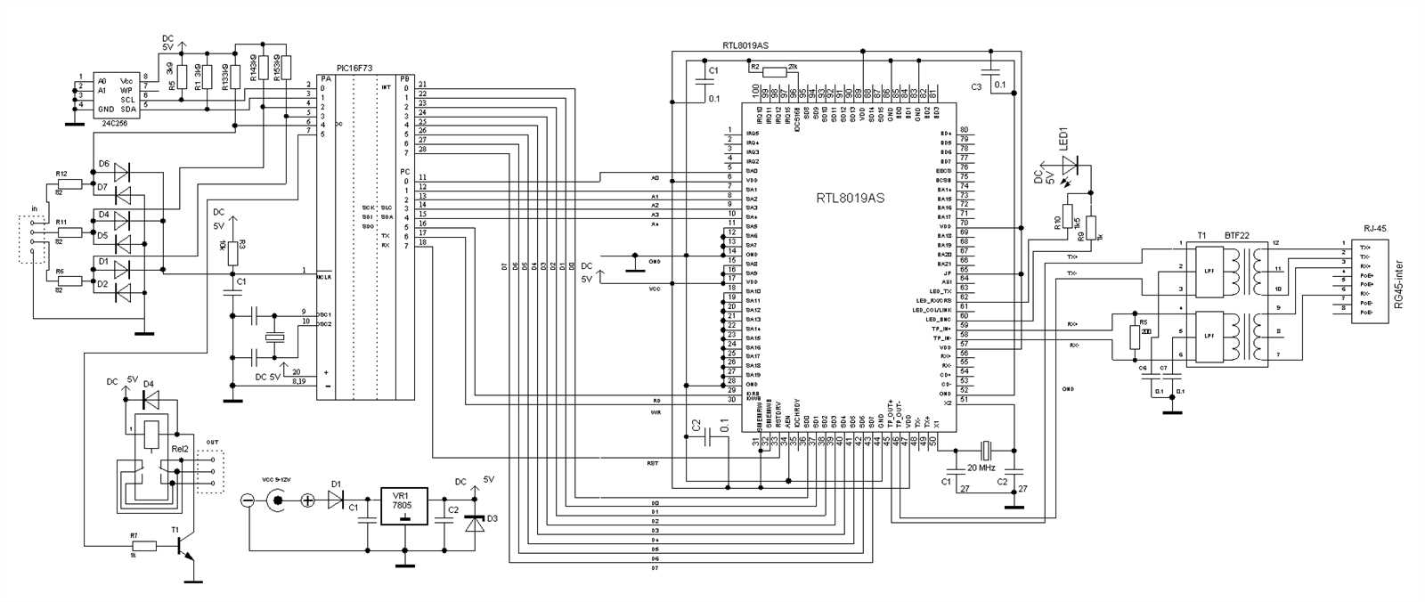
The Features of Astra MT77 Datasheet

Exploring the characteristics and attributes encapsulated within the Astra MT77 datasheet unveils a myriad of functionalities and specifications that underscore its technological prowess. This section delves into the distinctive traits and capabilities embedded within this document, shedding light on its multifaceted nature and utility.
At its core, the Astra MT77 datasheet encapsulates a comprehensive array of features, each contributing to its overall efficacy and performance. Within its pages lie a wealth of information detailing the intricacies of the product, ranging from technical specifications to operational parameters.
One notable aspect highlighted within this documentation is the exhaustive list of functionalities, elucidating the diverse applications and potential use cases of the Astra MT77. From its innovative design elements to its seamless integration capabilities, every feature outlined within the datasheet serves as a testament to its versatility and adaptability.
Moreover, the datasheet serves as a blueprint for understanding the intricate nuances of the Astra MT77, offering insights into its operational dynamics and functional intricacies. Through detailed descriptions and schematic representations, users gain a holistic understanding of the product’s capabilities and performance benchmarks.
Furthermore, the datasheet acts as a compendium of essential information, serving as a reference point for engineers, developers, and enthusiasts alike. Whether deciphering technical specifications or troubleshooting operational issues, this comprehensive document serves as a reliable resource, empowering users to leverage the full potential of the Astra MT77.
Exploring the Key Specifications

In this section, we delve into the fundamental characteristics and performance metrics that define the capabilities of the product under scrutiny. Understanding these key specifications is essential for gaining insight into its functionality and assessing its suitability for various applications.
- Performance Metrics
- Technical Parameters
- Functional Attributes
- Operational Features
These specifications encapsulate the core functionalities and operational nuances, offering a comprehensive overview of the product’s capabilities. Each parameter contributes uniquely to its overall performance and utility, shaping its effectiveness in diverse scenarios.
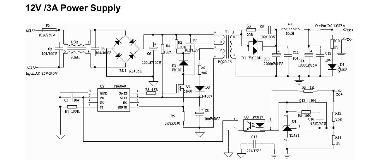
- Power Consumption: Examining the energy requirements and efficiency.
- Data Transmission Speeds: Assessing the rate of data transfer and communication capabilities.
- Compatibility: Evaluating the interoperability with existing systems and standards.
- Dimensional Constraints: Understanding the physical size and form factor limitations.
By scrutinizing these specifications, users can gauge the product’s potential applications, limitations, and compatibility with their specific requirements. This exploration lays the foundation for informed decision-making and effective utilization of the technology.
Understanding the Performance Metrics

In the realm of technical specifications, comprehending the intricacies of performance metrics is paramount. This section delves into the various indicators that gauge the efficacy and capabilities of a particular product, shedding light on its operational prowess and potential.
Key Parameters Overview

Before delving into the specifics, it’s crucial to grasp the overarching parameters that dictate performance. These encompass a spectrum of attributes ranging from speed and efficiency to reliability and scalability, collectively shaping the product’s functionality.
Performance Evaluation Criteria

Within the domain of performance assessment, certain criteria serve as guiding beacons, illuminating the path toward discerning the effectiveness of a technology. These encompass metrics such as throughput, latency, power consumption, and signal-to-noise ratio, each offering distinct insights into the product’s operational efficiency and effectiveness.
- Throughput: The rate at which data is processed or transferred, indicative of the system’s capacity for handling tasks efficiently.
- Latency: The time delay incurred in data transmission or processing, influencing the responsiveness and real-time capabilities of the system.
- Power Consumption: The amount of energy consumed during operation, a crucial factor in assessing the product’s environmental impact and cost-effectiveness.
- Signal-to-Noise Ratio (SNR): The ratio of desired signal strength to background noise, essential for evaluating the quality and reliability of signal transmission.
By comprehensively analyzing these performance metrics, stakeholders can make informed decisions regarding the suitability and effectiveness of the technology in meeting their specific requirements and objectives.
Applications and Implementation of Astra MT77 Datasheet

Exploring the diverse realms where the capabilities of the Astra MT77 datasheet shine illuminates the breadth of its utility and innovation. This section delves into the practical deployment and utilization of this cutting-edge technology, elucidating its varied applications and real-world implementation.
Unlocking Versatility

From industrial automation to IoT solutions, the adaptability of the Astra MT77 datasheet transcends conventional boundaries, catering to a spectrum of industries and use cases. Its versatility empowers engineers and developers to innovate across sectors, fostering seamless integration and functionality.
Optimizing Performance

Enhancing efficiency and reliability, the Astra MT77 datasheet elevates performance benchmarks, driving operational excellence across applications. Through meticulous design and robust engineering, it not only meets but exceeds the stringent demands of modern technological landscapes, ensuring unparalleled execution and outcomes.
Integration in IoT Devices

Incorporating the technology of the mentioned device into the vast ecosystem of Internet of Things (IoT) devices involves a comprehensive understanding of its compatibility, connectivity, and functional alignment within the network of interconnected devices.
Interconnectivity and Compatibility

One of the paramount considerations in integrating this technology into IoT devices revolves around ensuring seamless interconnectivity and compatibility across various platforms and protocols. This entails harmonizing the device’s functionalities with existing IoT frameworks and standards, thereby facilitating effortless communication and interoperability.
Seamless Functionality Embedment

Efficient integration necessitates the seamless embedment of the device’s capabilities within the broader spectrum of IoT applications. This entails optimizing its functionality to complement the diverse requirements of IoT ecosystems, ranging from data processing and analytics to real-time monitoring and control.
Successfully integrating this technology into IoT devices demands meticulous attention to detail, encompassing aspects such as protocol adherence, data security, and scalability. By addressing these key considerations, the integration process can pave the way for enhanced interoperability and efficiency within IoT environments.