
Delve into the heart of cutting-edge electronic components, where innovation intertwines with functionality. This journey takes us beyond mere technical specifications into a realm where circuits breathe life into devices, and efficiency is paramount. At the core of this exploration lies a document, a treasure trove of insights waiting to be unearthed, guiding engineers through the intricacies of power management and beyond.
Embark on a voyage through the realm of electronic intricacies, where every resistor, capacitor, and transistor plays a vital role in shaping the modern technological landscape. Within these pages, discover the blueprint of power control, meticulously crafted to optimize performance while minimizing energy consumption. As we navigate through the labyrinth of technical jargon, we uncover the secrets that empower devices to operate seamlessly in our interconnected world.
Unravel the enigma of efficient power management systems, where precision and reliability reign supreme. Within the folds of this document lies a roadmap, guiding engineers towards mastery over voltage regulation, current sensing, and thermal management. Here, each paragraph serves as a beacon, illuminating the path towards enhanced performance and prolonged device lifespan.
Understanding the AP8953 Specifications: Unraveling Key Attributes and Features

In dissecting the intricacies of the AP8953 documentation, we embark on a journey to comprehend the essence of its technical intricacies and operational nuances. Delving into its specifications and features illuminates a landscape of functionality and performance, unveiling the core elements that define its prowess.
Embarking on this exploration, we navigate through a labyrinth of technical intricacies, unraveling the tapestry of specifications that underpin the AP8953’s capabilities. Within this mosaic of data, we decipher the fundamental attributes that shape its functionality, elucidating the pivotal role each feature plays in its operational paradigm.
As we delve deeper, a panorama of key features unfolds, each akin to a vital organ contributing to the holistic functionality of the device. Through meticulous examination, we discern the intricate interplay between voltage regulation, power efficiency, and thermal management, each aspect finely tuned to orchestrate optimal performance.
Beyond mere enumeration, we delve into the qualitative essence of these specifications, scrutinizing their implications on real-world applications. From voltage tolerances to load regulation, each parameter bears significance in shaping the device’s compatibility and adaptability across diverse scenarios.
Moreover, amidst the technical jargon lies a narrative of innovation and engineering excellence. Through deciphering the datasheet, we gain insights into the meticulous design considerations and technological breakthroughs that culminate in the AP8953’s reliability and robustness.
Thus, as we navigate through the labyrinthine corridors of the AP8953 documentation, we emerge enlightened, equipped with a comprehensive understanding of its key features and specifications. It is through this elucidation that we unlock the potential of this formidable device, harnessing its capabilities to propel technological endeavors forward.
Exploring the Technical Specifications

In this section, we delve into the intricate details and intricate workings of the technical facets pertaining to the subject matter at hand. We embark on a journey to uncover the nuanced intricacies and fine-grained nuances that define the specifications of this particular entity.
Through meticulous examination and comprehensive analysis, we aim to shed light on the intricately woven fabric of specifications, elucidating their significance and impact within the broader context of technological discourse. Our exploration traverses through the realm of technical intricacies, unraveling the layers of complexity to offer a comprehensive understanding of the subject matter.
As we navigate through the labyrinth of technical specifications, we uncover a plethora of intricacies that shape the functionality and performance of the entity under scrutiny. From nuanced parameters to detailed performance metrics, each specification plays a crucial role in defining the capabilities and limitations of the subject.
Furthermore, our exploration extends beyond the surface-level descriptions, delving into the underlying principles and methodologies that govern the formulation and interpretation of these specifications. Through critical analysis and discerning inquiry, we aim to unravel the underlying mechanisms and rationale behind each specification, providing valuable insights into their practical implications.
Thus, through meticulous examination and rigorous scrutiny, we embark on a journey of exploration, unraveling the intricate tapestry of technical specifications to gain a deeper understanding of the subject matter at hand.
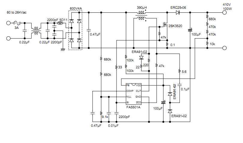
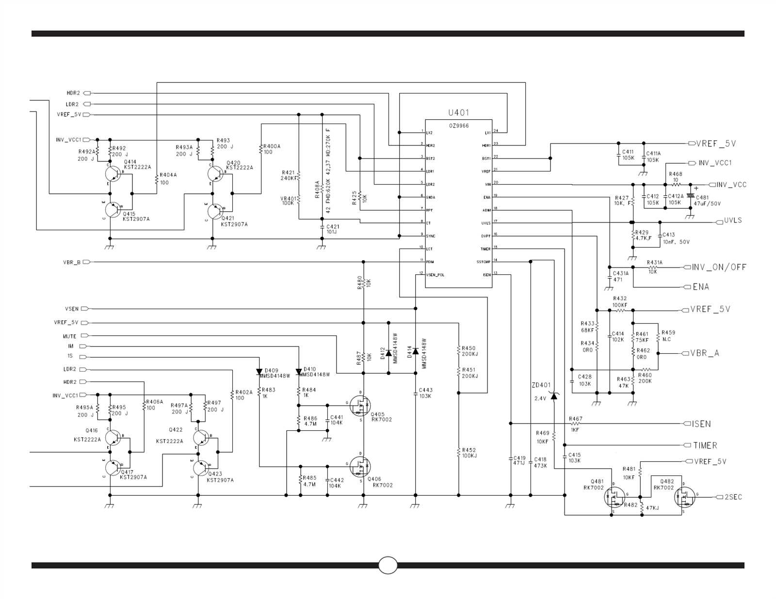
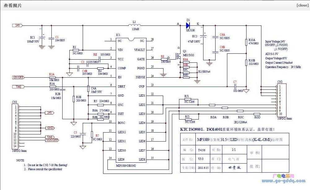
Application Insights and Circuit Design Tips

In this section, we delve into valuable insights and strategies for optimizing applications and designing circuits effectively. Understanding the intricacies of component interaction and circuit behavior is crucial for achieving optimal performance and reliability in electronic systems.
- Consider the operational parameters of the component in question, exploring its functionality within the broader context of the circuit.
- Analyze the interplay between various components to ensure compatibility and efficiency, fostering seamless integration within the circuitry.
- Explore methods to mitigate potential issues such as voltage spikes, current fluctuations, and thermal management challenges, safeguarding the longevity and stability of the system.
- Investigate techniques for optimizing power consumption, enhancing energy efficiency, and minimizing waste in both active and standby modes.
- Examine the influence of environmental factors on circuit performance and reliability, devising strategies to mitigate adverse effects and ensure consistent operation across diverse conditions.
By leveraging these insights and implementing robust circuit design practices, engineers can elevate the performance, efficiency, and resilience of electronic systems, ultimately enhancing user experience and product longevity.
Optimizing Performance and Efficiency

In the pursuit of enhancing operational effectiveness and resource utilization, it becomes imperative to explore strategies that elevate the functionality and energy utilization of electronic components. This section delves into methods aimed at refining the operational output and energy consumption of electronic systems, fostering a symbiotic relationship between functionality and resource efficiency.
Maximizing Operational Output

Efficient utilization of electronic components involves a comprehensive approach that encompasses various facets of system operation. By fine-tuning parameters such as voltage regulation, current management, and load distribution, it’s possible to optimize the performance of the system without compromising reliability or functionality. Through meticulous calibration and strategic deployment, electronic systems can achieve peak operational output while maintaining stability and integrity.
Enhancing Energy Efficiency

Energy efficiency lies at the core of sustainable technological advancement. Through the implementation of advanced power management techniques, including but not limited to dynamic voltage scaling, power gating, and adaptive control mechanisms, electronic systems can minimize energy wastage and maximize utilization. This not only reduces operational costs but also contributes to environmental conservation efforts by mitigating the carbon footprint associated with electronic devices.
| Technique | Description |
|---|---|
| Dynamic Voltage Scaling | Adjusting supply voltage to match the processing requirements, reducing power consumption during low-demand periods. |
| Power Gating | Isolating inactive circuitry from the power supply, minimizing standby power consumption. |
| Adaptive Control Mechanisms | Implementing intelligent algorithms to dynamically adjust system parameters based on workload and environmental conditions, optimizing energy utilization. |