
In the realm of motion detection and measurement, there exists a crucial document, a compendium of insights and specifications that underpin the operation of a pivotal component in numerous electronic systems.
Unveiling the intricacies of this vital device, this document serves as a roadmap, guiding engineers and enthusiasts alike through the labyrinth of technical intricacies, revealing the inner workings and capabilities of a cornerstone sensor.
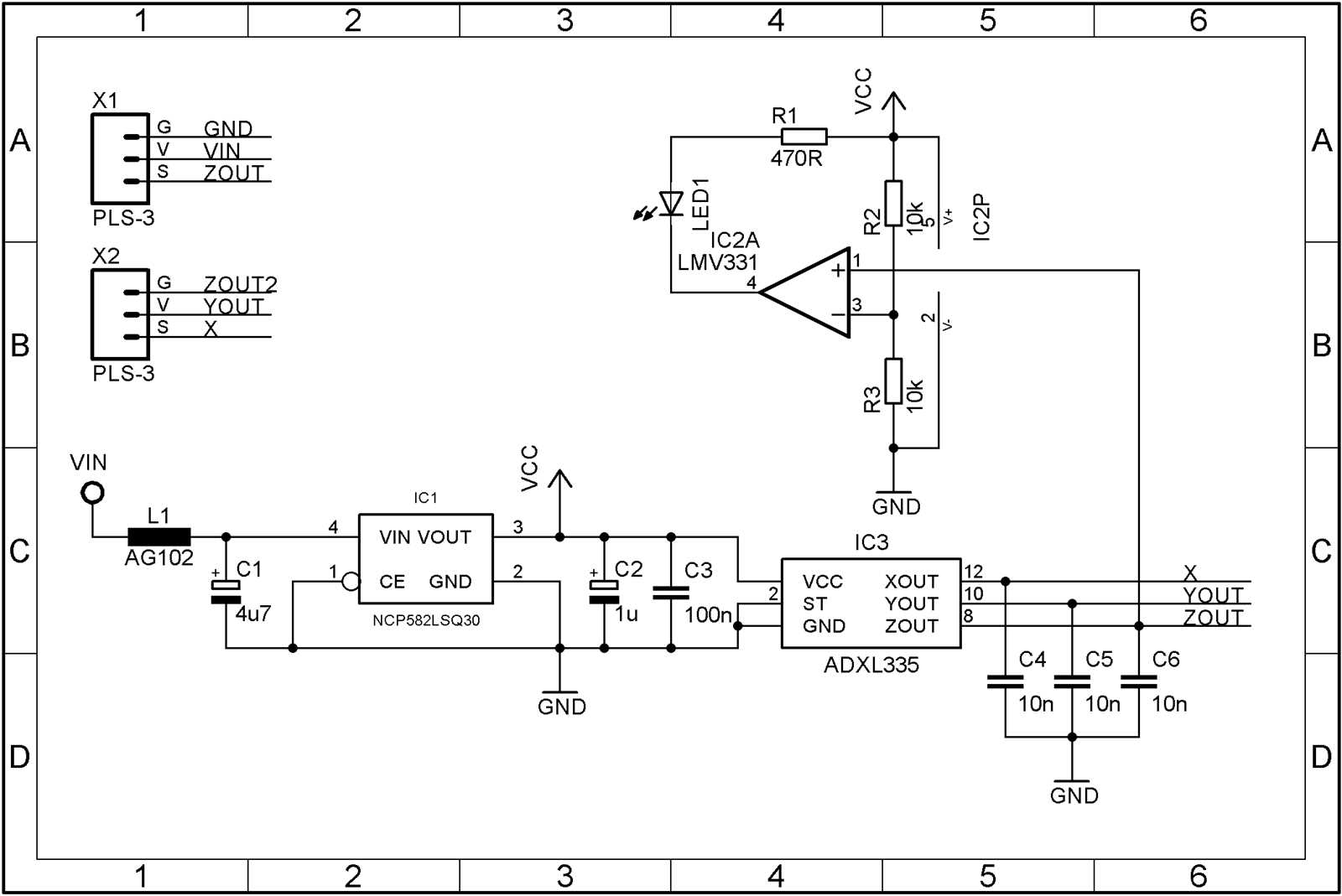
Within these pages lie the blueprints of precision, detailing the methods by which acceleration is sensed and translated into actionable data, offering a glimpse into the subtle nuances that differentiate excellence in sensor technology.
Exploring the Versatility of ADXL375 Documentation

Delving into the expansive realm of accelerometer specifications and operational guidelines unveils a wealth of insights crucial for comprehensive utilization. This section embarks on an exploration journey, unraveling the multifaceted functionalities encapsulated within the documentation of the ADXL375 accelerometer.
- Understanding Operational Parameters
- Unveiling Performance Metrics
- Exploring Configuration Options
- Analyzing Interface Specifications
- Deciphering Calibration Procedures
- Evaluating Power Management Features
Each facet contributes intricately to the holistic comprehension and effective deployment of the accelerometer, empowering users to harness its capabilities optimally. Through meticulous examination and interpretation, users can navigate the nuances of the documentation to leverage the ADXL375’s potential across diverse applications.
Understanding ADXL375’s Technical Specifications and Features

In this section, we delve into the intricate details and functionalities of the ADXL375 accelerometer, exploring its performance metrics, operational characteristics, and notable attributes. Through comprehensive analysis, we aim to provide a clear understanding of the device’s capabilities and applications, shedding light on its key specifications and distinguishing features.
Performance Metrics

When evaluating the performance of the ADXL375 accelerometer, several crucial metrics come into play, defining its effectiveness in diverse applications. These metrics encompass parameters such as sensitivity, resolution, bandwidth, accuracy, and power consumption. Understanding these metrics is fundamental to gauging the device’s suitability for specific use cases and ensuring optimal performance.
Operational Characteristics

The operational characteristics of the ADXL375 encapsulate its behavior under varying conditions, including environmental factors, mechanical stress, and power supply variations. These characteristics influence the device’s stability, reliability, and responsiveness, dictating its performance in real-world scenarios. By comprehending these operational aspects, users can make informed decisions regarding integration, calibration, and operational configurations.
- Sensitivity: The responsiveness of the accelerometer to changes in acceleration, typically measured in millivolts per g (mV/g).
- Resolution: The smallest detectable change in acceleration that the device can measure, expressed in bits or digital counts.
- Bandwidth: The frequency range over which the accelerometer can accurately detect acceleration, influencing its ability to capture dynamic events.
- Accuracy: The degree of conformity between the measured acceleration and the actual acceleration, often influenced by calibration procedures and environmental conditions.
- Power Consumption: The amount of electrical power consumed by the accelerometer during operation, impacting battery life and energy efficiency.
By examining these technical specifications and operational characteristics, users can gain a comprehensive understanding of the ADXL375 accelerometer, empowering them to leverage its capabilities effectively across a myriad of applications.
Implementing ADXL375: Practical Applications and Integration

In this section, we delve into the real-world deployment and seamless integration of cutting-edge motion sensing technology, exploring its myriad applications across diverse industries. From the intricate nuances of wearable devices to the precision demands of industrial automation, we unveil the transformative potential of leveraging state-of-the-art accelerometers like the ADXL375. Through insightful case studies and practical demonstrations, we navigate through the intricacies of integrating sensor data into existing systems, unlocking new avenues of innovation and efficiency.
- Exploring the Role of ADXL375 in Wearable Technology:
- Enhancing Industrial Automation with ADXL375:
- Optimizing Vehicle Dynamics through ADXL375 Integration:
- Integrating ADXL375 into IoT Ecosystems:
- Case Studies: Real-world Applications and Success Stories:
Through meticulous analysis and hands-on experimentation, we showcase how the ADXL375 sensor transcends its mere specifications, becoming an indispensable component in the toolkit of engineers and innovators worldwide. From monitoring human motion for health and fitness tracking to ensuring precise control in unmanned aerial vehicles, the versatility of ADXL375 opens up a realm of possibilities limited only by imagination. Join us as we unravel the endless opportunities awaiting those who dare to implement and integrate this groundbreaking accelerometer into their projects.
Optimizing Performance: Strategies and Techniques for Maximizing ADXL375 Efficiency

In the pursuit of enhancing the functionality and effectiveness of your accelerometer module, it’s essential to delve into the nuances of its operation. This section explores various methodologies aimed at refining the performance of your accelerometer without explicitly delving into its technical specifications.
1. Calibration Precision: One fundamental aspect to consider revolves around achieving optimal calibration precision. This involves fine-tuning the sensitivity and offset parameters to align with your specific application requirements. By meticulously calibrating the sensor, you ensure accurate readings across a range of dynamic forces.
2. Filtering Strategies: Implementing effective filtering techniques is paramount for mitigating noise and enhancing signal clarity. Experimenting with different filter configurations, such as low-pass or band-pass filters, allows for the extraction of relevant data while attenuating unwanted frequencies. Strike a balance between noise reduction and response time to achieve the desired performance.
3. Power Management: Efficient power utilization not only prolongs battery life but also optimizes overall system performance. Explore power-saving modes and strategies for minimizing current consumption during idle periods without compromising responsiveness during active sensing intervals. Leveraging advanced power management features can significantly enhance the longevity and reliability of your ADXL375-equipped system.
4. Mounting Considerations: The physical installation and mounting of the accelerometer play a crucial role in its performance. Ensure proper mounting orientation and secure fixation to prevent unintended vibrations or mechanical stress that could introduce inaccuracies. Additionally, consider environmental factors such as temperature variations and electromagnetic interference, as these can influence sensor readings.
5. Data Processing Algorithms: Implementing intelligent data processing algorithms can further optimize performance by extracting meaningful insights from raw sensor data. Explore techniques such as sensor fusion, machine learning, or pattern recognition to enhance the accuracy and responsiveness of your accelerometer-based system. Tailor algorithms to suit specific application requirements, whether it involves gesture recognition, vibration monitoring, or inertial navigation.
6. Dynamic Range Optimization: Understanding and maximizing the dynamic range of the ADXL375 enables the capture of a wide range of acceleration magnitudes with precision. Adjust sensor settings and measurement ranges to accommodate the expected acceleration levels in your application domain. By optimizing the dynamic range, you ensure accurate detection and characterization of both subtle and intense motion events.
Conclusion: By implementing these optimization strategies and techniques, you can unlock the full potential of your ADXL375 accelerometer module. Fine-tuning calibration, deploying effective filtering, managing power efficiently, ensuring proper mounting, employing sophisticated data processing algorithms, and optimizing the dynamic range collectively contribute to achieving superior performance and reliability in diverse applications.