
Understanding the Specification of Acs712t

An electrical current sensor is an essential component used in various applications to measure and monitor the flow of electric current. One popular current sensor often utilized is the Acs712t, which provides accurate measurements and reliable performance.
1. Introduction to Acs712t

The Acs712t is a type of current sensor that enables the detection of both AC and DC currents. It ensures precise measurements by converting the current passing through a conductor into a proportional electrical voltage. This sensor offers a robust solution for accurate current sensing in a diverse range of systems and devices.
2. Features and Benefits

The Acs712t current sensor comes with several features that make it highly desirable in the field of electrical engineering. Firstly, it provides galvanic isolation, ensuring the safety and protection of the connected circuits. Moreover, the sensor has a low-resistance current path, resulting in minimal energy loss and high efficiency.
Additionally, the Acs712t offers a compact size and easy integration into various applications. Its high-level immunity against noise and interference guarantees reliable and accurate current measurements, even in electromagnetic environments. Furthermore, the sensor has a wide operating voltage range, making it suitable for a wide range of voltage levels.
3. Applications of Acs712t

The Acs712t current sensor finds applications in numerous industries and fields. It is commonly used in electronic devices, such as power supplies, inverters, and battery management systems. Furthermore, it plays a crucial role in renewable energy systems, enabling the monitoring of current flow in solar panels and wind turbines.
In addition to that, the Acs712t is widely employed in industrial automation, where precise current measurements are required for control and monitoring purposes. It also finds its utility in smart home systems, providing accurate information for energy management and optimization.
4. Conclusion

The Acs712t current sensor serves as a vital tool in the field of electrical engineering, allowing for precise and efficient current measurements. Its features, such as galvanic isolation and low-resistance current path, make it highly reliable and flexible for various applications. The sensor’s wide range of applications ensures its significance in multiple industries, including electronics, renewable energy, and automation.
What is Acs712t and how does it work?

In this section, we will explore the functionality and operation of the Acs712t device, a widely used current sensor. This compact module is designed to measure electrical current and provide accurate readings for various applications. To understand its working principle, it is essential to analyze the underlying components and mechanisms.
Component Analysis

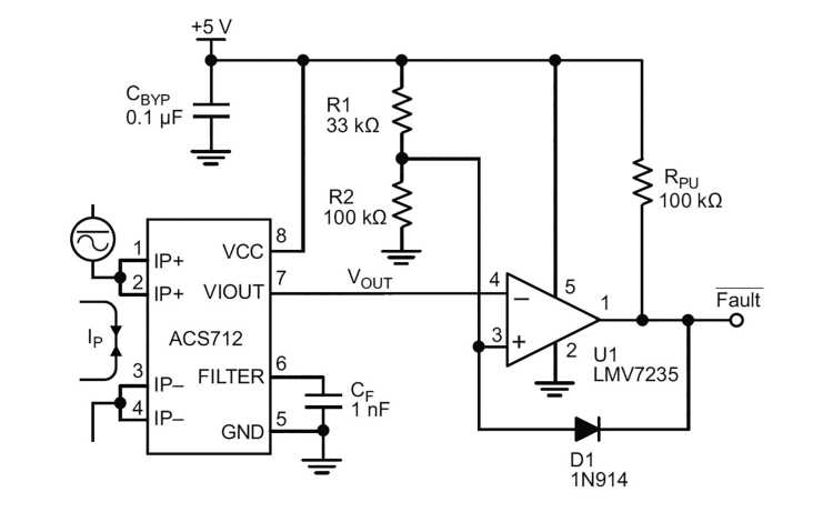
The Acs712t consists of several key components that enable its effective current sensing capabilities. It incorporates a Hall effect sensor, which measures the magnetic field generated by the current flowing through a nearby conductor. The device also includes an amplifier, which amplifies the signal from the Hall effect sensor to improve its accuracy and sensitivity. Additionally, it features an analog-to-digital converter (ADC) that converts the amplified analog signal into a digital format for further processing.
Operating Principle

The Acs712t operates on the principle of the Hall effect. When an electric current flows through a conductor placed near the Hall effect sensor, it generates a magnetic field perpendicular to the direction of the current. The Hall effect sensor detects this magnetic field and produces a voltage proportional to the current strength. This voltage is then amplified by the built-in amplifier, making it suitable for measurement purposes. Finally, the ADC converts the amplified voltage into a digital value, which can be easily interpreted by microcontrollers or other digital devices.
By utilizing the Hall effect and appropriate signal processing, the Acs712t offers accurate and reliable current measurements. Its compact size and compatibility with various systems make it an ideal choice for a wide range of applications, including power monitoring, motor control, and energy management.