
Unlocking the potential of modern electronic circuits often hinges on the meticulous understanding and integration of key components. Within this realm lies a remarkable piece of technology that serves as a vital link between disparate circuit segments, fostering seamless communication while ensuring electrical isolation: the silent hero known by many names.
As we delve into the intricate fabric of electronic design, we encounter this enigmatic component that acts as a sentinel, safeguarding sensitive circuits from the tumultuous currents coursing through their veins. Its essence lies not merely in its physical form, but in the profound implications it bears on the functionality and reliability of electronic systems.
Embracing a multifaceted nature, this component operates at the intersection of light and electricity, orchestrating a dance of signals across isolating barriers with unparalleled finesse. Its significance resonates across a spectrum of applications, from industrial automation to consumer electronics, where precision and reliability reign supreme.
Deciphering Vital Specifications of the A3120v Isolation Component

In the realm of electronic components, decoding the intricate specifications of the A3120v isolation device holds paramount significance. This section delves into the essential metrics governing its performance, shedding light on key parameters critical for comprehensive understanding and informed decision-making.
1. Electrical Characteristics

Within the A3120v datasheet lie a plethora of electrical characteristics delineating its operational behavior. These encompass parameters such as input/output voltages, currents, and power dissipation, elucidating the component’s electrical prowess and limitations. Understanding these specifications facilitates meticulous integration into diverse circuit configurations, ensuring optimal functionality and reliability.
2. Performance Metrics

Unraveling the performance metrics embedded within the A3120v documentation unveils crucial insights into its operational efficiency and reliability. From propagation delay to bandwidth capabilities, these metrics delineate the component’s responsiveness and fidelity in signal transmission. Comprehensive comprehension of these specifications empowers designers to orchestrate intricate systems with precision, mitigating risks and maximizing performance.
| Parameter | Description |
|---|---|
| Input Voltage | Specifies the range of voltages acceptable at the input terminal. |
| Output Voltage | Defines the voltage levels attainable at the output terminal under varied input conditions. |
| Input Current | Indicates the current flowing into the input terminal. |
| Output Current | Specifies the current sourced or sunk at the output terminal. |
| Propagation Delay | Refers to the time taken for a signal to propagate through the component. |
| Bandwidth | Denotes the frequency range over which the component operates effectively. |
In this section, we’ll explore the essential specifications of the A3120v optocoupler datasheet, providing insights into its electrical characteristics and performance metrics. We’ll delve into parameters like input/output voltages, currents, propagation delay, and bandwidth, aiming to unravel the intricacies of this crucial component for electronic circuits.
Pinout and Electrical Characteristics

In this section, we’ll delve into the layout of pins and delve into the intricate electrical properties of the device under discussion. Understanding the pin configuration and electrical behavior is fundamental for comprehending its operational dynamics and integration within electronic circuits.
Pin Configuration

The pinout arrangement of this component embodies a critical aspect of its functionality, dictating the connections necessary for its proper operation. By scrutinizing the pin layout, one can discern the pathways through which signals traverse, facilitating effective communication between the input and output sides.
| Pin Number | Description |
|---|---|
| 1 | Anode |
| 2 | Cathode |
| 3 | No Connection |
| 4 | Emitter |
| 5 | Collector |
| 6 | Base |
| 7 | Collector |
| 8 | Emitter |
Electrical Characteristics

Examining the electrical traits of the component offers insights into its performance parameters and compatibility with surrounding circuitry. Parameters such as voltage, current, and resistance play pivotal roles in determining its efficacy within diverse electronic systems.
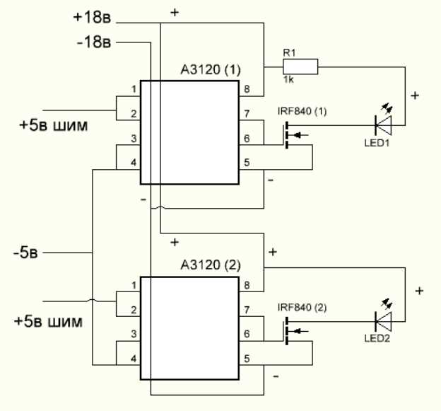
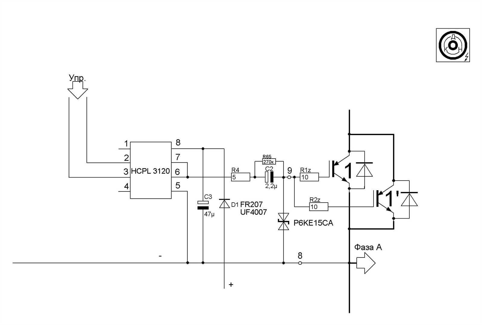
Application Circuits and Typical Performance

In this section, we explore various practical implementations and performance characteristics of the optical isolation component under consideration. We delve into circuit configurations, highlighting their functional aspects and operational efficiencies. Additionally, we analyze typical outcomes and behaviors exhibited by these circuits, shedding light on their efficacy in diverse scenarios.
Functional Circuit Configurations

Within this subsection, we outline several functional circuit configurations that utilize the specified optoelectronic component. These configurations aim to achieve diverse objectives, ranging from signal isolation to voltage regulation. Each circuit configuration is meticulously crafted to ensure optimal performance and reliability in its intended application.
Performance Analysis and Case Studies

This segment delves into the performance analysis of the application circuits discussed earlier. Through detailed case studies and empirical data, we elucidate the typical performance metrics exhibited by these circuits. By examining factors such as response time, signal integrity, and noise immunity, we provide insights into the real-world effectiveness and limitations of the implemented designs.
Safety Considerations and Compliance Standards

Ensuring the secure operation of electronic components is paramount in modern technological design. In this section, we delve into the essential safety considerations and compliance standards that govern the utilization of optocouplers such as the A3120v. By adhering to stringent safety protocols and industry regulations, engineers can mitigate potential risks and ensure the reliability of their designs.
Safety Precautions

Before delving into the technical specifications of optocouplers, it’s imperative to establish a framework of safety precautions. This includes but is not limited to, insulation integrity, electrical clearance, and thermal management. By implementing robust safety measures, designers can safeguard against electrical hazards and ensure the longevity of their systems.
Compliance Standards

In addition to internal safety protocols, optocouplers must conform to a range of compliance standards set forth by regulatory bodies and industry organizations. These standards encompass aspects such as electrical safety, electromagnetic compatibility (EMC), and environmental regulations. Adhering to these standards not only ensures legal compliance but also enhances the overall quality and reliability of the end product.
| Standard | Description |
|---|---|
| IEC 60747-5-5 | International standard for semiconductor devices – Part 5-5: Optoelectronic devices – Photocouplers |
| UL 1577 | Standard for safety of optical isolators |
| EN 60950 | Safety of information technology equipment |