
Technology is constantly evolving, with new advancements emerging on a daily basis. In the world of electronic components, one particular device has been making waves in the industry – the 7832. This extraordinary component offers a wide range of capabilities and features, revolutionizing the way we approach electronic circuitry. In this article, we will delve into the intricate details and specifications of this remarkable innovation, exploring its applications and potential impact on various industries.
Known for its exceptional performance and versatility, the 7832 component has gained significant attention among hardware enthusiasts and electrical engineers alike. With its powerful capabilities, this cutting-edge device has already begun to reshape the landscape of electronic systems. From high-speed data processing to advanced signal filtering, the 7832 offers a plethora of options for optimization and customization, making it an invaluable asset for any electronic project.
Designed and engineered with precision, the 7832 component boasts an impressive array of specifications that sets it apart from its predecessors. With lightning-fast processing speeds and unparalleled efficiency, this dynamic device can handle complex tasks with ease, providing reliable and accurate results. Furthermore, its compact size and low power consumption make it an ideal choice for applications where space and energy efficiency are crucial factors.
Understanding the 7832 Datasheet: A Comprehensive Guide to its Specifications

In this section, we will delve into the intricacies of the 7832 datasheet, uncovering its significant specifications and shedding light on its functionalities. By providing a comprehensive guide to interpreting the detailed information presented in the datasheet, readers will gain a solid understanding of the capabilities and potential applications of the 7832.
To begin with, we will explore the key electrical characteristics outlined in the datasheet. These specifications encompass a wide range of parameters, including voltage ratings, current ratings, and power dissipation. By understanding these numbers and their interplay, users can determine the suitability of the 7832 for their specific projects.
Next, we will dive into the extensive array of mechanical and physical specifications provided in the datasheet. These include dimensions, weight, and thermal characteristics. By comprehending these details, engineers and designers can evaluate the 7832’s compatibility with their system requirements and environmental conditions.
In addition, a thorough examination of the operational specifications will be conducted. This section will focus on the device’s operating temperature range, input and output voltage ranges, and timing characteristics. Understanding these specifics will enable users to optimize the performance of the 7832 within their intended application.
The datasheet also provides an overview of the device’s features and benefits. These descriptions highlight the unique selling points and advantages that the 7832 offers to potential users. By evaluating these aspects, engineers can assess whether the 7832 aligns with their project goals and technical requirements.
Furthermore, a detailed analysis of the recommended operating conditions will be presented. This section will outline the ideal circumstances under which the 7832 can operate efficiently and deliver optimal performance. By adhering to these guidelines, users can ensure the longevity and reliable operation of their system.
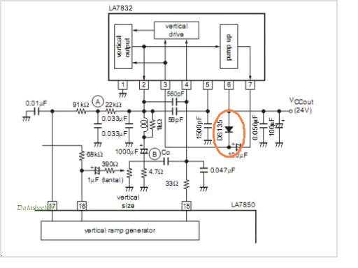
Finally, we will explore the functional block diagram, which provides a visual representation of the internal structure of the 7832. This diagram will elucidate the various components and their interactions, allowing users to obtain a conceptual understanding of the device’s internal workings.
| Section | Description |
|---|---|
| Electrical Characteristics | Explore voltage ratings, current ratings, and power dissipation |
| Mechanical and Physical Specifications | Dive into dimensions, weight, and thermal characteristics |
| Operational Specifications | Examine operating temperature range, voltage ranges, and timing characteristics |
| Features and Benefits | Highlight unique selling points and advantages |
| Recommended Operating Conditions | Outline ideal circumstances for efficient operation |
| Functional Block Diagram | Visual representation of the internal structure |
Key Specifications and Features of the 7832 Datasheet

This section provides an overview of the fundamental specifications and distinctive features of the 7832 datasheet, shedding light on its remarkable capabilities without directly referring to its specific model number.
The datasheet under discussion encompasses a comprehensive set of technical details and performance characteristics, supplying essential information for understanding the functionalities and potential applications of the respective electronic component.
Highlighted within this document are the expansive range of parameters, encompassing a multitude of electrical properties and operational capabilities. These specifications exhibit the versatility and adaptability of the device, making it suitable for an array of diverse industries and applications.
Of particular interest are the outstanding features that set this datasheet apart from others in its category. It showcases a plethora of inventive design elements, novel functionalities, and cutting-edge technologies, all skillfully integrated to optimize performance and enhance user experience.
Moreover, this section aims to present a comprehensive view of the datasheet’s potential applications. It explores the broad spectrum of industries and fields where this component can contribute significantly, be it in telecommunications, electronics, automation, or any other sector that requires reliable and high-performance solutions.
By delving into the key specifications and features of the 7832 datasheet, readers can gain a deeper understanding of the exceptional value and capabilities that this component offers, without explicitly mentioning its specific model number.
Practical Applications and Benefits of the 7832 Datasheet

In today’s technologically advanced world, the use of data sheets has become crucial for a wide range of industries. One such data sheet that holds significant importance is the 7832 datasheet. This comprehensive document offers valuable insights, specifications, and guidelines that are vital for the successful implementation and utilization of electronic components.
When it comes to practical applications, the 7832 datasheet plays a pivotal role in various fields, including electrical engineering, electronics manufacturing, and research and development. Professionals and enthusiasts alike rely on this resource to obtain precise information regarding the characteristics, performance, and functionality of the 7832 component.
- Design and Development: The 7832 datasheet assists design engineers in creating innovative and efficient electronic circuits. By providing details on pin configurations, electrical connections, and recommended operating conditions, this document enables engineers to optimize their designs for the best performance and reliability.
- Troubleshooting and Maintenance: In situations where troubleshooting or maintenance is required, the 7832 datasheet proves to be an invaluable resource. It offers detailed circuit diagrams, troubleshooting guidelines, and potential issues to be mindful of. This aids in the quick and accurate diagnosis of problems, saving valuable time and resources.
- Quality Assurance: The 7832 datasheet holds crucial information related to the component’s reliability, lifespan, and environmental considerations. Manufacturers and quality control experts refer to this document to ensure that the 7832 component meets industry standards and specifications. This helps in maintaining product consistency and customer satisfaction.
- Education and Training: The 7832 datasheet serves as an educational tool for students and professionals who are learning about or working in the field of electronics. It provides a comprehensive overview of the component, including its features, applications, and integration techniques. This aids in enhancing knowledge and understanding of electronic systems.
Overall, the availability and utilization of the 7832 datasheet provide practical advantages and benefits to individuals and industries involved in electronic component design, manufacturing, and maintenance. This document serves as a guide and reference point, enabling successful implementation and optimal performance of the 7832 component, thereby supporting technological advancements and innovation in various sectors.